发布信息
登陆/注册
搜索
搜索
导航
首页
产品供应
产品求购
企业库
酒业展会
行业资讯
认证会员
站内搜索
文化科技
当前位置:
首页
文化科技
正文
1-文化产业|决定考北大的我一天学了13h
作者:本站编辑
2025-11-03 10:12:18
1
1-文化产业|决定考北大的我一天学了13h
开始学习艺术创意的第一节课,冲冲冲
[哇R]
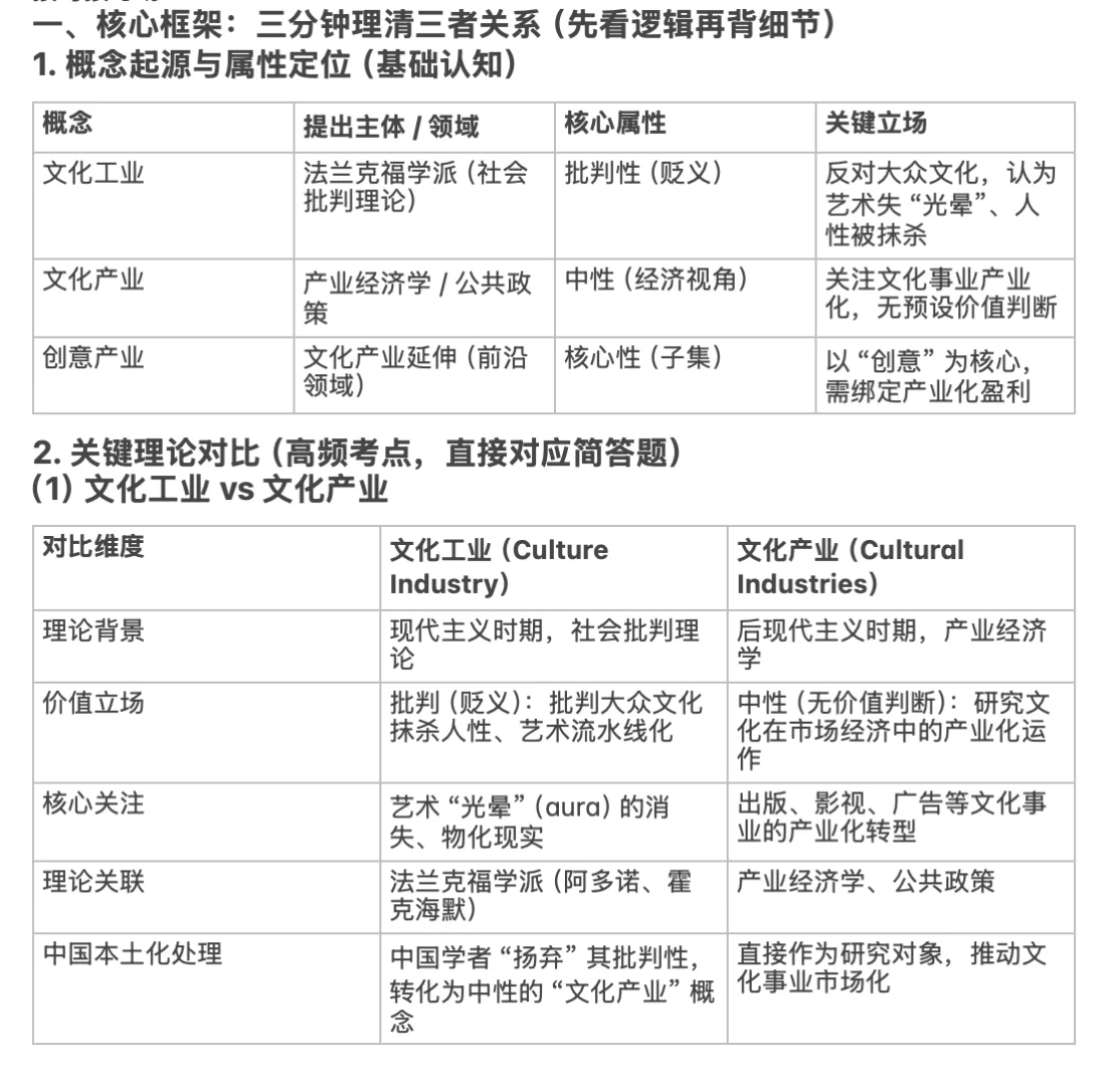
高频核心考点:文化工业 - 文化产业 - 创意产业
可以看我的笔记但不能考过我
[害羞R]
#MFA
#北大艺术学院
#文化产业
#艺术概论
#艺术概论
#北京大学
#艺术学理论
#艺术考研
下一篇:
喜欢喝青提的不要错过这款饮料
上一篇:
清爽又管用!这瓶脉动维生素复活水没人说吗!
相关内容
查看全部
江苏A类大作文押
2025-11-20 11:52
华策大视听产业学
2025-11-20 11:51
河南:刘宁调研洛
2025-11-20 11:50
反复回撤是有点磨
2025-11-20 11:49
短评∣文化之光照
2025-11-20 11:45
私人订购展 · 探
2025-11-20 11:43
26四川省考县乡卷
2025-11-20 11:42
创·承·兴——设
2025-11-20 11:41
XX县文化旅游投资
2025-11-20 11:39
赴 XX 考察学习全
2025-11-20 11:38