发布信息
登陆/注册
搜索
搜索
导航
首页
产品供应
产品求购
企业库
酒业展会
行业资讯
认证会员
站内搜索
企业报道
当前位置:
首页
企业报道
正文
你在的公司规模能有发展吗?
作者:本站编辑
2025-11-03 10:06:38
14
你在的公司规模能有发展吗?
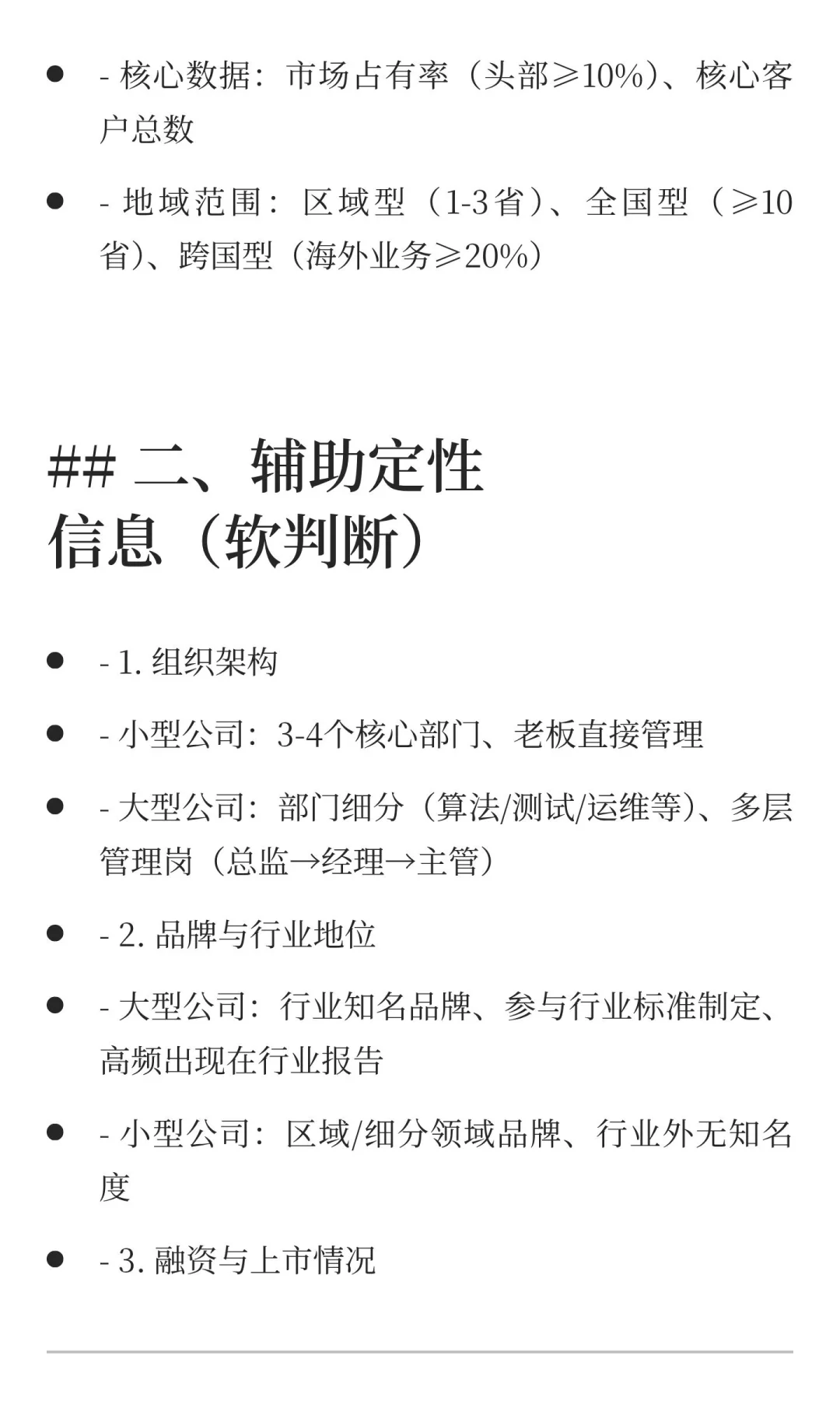
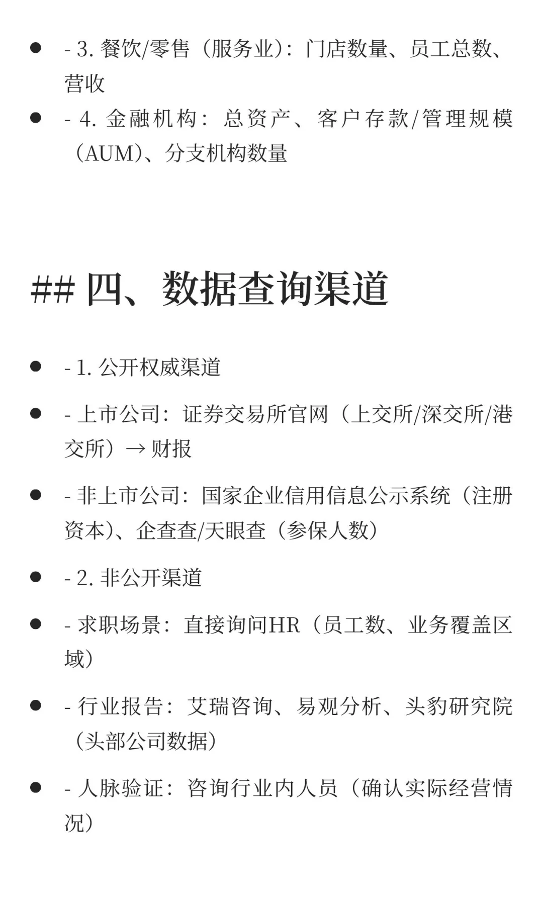
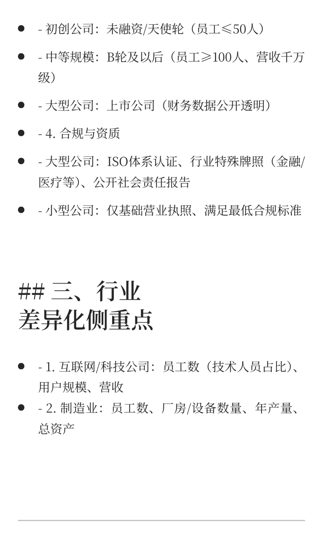
通过人员规模、经营规模、资产规模和市场份额等硬数据,结合组织架构、品牌地位、融资情况、合规资质等软信息,可以有效判断公司的规模。不同行业侧重点不同,查询渠道包括公开权威和非公开渠道。
#公司
#商业
下一篇:
街舞舞者眼中的饮料
上一篇:
2025|我们的针织工厂迎来第24个年头
相关内容
查看全部
我在城投公司跑融
2026-04-20 22:32
融资规模飙升4000
2026-04-20 22:31
鹰潭工控融资租赁
2026-04-20 22:29
毛振华院长开讲企
2026-04-20 22:15
「法人名下网贷小
2026-04-20 22:11
企业融资的点面分
2026-04-20 22:02
以融资为翼,筑就
2026-04-20 21:07
德阳首笔!中小企
2026-04-20 20:49
企业融资,请交给
2026-04-20 20:49
银行不给企业贷款
2026-04-20 20:46