
一、规模划分标准
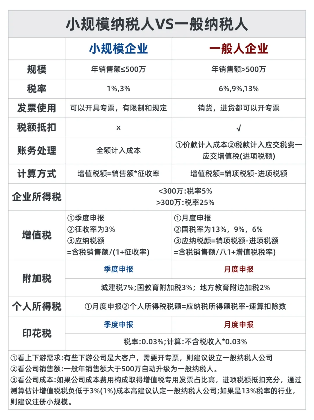
小规模纳税人:年销售额≤500 万。
一般纳税人:年销售额 > 500 万。
二、税率
小规模纳税人:1%、3%。
一般纳税人:6%、9%、13%。
三、税额抵扣
小规模纳税人:可以开具专票,但有一定的限制和规定。
一般纳税人:销货、进货都可以开专票。
四、账务处理
小规模纳税人:全额计入成本。
一般纳税人:①价款计入成本;②税款计入 “应交税费 - 应交增值税(进项税额)”。
五、增值税计算方式
小规模纳税人:增值税额 = 销售额 × 征收率,应纳税额 = 含税销售额 /(1 + 征收率),征收率为 3%(另有特殊情况)。
一般纳税人:增值税额 = 销项税额 - 进项税额,应纳税额 = 含税销售额 /(1 + 增值税税率),增值税税率为 13%、9%、6% 等。
六、企业所得税
小规模纳税人:年应纳税所得额 <300 万:税率 5%;年应纳税所得额> 300 万:税率 25%。按季度申报。
一般纳税人:通常按季度申报(部分情况可能不同),税率根据相关规定执行。
七、增值税申报周期
小规模纳税人:季度申报。
一般纳税人:月度申报。
八、附加税
小规模纳税人:季度申报,包含城建税(7%)、教育附加税(3%)、地方教育附加税(2%)。
一般纳税人:月度申报,包含城建税(7%)、教育附加税(3%)、地方教育附加税(2%)。
九、个人所得税
小规模纳税人:月度申报,个人所得税税额 = 应纳税所得额 × 税率 - 速算扣除数。
一般纳税人:月度申报,个人所得税税额 = 应纳税所得额 × 税率 - 速算扣除数。
十、印花税
小规模纳税人:税率 0.03%,计算:不含税收入 ×0.03%。
一般纳税人:税率 0.03%,计算:不含税收入 ×0.03%。
#财税 #财税知识 #小规模纳税人 #小规模和一般纳税人区别 #一般纳税人 #会计实操 #邯郸 #中财会计
小规模纳税人:年销售额≤500 万。
一般纳税人:年销售额 > 500 万。
二、税率
小规模纳税人:1%、3%。
一般纳税人:6%、9%、13%。
三、税额抵扣
小规模纳税人:可以开具专票,但有一定的限制和规定。
一般纳税人:销货、进货都可以开专票。
四、账务处理
小规模纳税人:全额计入成本。
一般纳税人:①价款计入成本;②税款计入 “应交税费 - 应交增值税(进项税额)”。
五、增值税计算方式
小规模纳税人:增值税额 = 销售额 × 征收率,应纳税额 = 含税销售额 /(1 + 征收率),征收率为 3%(另有特殊情况)。
一般纳税人:增值税额 = 销项税额 - 进项税额,应纳税额 = 含税销售额 /(1 + 增值税税率),增值税税率为 13%、9%、6% 等。
六、企业所得税
小规模纳税人:年应纳税所得额 <300 万:税率 5%;年应纳税所得额> 300 万:税率 25%。按季度申报。
一般纳税人:通常按季度申报(部分情况可能不同),税率根据相关规定执行。
七、增值税申报周期
小规模纳税人:季度申报。
一般纳税人:月度申报。
八、附加税
小规模纳税人:季度申报,包含城建税(7%)、教育附加税(3%)、地方教育附加税(2%)。
一般纳税人:月度申报,包含城建税(7%)、教育附加税(3%)、地方教育附加税(2%)。
九、个人所得税
小规模纳税人:月度申报,个人所得税税额 = 应纳税所得额 × 税率 - 速算扣除数。
一般纳税人:月度申报,个人所得税税额 = 应纳税所得额 × 税率 - 速算扣除数。
十、印花税
小规模纳税人:税率 0.03%,计算:不含税收入 ×0.03%。
一般纳税人:税率 0.03%,计算:不含税收入 ×0.03%。
#财税 #财税知识 #小规模纳税人 #小规模和一般纳税人区别 #一般纳税人 #会计实操 #邯郸 #中财会计
