





✅选对生态,而非品牌:
全屋智能系统中包含的设备种类及数量较多且设备差异性比较大,如果每个智能家居产品都来自不同的智能生态,那么随着产品越来越多,就会遇到各智能单品相互独立,需要操作不同APP的问题。
明明是为了便捷而洗择的智能家居操作却变得繁琐了。但如果是选择同一生态下的产品,就可以实现互通互联,统一调度和管理。
✅如何挑选生态
1.有线还是无线?
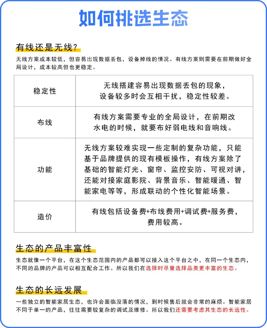
无线方案成本较低,但容易出现数据丢包,设备掉线的情况。有线方案则需要在前期做好全局设计,成本较高但也更稳定。
2.生态的产品丰富性
生态就像一个平台,在这个生态范围内的产品都可以接入这个平台之中,在同一个生态内,不同的品牌的产品可以相互配合工作。所以我们在选择时尽量选择品类更丰富的生态。
3.生态的长远发展
一些独立的智能家居生态,也许会面临没落的情况,到时候售后就会非常的麻烦。智能家居不同于单一的产品,往往需要较复杂的调试及维修。所以我们还需要考虑其生态的长远性。
#不懂就问有问必答 #全屋智能家居 #智能家居 #室内设计
@生活研究所 @家居薯 @薯条小助手
全屋智能系统中包含的设备种类及数量较多且设备差异性比较大,如果每个智能家居产品都来自不同的智能生态,那么随着产品越来越多,就会遇到各智能单品相互独立,需要操作不同APP的问题。
明明是为了便捷而洗择的智能家居操作却变得繁琐了。但如果是选择同一生态下的产品,就可以实现互通互联,统一调度和管理。
✅如何挑选生态
1.有线还是无线?
无线方案成本较低,但容易出现数据丢包,设备掉线的情况。有线方案则需要在前期做好全局设计,成本较高但也更稳定。
2.生态的产品丰富性
生态就像一个平台,在这个生态范围内的产品都可以接入这个平台之中,在同一个生态内,不同的品牌的产品可以相互配合工作。所以我们在选择时尽量选择品类更丰富的生态。
3.生态的长远发展
一些独立的智能家居生态,也许会面临没落的情况,到时候售后就会非常的麻烦。智能家居不同于单一的产品,往往需要较复杂的调试及维修。所以我们还需要考虑其生态的长远性。
#不懂就问有问必答 #全屋智能家居 #智能家居 #室内设计
@生活研究所 @家居薯 @薯条小助手
