

近日,浙江省商务厅会同各市及相关单位研究确定了2023年度商务展会目录。2023拟举办和支持展会252个,进一步发挥好疫情下展会开拓国际国内市场、稳定开放型经济的积极作用。


自办类(线下)展会
自办类货物贸易展会

自办类服务贸易展会

自办类外经展会


自办类(线上)展会
自办类货物贸易展会

自办类服务贸易展会


重点类展会



其他类展会
国际贸易展会


国内贸易展会

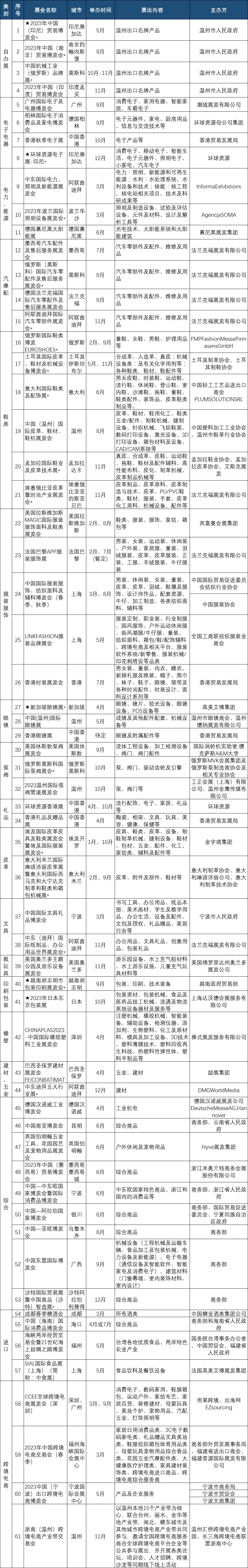
温州市2023年度市级境内外
重点国际性线下展会目录
注:1.“*”展会为“一带一路”沿线展会;2.“★”展会为RCEP区域展会。

温州市2023年度市级境内外
重点国际性线上展会目录


做一个温暖的公众号
长按关注:龙港市外贸企业协会

地址:龙港市八戒印艺总部三楼永和阁
电话:0577-86881860
邮箱:longgangwaimao@163.com
