发布信息
登陆/注册
搜索
搜索
导航
首页
产品供应
产品求购
企业库
酒业展会
行业资讯
认证会员
站内搜索
文化科技
当前位置:
首页
文化科技
正文
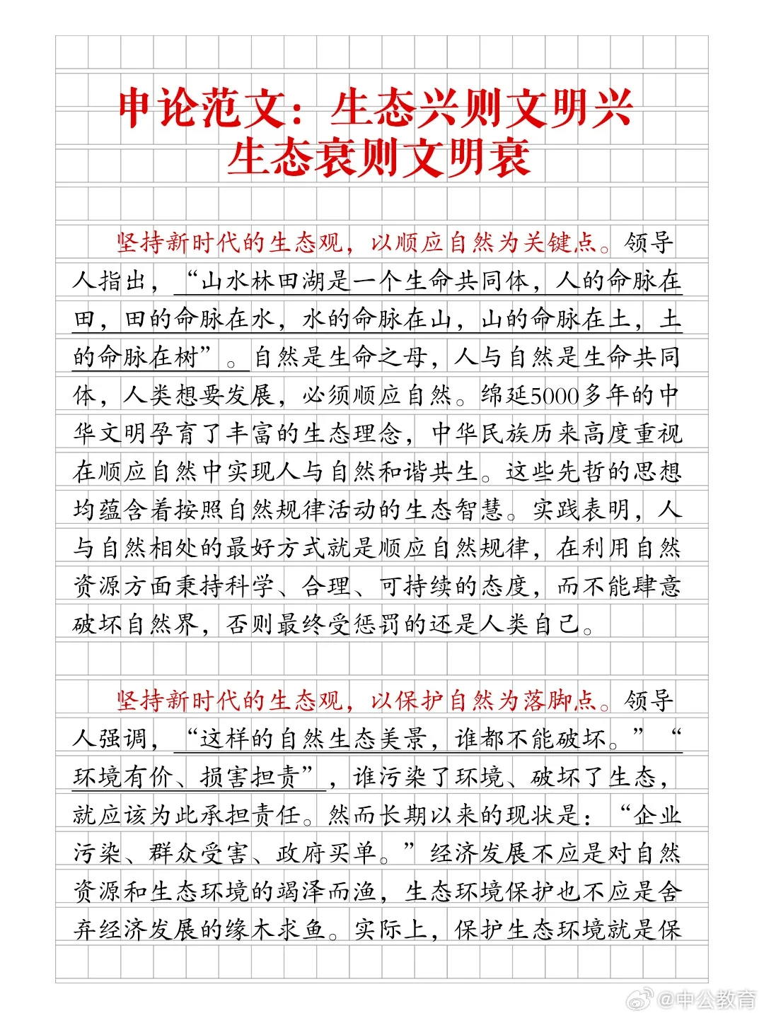
《守护、创新是传承弘扬传统文化的引擎》
作者:本站编辑
2025-11-03 03:14:58
8
《守护、创新是传承弘扬传统文化的引擎》
#申论
看申论高分范文,积累写作素材
今日范文分享《守护、创新是传承弘扬传统文化的引擎》
下一篇:
寻觅 传承 守护中华文脉
上一篇:
金句素材|文化遗产保护传承怎么写?
相关内容
查看全部
免签直飞,价格划
2025-11-25 01:23
国际教育行业群
2025-11-25 01:22
Boom! Chinese Ma
2025-11-25 01:21
花西子首家海外旗
2025-11-25 01:19
生命密码
2025-11-25 01:19
故宫大道之行儒家
2025-11-25 01:18
企业文化类论文已
2025-11-25 01:18
重庆留学合作交流
2025-11-25 01:17
我们玩儿的是时间
2025-11-25 01:16
导游证易错分享
2025-11-25 01:16