发布信息
登陆/注册
搜索
搜索
导航
首页
产品供应
产品求购
企业库
酒业展会
行业资讯
认证会员
站内搜索
文化科技
当前位置:
首页
文化科技
正文
强推!数字化非遗保护文化传承课题太牛了
作者:本站编辑
2025-11-03 01:50:28
14
强推!数字化非遗保护文化传承课题太牛了
搞非遗、文化传承课题的家人速来!挖到超绝选题 ——文化传承视角下非遗技艺的数字化保护与创新体系构建!
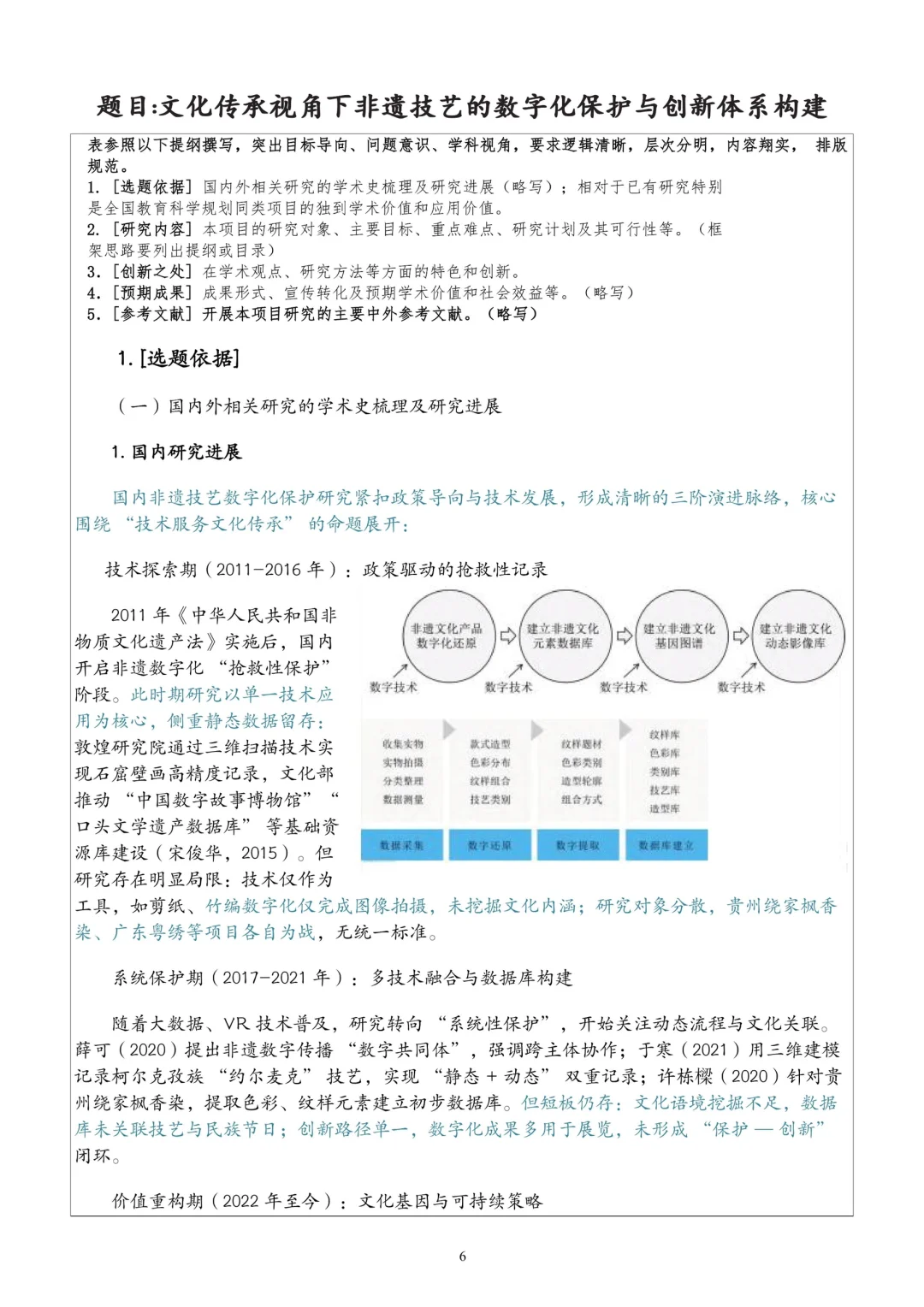
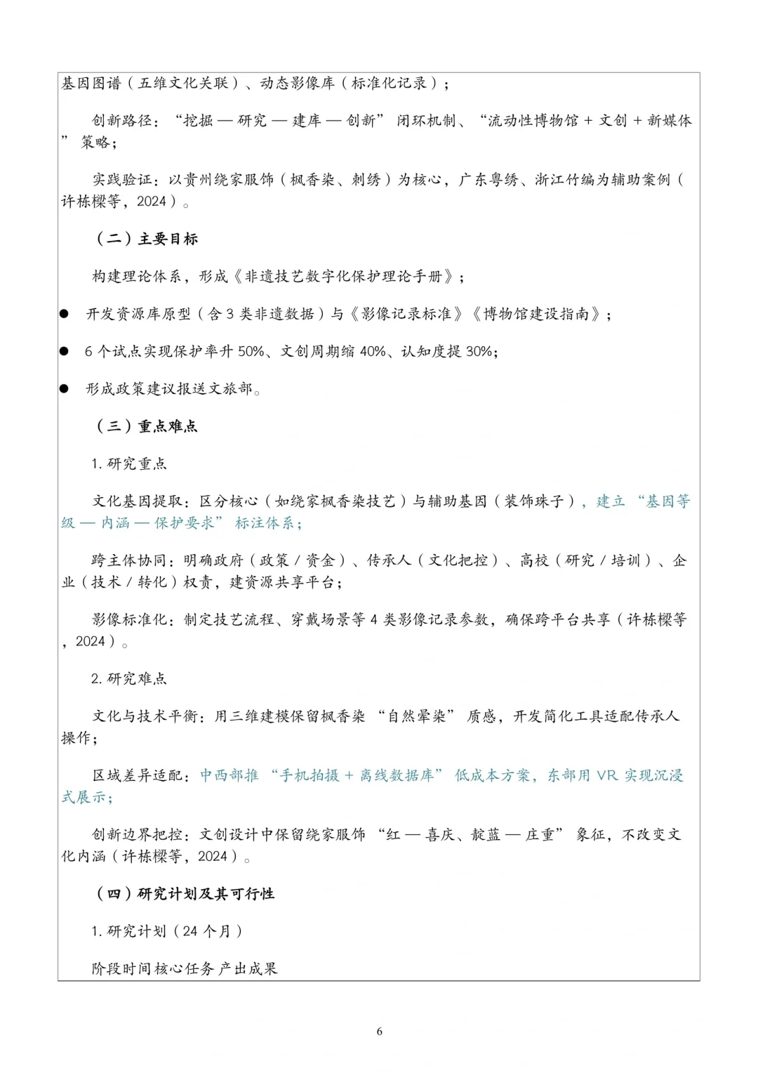
原来非遗保护不止拍拍照存档!人家用贵州绕家服饰当案例,搞出四大招:数字化还原实物(连枫香染色彩都准确提取)、建文化元素数据库、画文化基因图谱(从形制到穿戴行为全梳理)、录动态影像库(手艺人实行步骤全记录),还搭了 “挖掘 - 研究 - 创新” 闭环!
想做非遗保护、文化创新课题的宝子,直接抱走这套模板,申报课题稳赢~
#非遗课题
#文化传承
#非遗传承
#课题申报
#浪漫生活的记录者
#课题结题
#课题研究
#今天课题有进展了吗
#文化传承与创新
#课题
下一篇:
申论范文Day1-3|相关话题:文化保护
上一篇:
《以文化之力,铸发展之魂》
相关内容
查看全部
免签直飞,价格划
2025-11-25 01:23
国际教育行业群
2025-11-25 01:22
Boom! Chinese Ma
2025-11-25 01:21
花西子首家海外旗
2025-11-25 01:19
生命密码
2025-11-25 01:19
故宫大道之行儒家
2025-11-25 01:18
企业文化类论文已
2025-11-25 01:18
重庆留学合作交流
2025-11-25 01:17
我们玩儿的是时间
2025-11-25 01:16
导游证易错分享
2025-11-25 01:16