发布信息
登陆/注册
搜索
搜索
导航
首页
产品供应
产品求购
企业库
酒业展会
行业资讯
认证会员
站内搜索
文化科技
当前位置:
首页
文化科技
正文
?25文博考研|?博物馆数字化新技术
作者:本站编辑
2025-11-02 21:38:31
0
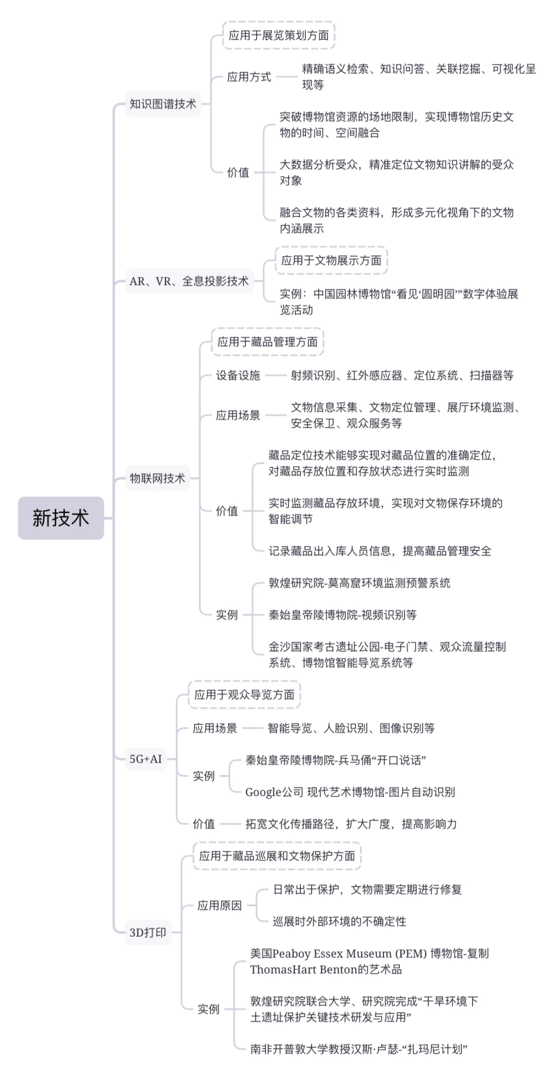
?25文博考研|?博物馆数字化新技术
·
✅知识图谱技术
✅AR、VR、全息投影技术
✅物联⽹技术
✅5G+AI
✅3D打印
·
明确各个新技术在博物馆中的应用领域、应用方式、应用场景、应用原因、实例、价值
·
#文博348
#文博
#文物与博物馆考研
#思维导图
#24文博考研
#24考研
#25考研
#25文博考研
#24年考研
#25年考研
#文博考研
#文物与博物馆
#考古文博
#考古学考研
#我的考研
#考研资料
#文博资料
下一篇:
数字化复原壁画意义是啥?京西小敦煌法海寺
上一篇:
未来外贸什么行业好做,前景好?
相关内容
查看全部
64页PDF|数字公共
2025-11-02 22:04
在沪必看!这场古
2025-11-02 22:04
哪些学科最适合投
2025-11-02 22:04
文化遗产科技SSCI
2025-11-02 22:04
文物保护方向SSCI
2025-11-02 22:04
文物交流中心-实
2025-11-02 22:04
文物修复方向的不
2025-11-02 21:59
物馆数字藏品的价
2025-11-02 21:59
物馆数字藏品的价
2025-11-02 21:59
故宫沉浸式数字体
2025-11-02 21:59