












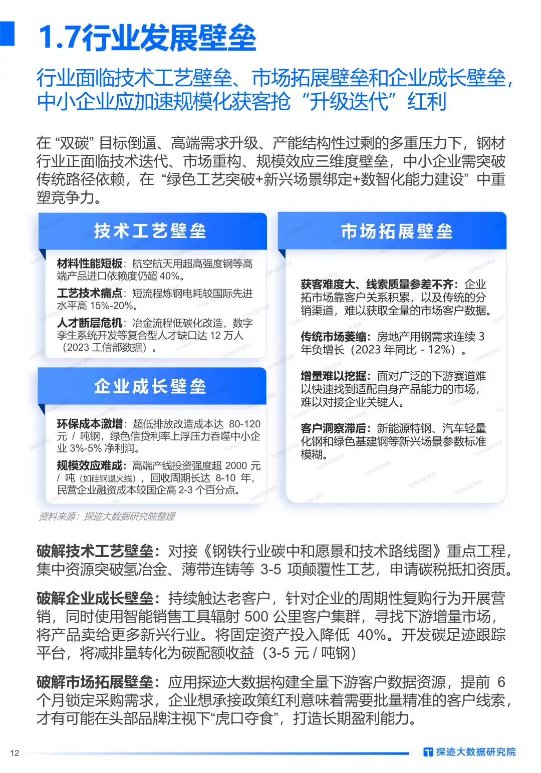
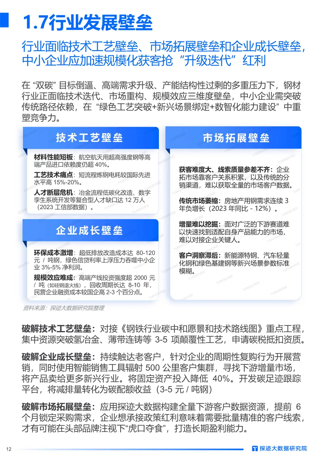
## ? 2025年钢材行业新趋势:AI赋能下的绿色与高端化变革
### 一、行业新风向:绿色化、高端化与智能化
随着全球工业体系的变革,钢材行业正迎来前所未有的转型机遇。2025年,钢材行业将在绿色低碳转型、高端化发展以及智能化应用三大趋势下,开启新的增长篇章。根据最新报告,产能过剩与新兴需求的结构性分化,正推动行业从“规模扩张”向“价值创造”转变。
### 二、1️⃣ 绿色低碳转型:政策驱动下的行业新主线
在“双碳”目标的推动下,绿色低碳转型成为钢材行业的核心主线。2024-2025年,通过节能降碳改造,钢铁行业预计将实现节能量约2000万吨标准煤,减排二氧化碳约5300万吨。这一转型不仅有助于行业可持续发展,也为龙头企业带来了新的增长机遇。例如,高端特钢的自给率在2023年突破75%,较2015年不足50%有了显著提升。
### 三、2️⃣ 高端钢材需求爆发:国产替代加速
高端钢材市场正迎来快速增长期。2024年,中国高端钢材市场规模达到2万亿元,占行业总规模的24%,预计2025年将达到2.2万亿元。新能源汽车、航空航天等领域对高强钢、硅钢的需求激增,推动了国产替代的加速。数据显示,2024年Q1汽车用钢的进口替代率已提升至65%。国产高端钢材不仅在价格上较进口产品低20%-30%,还在技术上逐步突破国际垄断。
### 四、3️⃣ AI赋能:从“辅助工具”到“核心生产力”
AI技术正在重塑钢材行业的生产与销售模式。从生产流程的智能化(如AI视觉检测、数字孪生技术)到供应链与客户管理的升级(如AI预测模型、智能客服系统),AI已成为企业降本增效的关键。例如,通过AI技术,企业可以精准挖掘潜在客户,实现从“狩猎式推销”到“生态化运营”的转变。
### 五、4️⃣ 结构性增长:双循环战略下的新机遇
在“双循环”战略的推动下,钢材行业正从规模化扩张走向结构性增长。国内区域精耕与海外高端突围并进,成为企业发展的新方向。例如,企业可以通过区域产能整合,贴近资源与市场布局,同时开拓海外市场,突破技术认证壁垒。数据显示,2024年中国钢材出口同比增长6.7%,显示出海外市场的新机遇。
### 六、相关报告:《2025年钢材行业发展趋势报告》(探迹大数据研究院)
## 七、#钢材行业 #绿色低碳 #高端钢材 #AI赋能 #双碳目标 #结构性增长 #行业转型启示
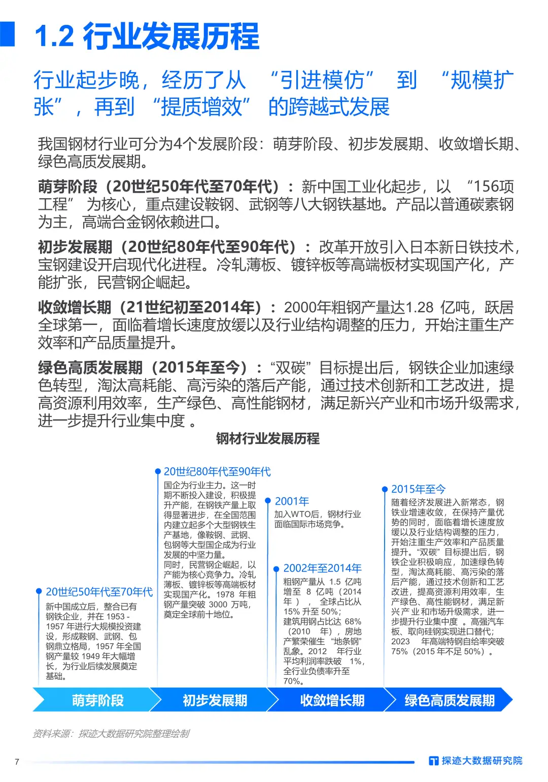
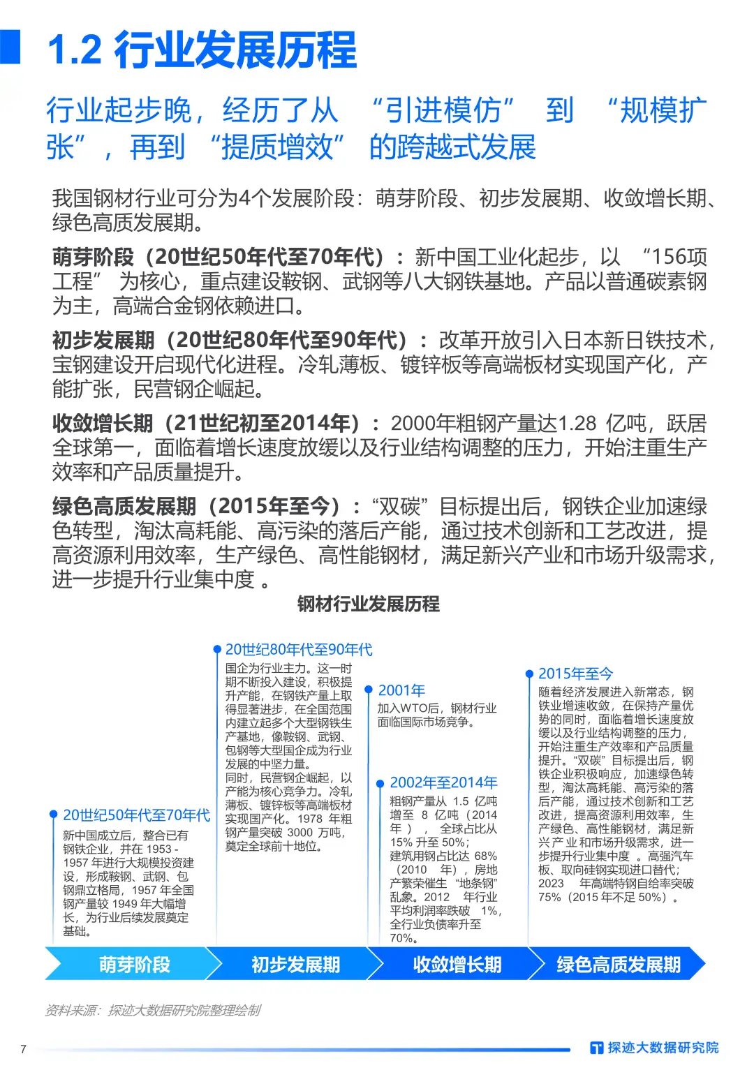
### 一、行业新风向:绿色化、高端化与智能化
随着全球工业体系的变革,钢材行业正迎来前所未有的转型机遇。2025年,钢材行业将在绿色低碳转型、高端化发展以及智能化应用三大趋势下,开启新的增长篇章。根据最新报告,产能过剩与新兴需求的结构性分化,正推动行业从“规模扩张”向“价值创造”转变。
### 二、1️⃣ 绿色低碳转型:政策驱动下的行业新主线
在“双碳”目标的推动下,绿色低碳转型成为钢材行业的核心主线。2024-2025年,通过节能降碳改造,钢铁行业预计将实现节能量约2000万吨标准煤,减排二氧化碳约5300万吨。这一转型不仅有助于行业可持续发展,也为龙头企业带来了新的增长机遇。例如,高端特钢的自给率在2023年突破75%,较2015年不足50%有了显著提升。
### 三、2️⃣ 高端钢材需求爆发:国产替代加速
高端钢材市场正迎来快速增长期。2024年,中国高端钢材市场规模达到2万亿元,占行业总规模的24%,预计2025年将达到2.2万亿元。新能源汽车、航空航天等领域对高强钢、硅钢的需求激增,推动了国产替代的加速。数据显示,2024年Q1汽车用钢的进口替代率已提升至65%。国产高端钢材不仅在价格上较进口产品低20%-30%,还在技术上逐步突破国际垄断。
### 四、3️⃣ AI赋能:从“辅助工具”到“核心生产力”
AI技术正在重塑钢材行业的生产与销售模式。从生产流程的智能化(如AI视觉检测、数字孪生技术)到供应链与客户管理的升级(如AI预测模型、智能客服系统),AI已成为企业降本增效的关键。例如,通过AI技术,企业可以精准挖掘潜在客户,实现从“狩猎式推销”到“生态化运营”的转变。
### 五、4️⃣ 结构性增长:双循环战略下的新机遇
在“双循环”战略的推动下,钢材行业正从规模化扩张走向结构性增长。国内区域精耕与海外高端突围并进,成为企业发展的新方向。例如,企业可以通过区域产能整合,贴近资源与市场布局,同时开拓海外市场,突破技术认证壁垒。数据显示,2024年中国钢材出口同比增长6.7%,显示出海外市场的新机遇。
### 六、相关报告:《2025年钢材行业发展趋势报告》(探迹大数据研究院)
## 七、#钢材行业 #绿色低碳 #高端钢材 #AI赋能 #双碳目标 #结构性增长 #行业转型启示
