企业合规管理97项负面清单‼码住?          
          
            
              
            
              作者:本站编辑                
            
              
            
            2025-11-02 19:06:48    
            
              
            
            0          
   
          
            企业合规管理97项负面清单‼码住?
 
 
 
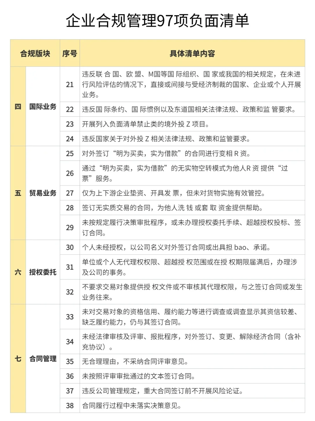
?哈喽哈喽!宝子们在进行合规管理工作的时候,可能会遇到很多阻碍,影响咱们对合规风险的判断。今天给大家整理了一份企业合规管理97项负 面清单,结合着不同的业务版块使用,再 也 不 怕踩雷啦[萌萌哒R][萌萌哒R]!
-
?97项合规管理负 面清单:
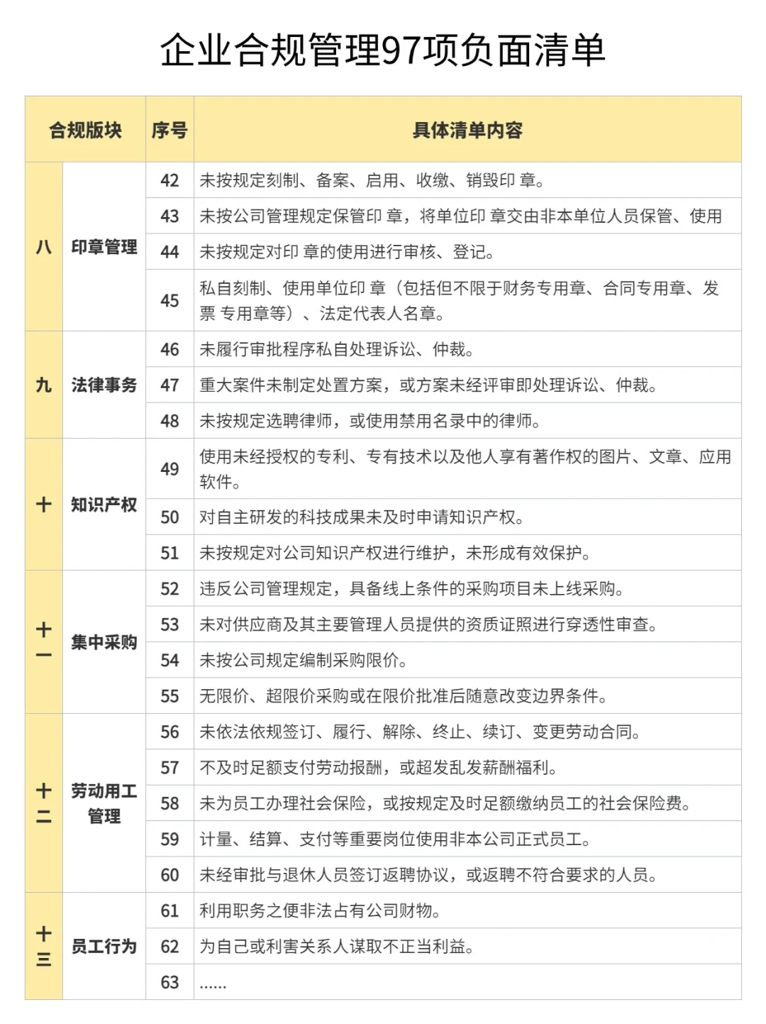
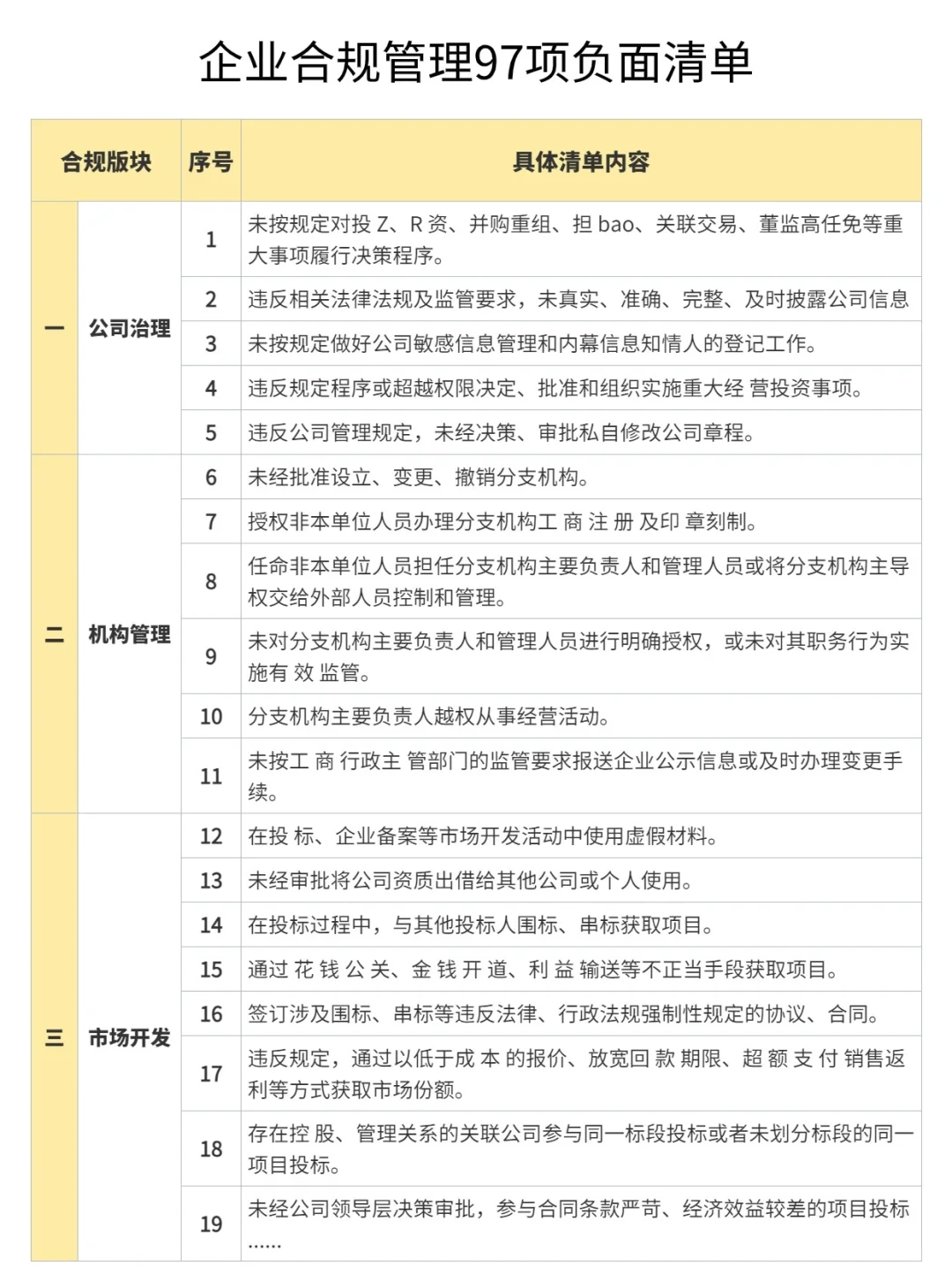
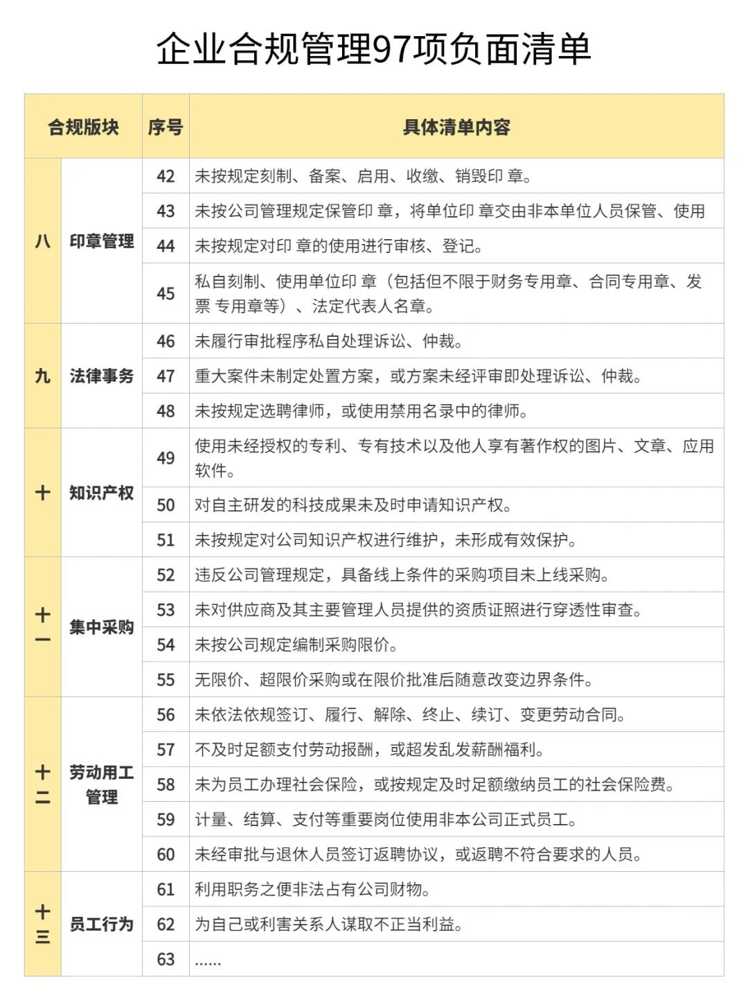
1⃣公司治理(5项)
2⃣机构管理(6项)
3⃣市场开发(9项)
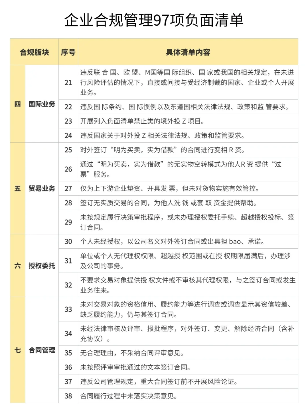
4⃣G 际业务(4项)
5⃣贸易业务(5项)
6⃣合同管理(9项)
......#合规 #企业合规 #法务 #企业合规师 #清单 #企业合规清单 #律师