



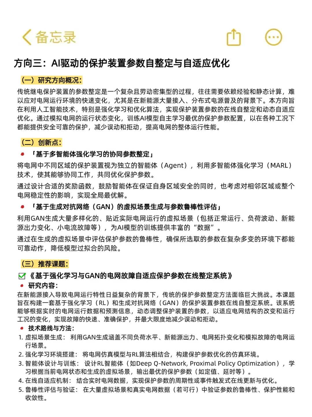
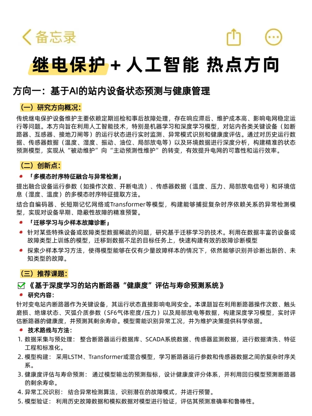
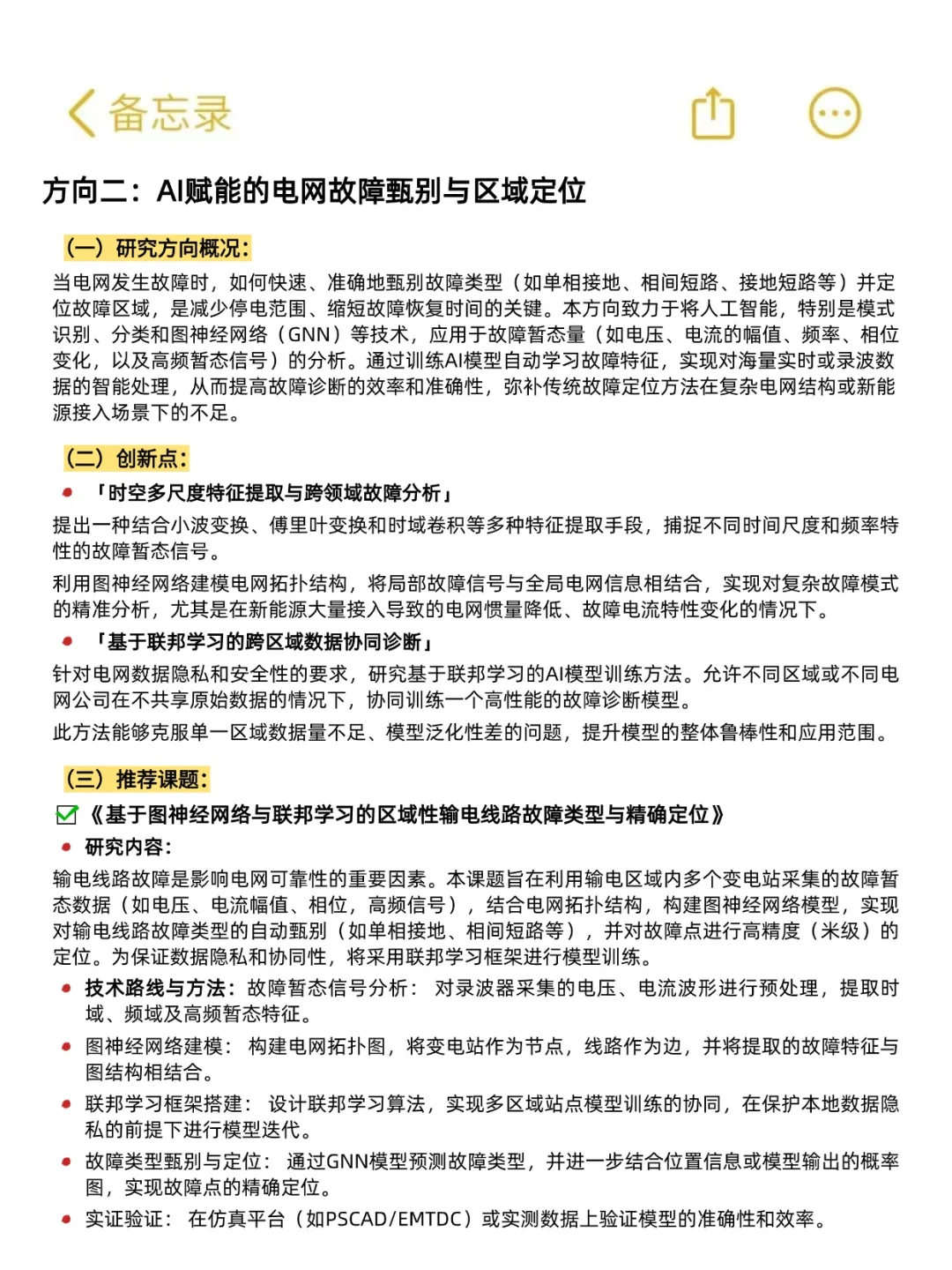
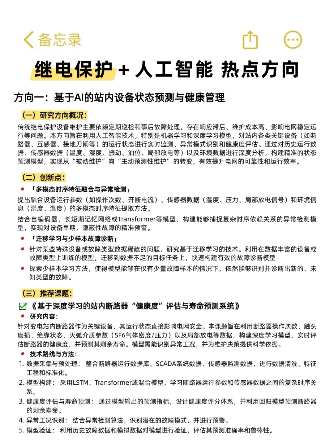
✨继电保护与人工智能融合领域,海量多源的实时监测数据(如:智能电表采集的高频电压电流波形数据、保护装置事件报告与告警信息、运行状态参数、通信网络数据、环境传感器数据、设备巡检影像数据、以及历史故障案例库等)构成了人工智能赋能继电保护的坚实基础。
.
通过深度融合人工智能、机器学习、深度学习、强化学习、迁移学习、知识图谱以及可解释AI等前沿技术,能够为继电保护领域带来革命性的突破,例如:
1⃣️基于深度学习的暂态小电流接地故障识别与定位
2⃣️强化学习驱动的自适应重合闸策略
3⃣️知识图谱与图神经网络结合的继电保护装置故障诊断与根因分析优化与动态调整
4⃣️可解释AI在输电线路相间短路故障辨识中的应用研究
5⃣️迁移学习应用于不同电压等级或设备类型继电保护模型自适应
6⃣️基于边缘计算的分布式发电机组接入系统故障快速判断与隔离
7⃣️利用多模态数据融合(文本+图像)的站用交流系统故障模式识别
8⃣️生成对抗网络(GAN)数据增强技术在保护装置误动/拒动行为分析中的应用
9⃣️基于注意力机制的复杂电网故障录波信号特征提取与识别
?联邦学习框架下的跨区域电网继电保护数据协同分析与模型共享
#继电保护 #继电保护装置 #电气 #电气工程及其自动化 #人工智能 #深度学习 #机器学习 #智能化技术 #研究生 #科研
.
通过深度融合人工智能、机器学习、深度学习、强化学习、迁移学习、知识图谱以及可解释AI等前沿技术,能够为继电保护领域带来革命性的突破,例如:
1⃣️基于深度学习的暂态小电流接地故障识别与定位
2⃣️强化学习驱动的自适应重合闸策略
3⃣️知识图谱与图神经网络结合的继电保护装置故障诊断与根因分析优化与动态调整
4⃣️可解释AI在输电线路相间短路故障辨识中的应用研究
5⃣️迁移学习应用于不同电压等级或设备类型继电保护模型自适应
6⃣️基于边缘计算的分布式发电机组接入系统故障快速判断与隔离
7⃣️利用多模态数据融合(文本+图像)的站用交流系统故障模式识别
8⃣️生成对抗网络(GAN)数据增强技术在保护装置误动/拒动行为分析中的应用
9⃣️基于注意力机制的复杂电网故障录波信号特征提取与识别
?联邦学习框架下的跨区域电网继电保护数据协同分析与模型共享
#继电保护 #继电保护装置 #电气 #电气工程及其自动化 #人工智能 #深度学习 #机器学习 #智能化技术 #研究生 #科研
