发布信息
登陆/注册
搜索
搜索
导航
首页
产品供应
产品求购
企业库
酒业展会
行业资讯
认证会员
站内搜索
文化科技
当前位置:
首页
文化科技
正文
教育领域人工智能典型应用场景
作者:本站编辑
2025-11-02 18:54:18
2
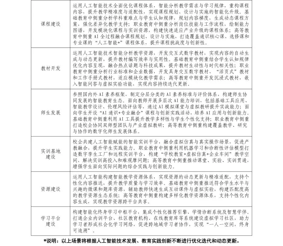
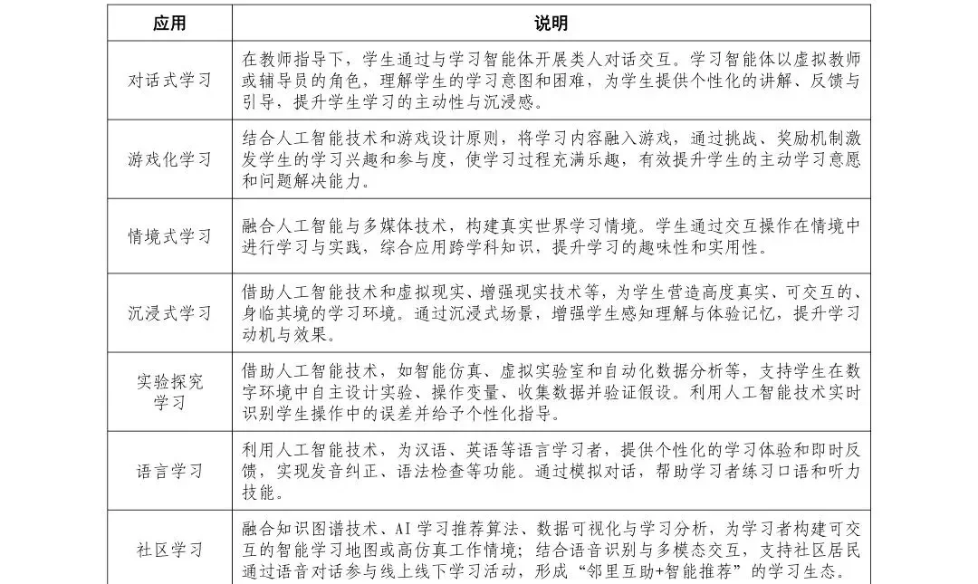
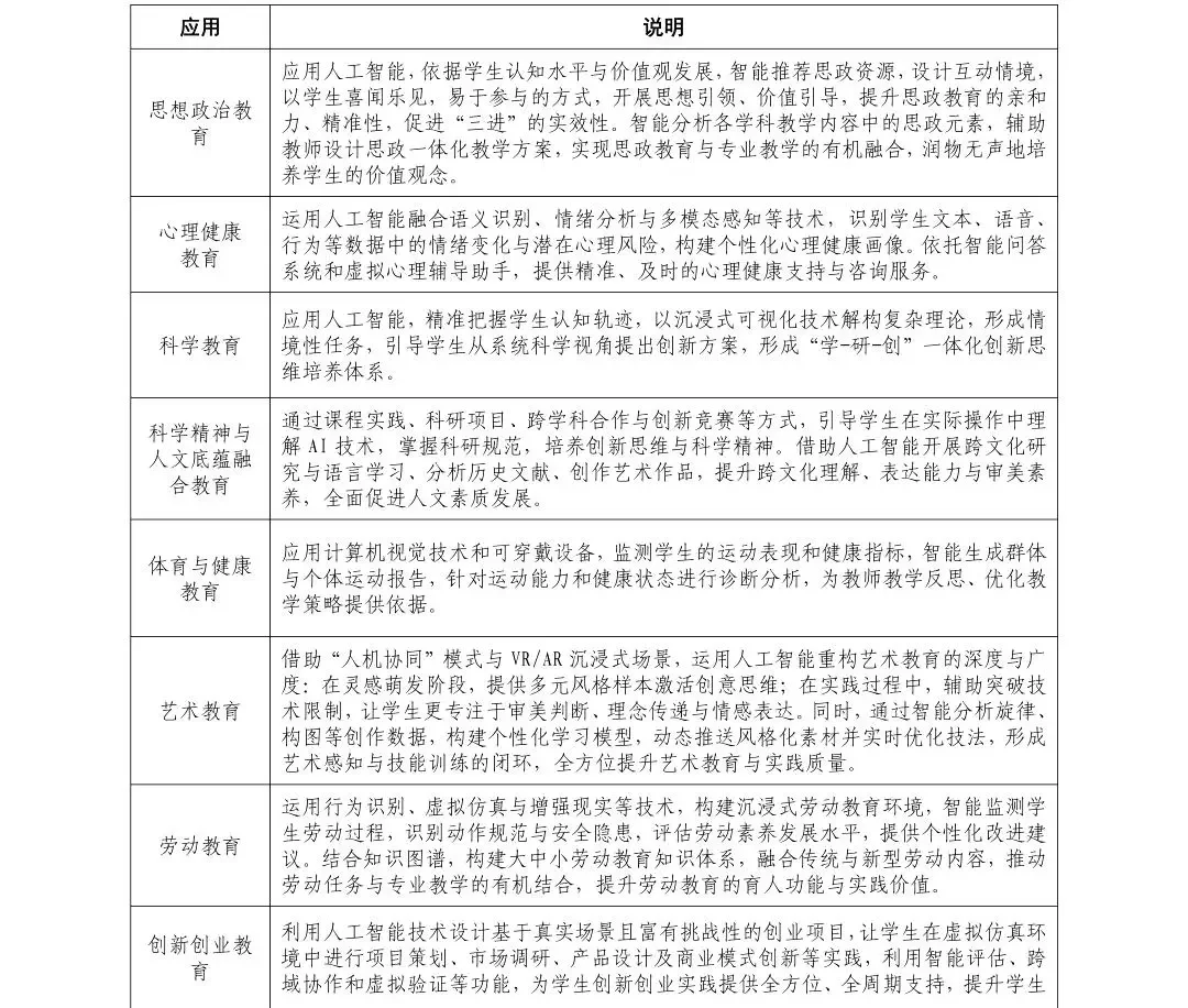
教育领域人工智能典型应用场景
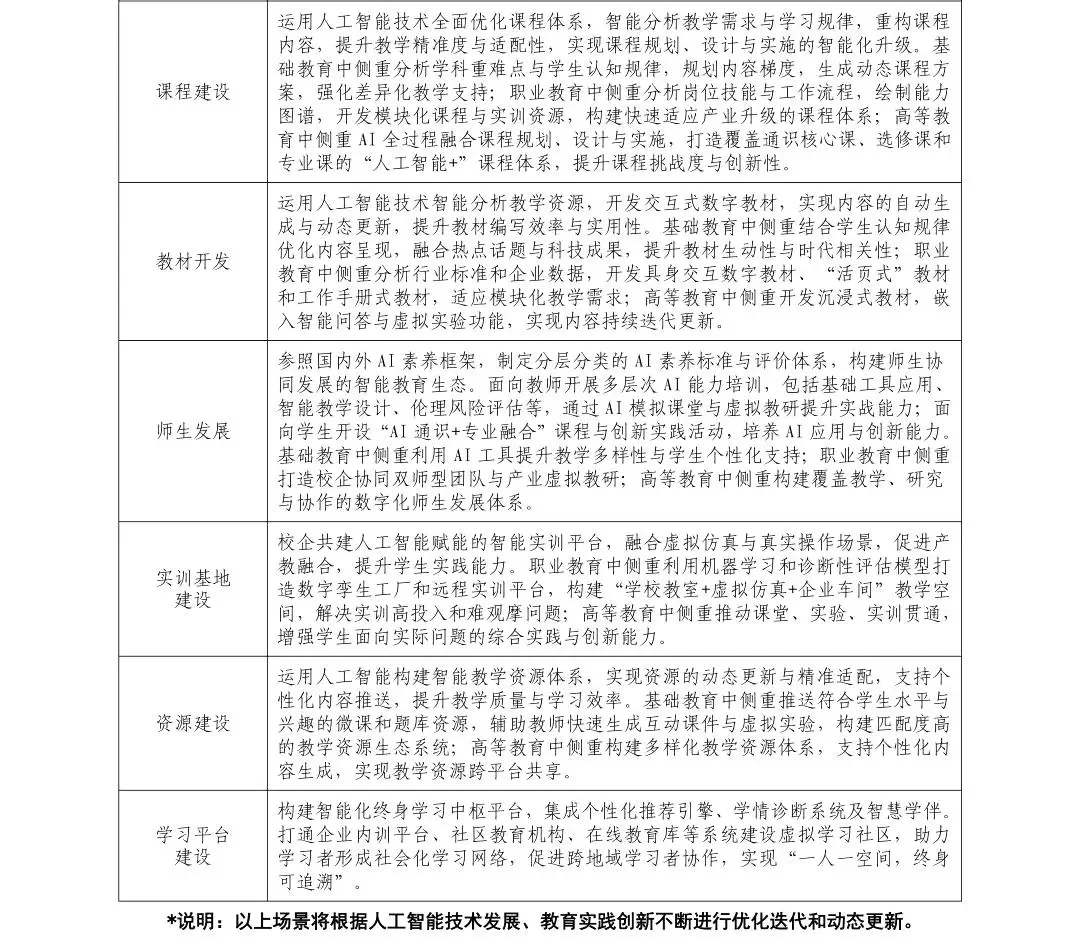
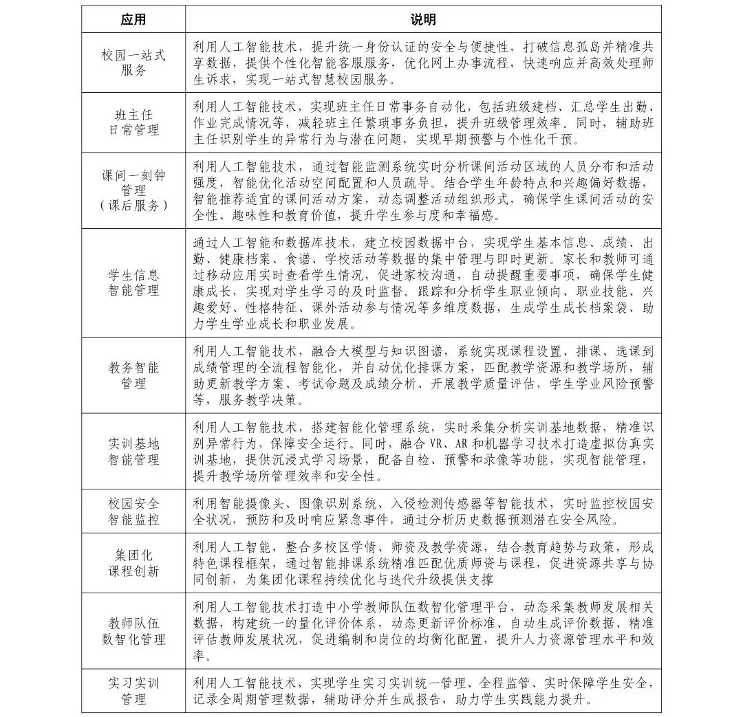
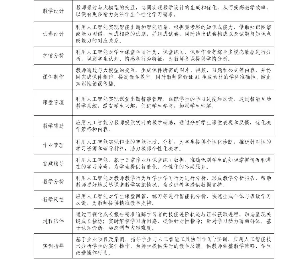
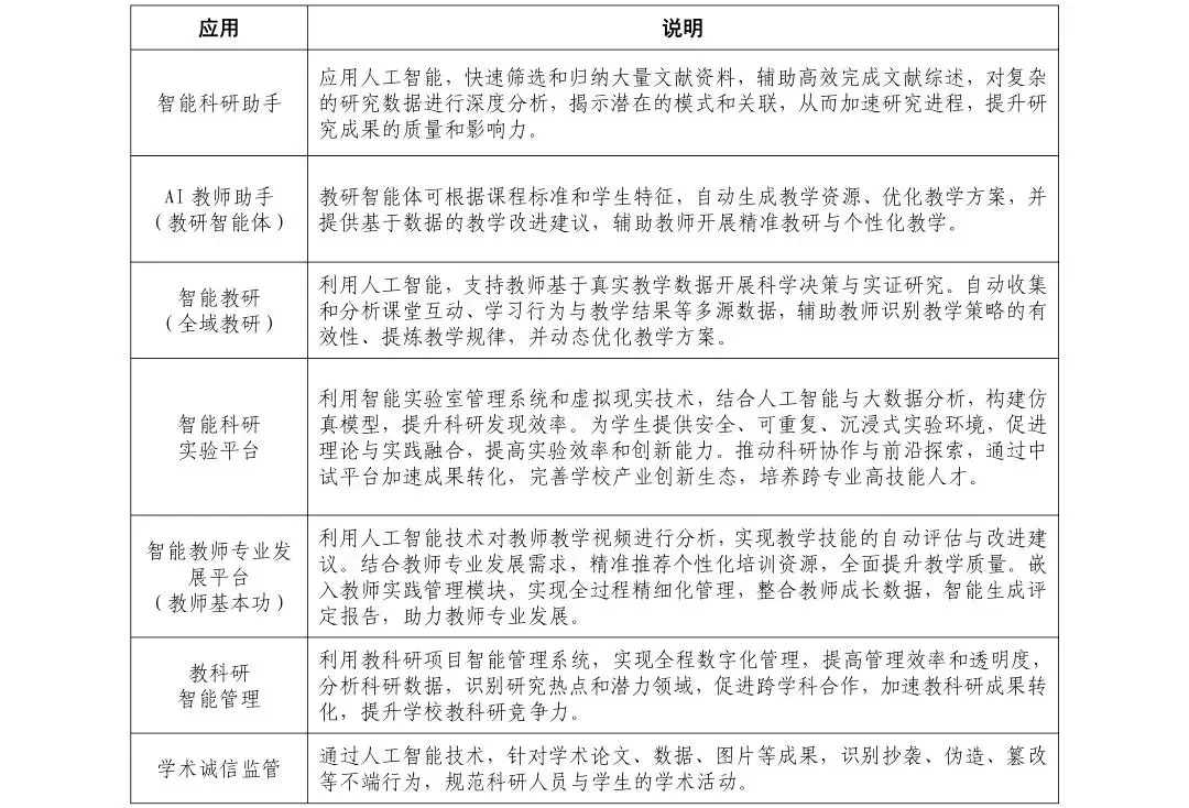
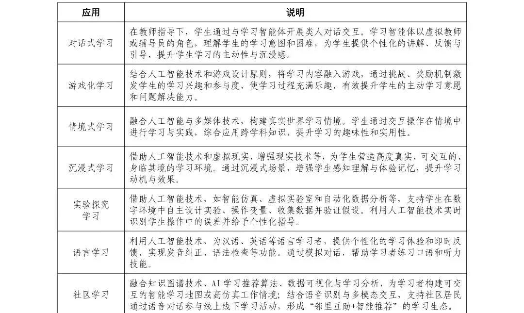
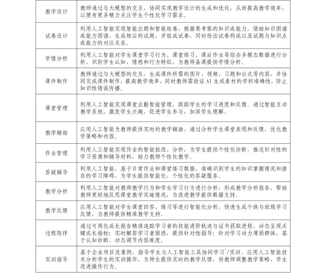
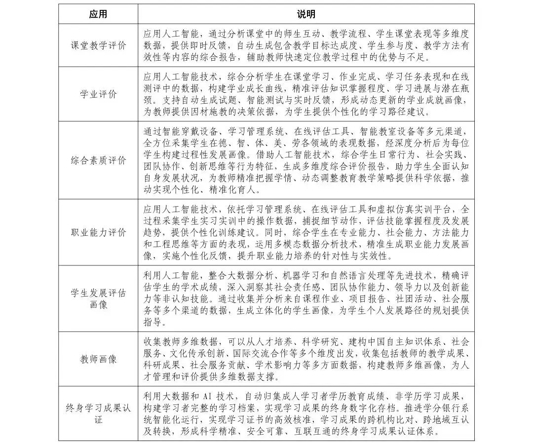
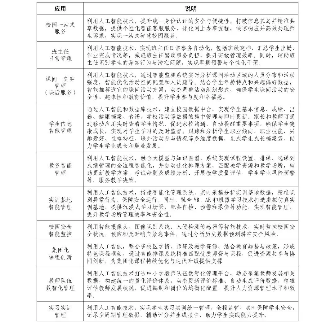
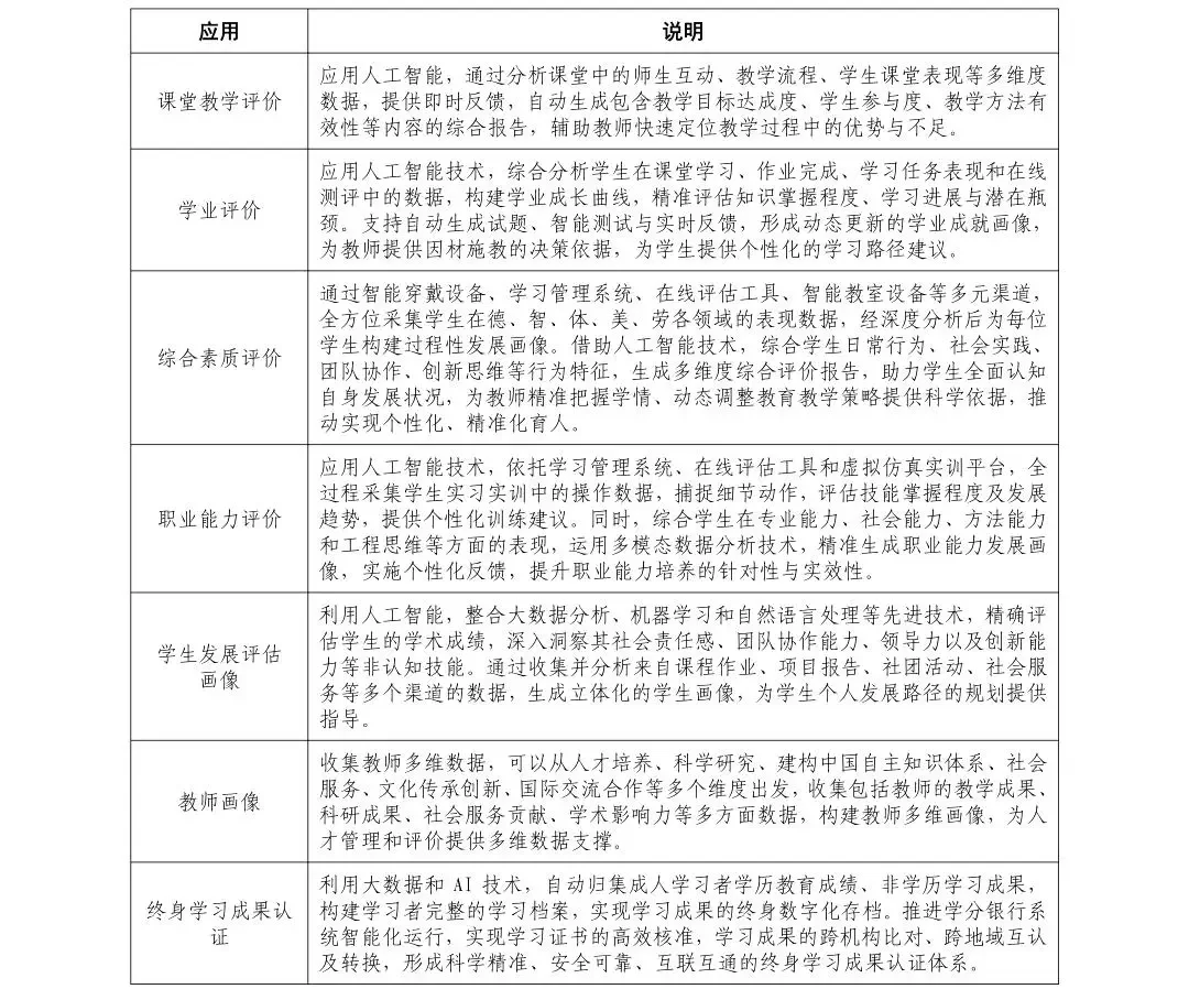
新版教育领域人工智能应用典型场景,转自北京教育科学研究院
#论文写作
#教育技术学
#教育数字化
#科技与教育
#人工智能教育
#AI时代教育
#ai教育
#教育新风向
#教师人工智能
#教师人工智能应用案例
下一篇:
合规即未来,未来必合规
上一篇:
?企业个人信息保护合规管理体系指南
相关内容
查看全部
北语 | 美美与共
2025-11-19 10:01
10万件文物高清影
2025-11-19 09:51
用户需求驱动的AR
2025-11-19 09:47
深大国际文化节|
2025-11-19 09:47
??欧洲日|学外语
2025-11-19 09:44
数实融合:博物馆
2025-11-19 09:43
数字博物馆|内附
2025-11-19 09:39
UIBE就这么宣传国
2025-11-19 09:37
中国文化遗产数字
2025-11-19 09:34
国际文化节 ???
2025-11-19 09:33