发布信息
登陆/注册
搜索
搜索
导航
首页
产品供应
产品求购
企业库
酒业展会
行业资讯
认证会员
站内搜索
企业报道
当前位置:
首页
企业报道
正文
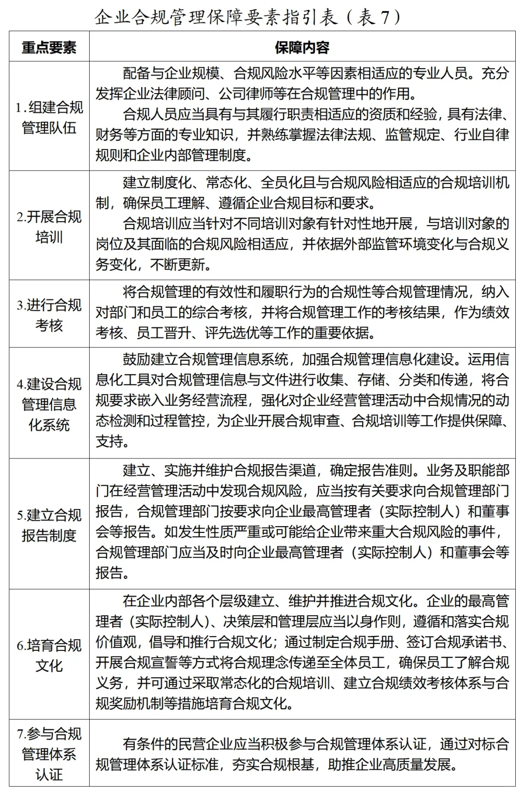
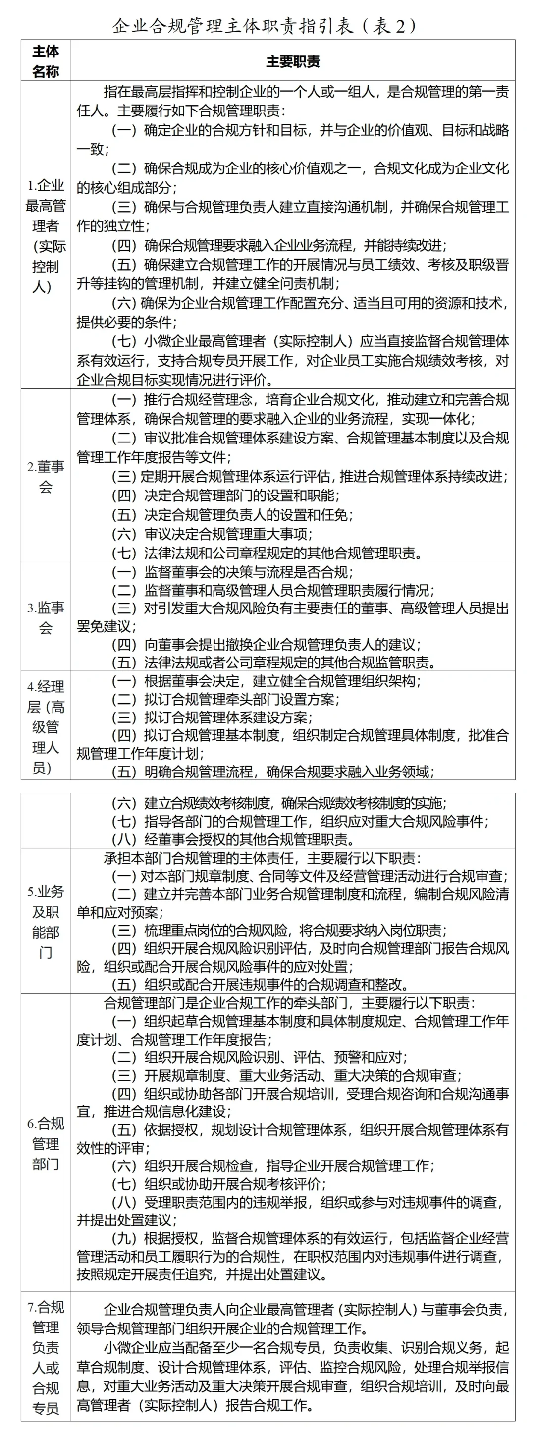
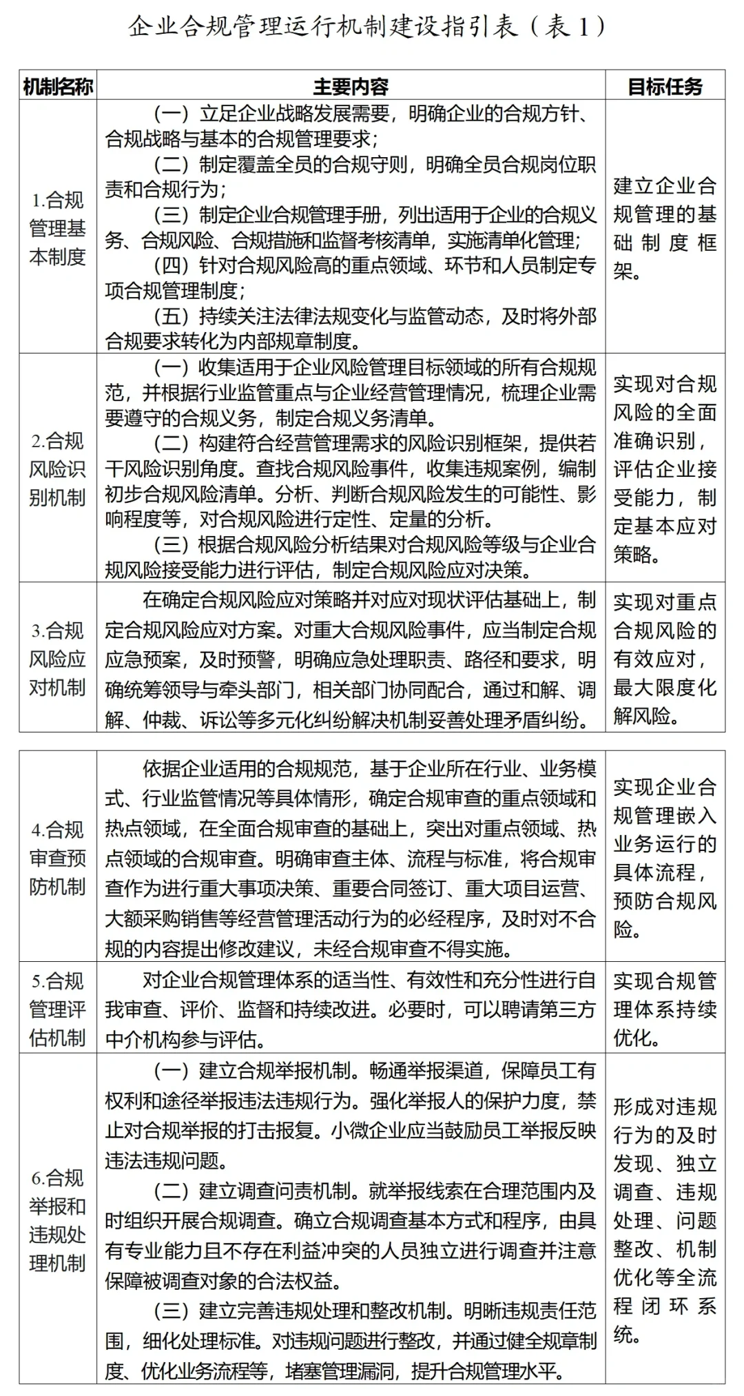
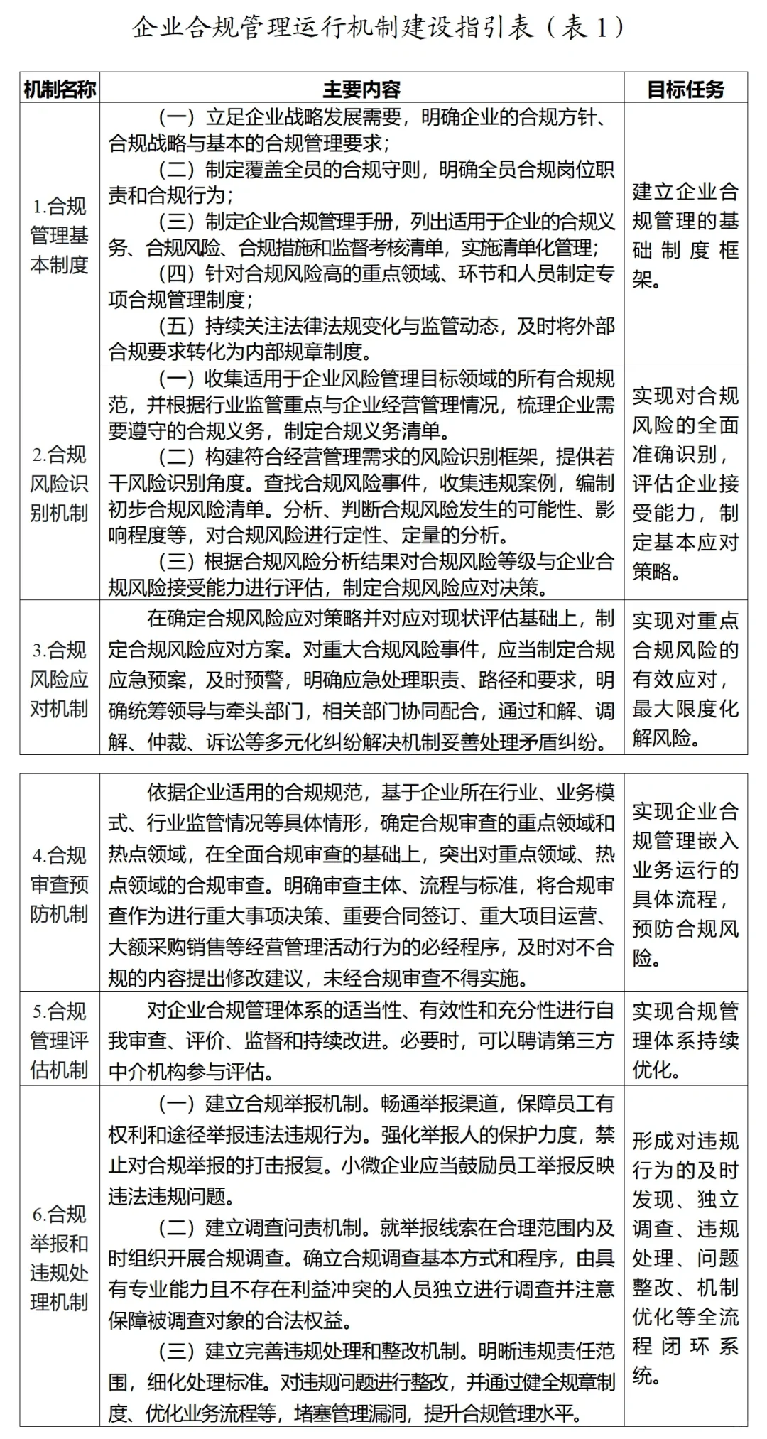
企业合规风险点表格版
作者:本站编辑
2025-11-02 18:49:29
8
企业合规风险点表格版
下一篇:
AI工程中心:开源项目助力人工智能学习
上一篇:
智能体人工智能宇宙
相关内容
查看全部
又一固态电池企业
2026-03-29 10:59
主流企业贷款产品
2026-03-29 10:57
2026企业现金流闭
2026-03-29 10:53
企业不同阶段的融
2026-03-29 10:52
专精特新中小企业
2026-03-29 10:42
企业融资 救命!90
2026-03-29 10:39
银行新政策(企业
2026-03-29 10:37
金融活水润泽实体
2026-03-29 10:19
想办贷款的个人、
2026-03-29 10:19
告别融资贵!广西
2026-03-29 00:55