发布信息
登陆/注册
搜索
搜索
导航
首页
产品供应
产品求购
企业库
酒业展会
行业资讯
认证会员
站内搜索
企业报道
当前位置:
首页
企业报道
正文
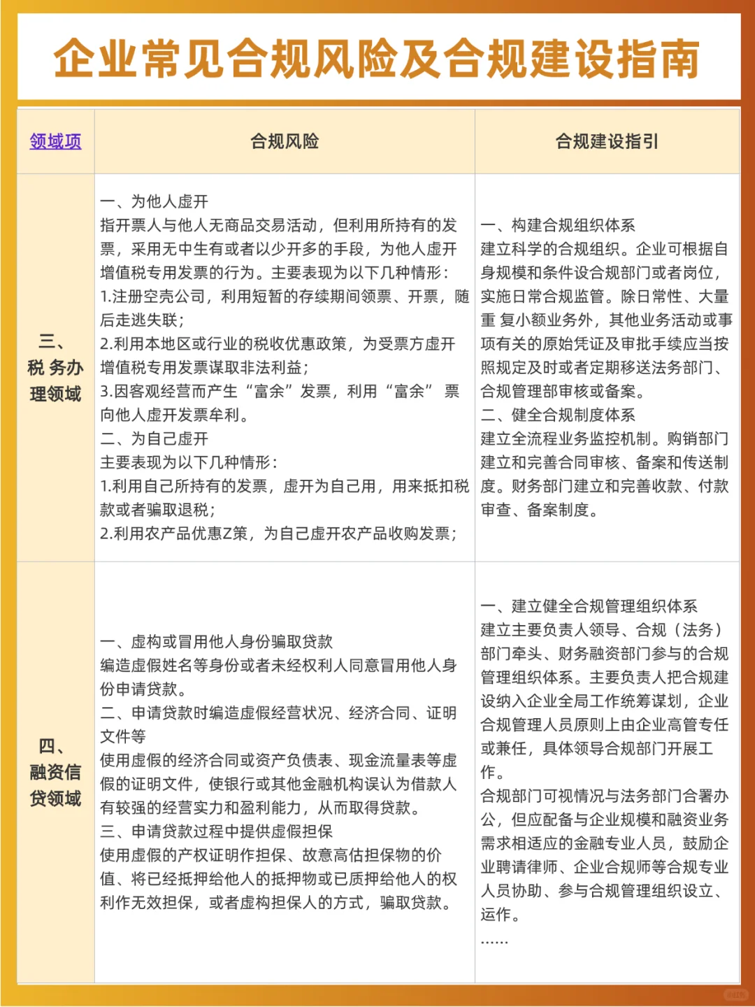
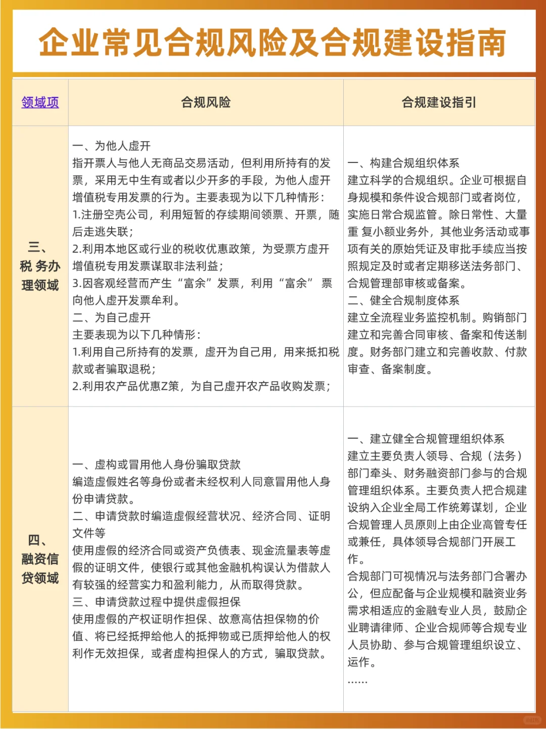
?企业常见合规风险及合规建设指南
作者:本站编辑
2025-11-02 18:30:53
10
?企业常见合规风险及合规建设指南
?⚖️哈喽宝子们,快来看看这份《企业常见合规风险及合规建设指南》!是不是在经营企业的时候,总是担心会踩到合规的“雷区”??别担心,从投标竞标到税务办理,再到融资信贷,每个领域的合规风险都给你扒得明明白白!?不管你是企业老板还是合规小白,看完这份指南能让你远离法律风险!
-
? 企业合规风险及合规建设指南:
? Part1:投 标 竞 标 领 域
? Part2:企 业 廉 洁 领 域
......
?宝子们,让我们合规学起来,一起进步吧!
#合规
#企业合规师
#企业合规
#律师
#法务
#日常分享
#干货分享
#合规建设
#合规风险
#合规风险管理
下一篇:
这就是你要的人工智能学习路线!
上一篇:
AI+教育|下一个风口来袭?
相关内容
查看全部
2026年企业贷款全
2026-03-25 18:38
“价值黔行”2026
2026-03-25 18:19
金融监管风暴再起
2026-03-25 15:07
企业贷被拒,90%的
2026-03-25 15:04
供反向保理:核心
2026-03-25 15:03
更好满足企业跨境
2026-03-25 15:02
中小企业融资工具
2026-03-25 15:00
金文:浅谈融资租
2026-03-25 14:58
2026年3月企业经
2026-03-25 14:15
2026 中大企业融
2026-03-25 14:14