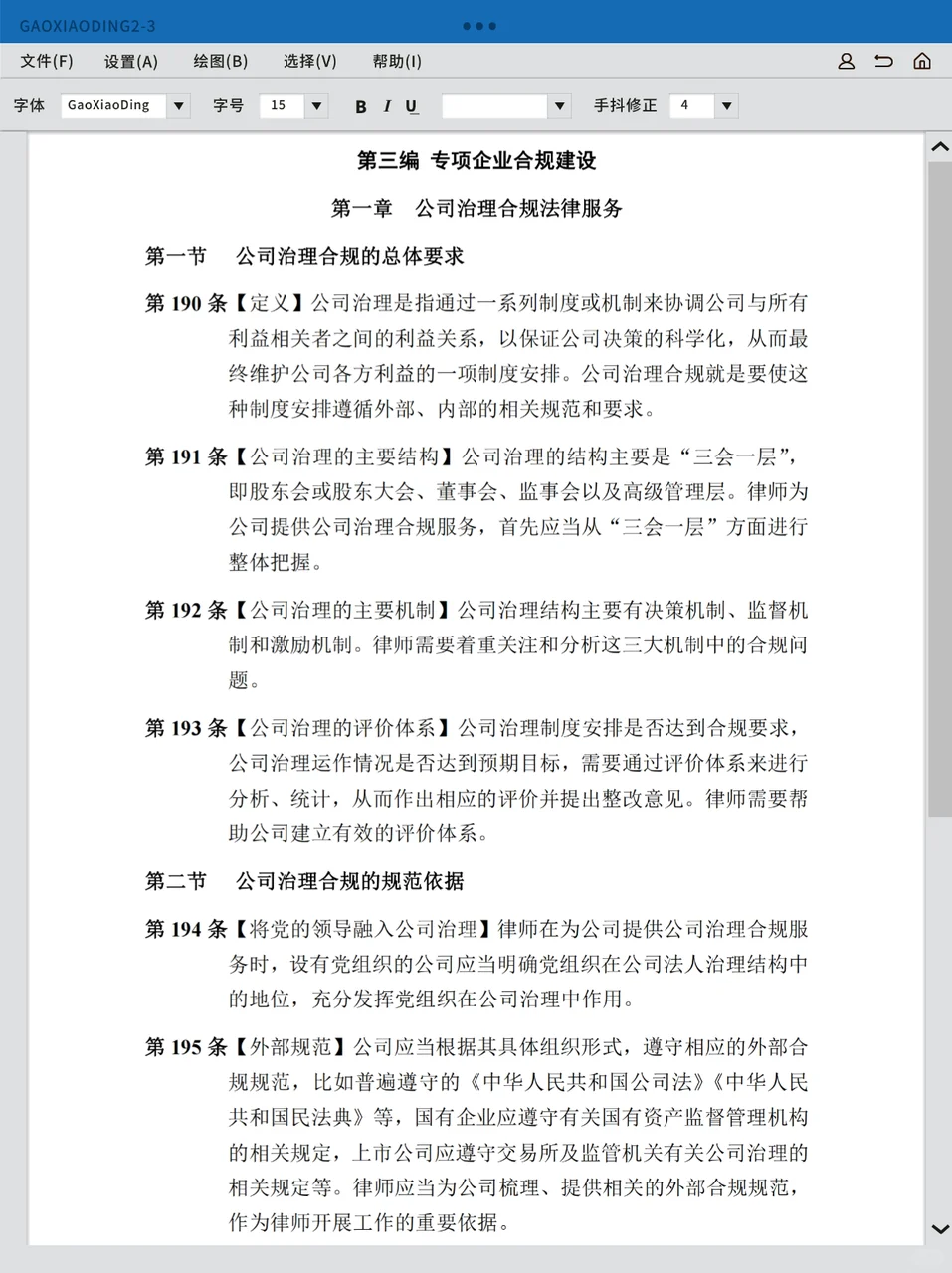
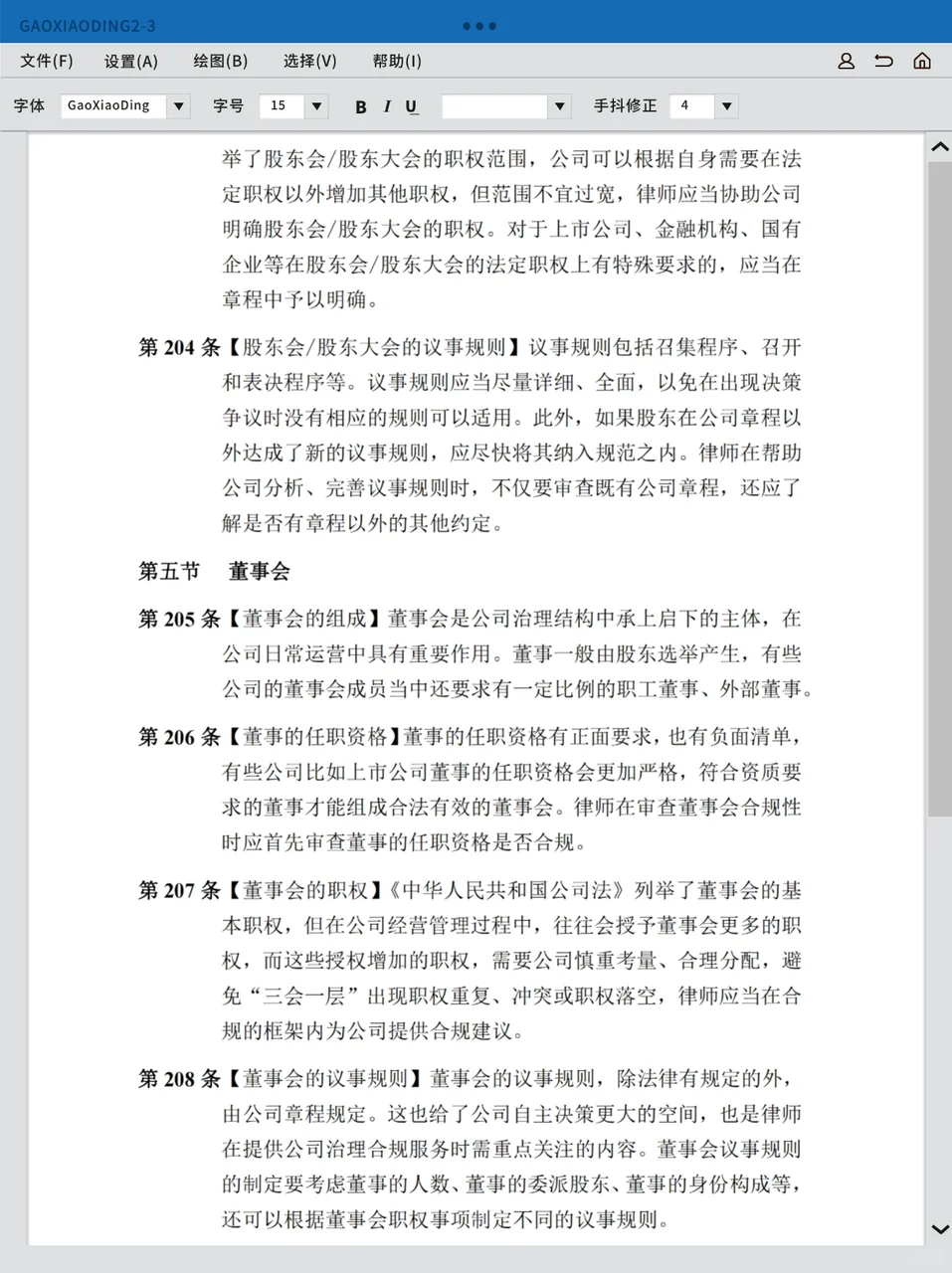
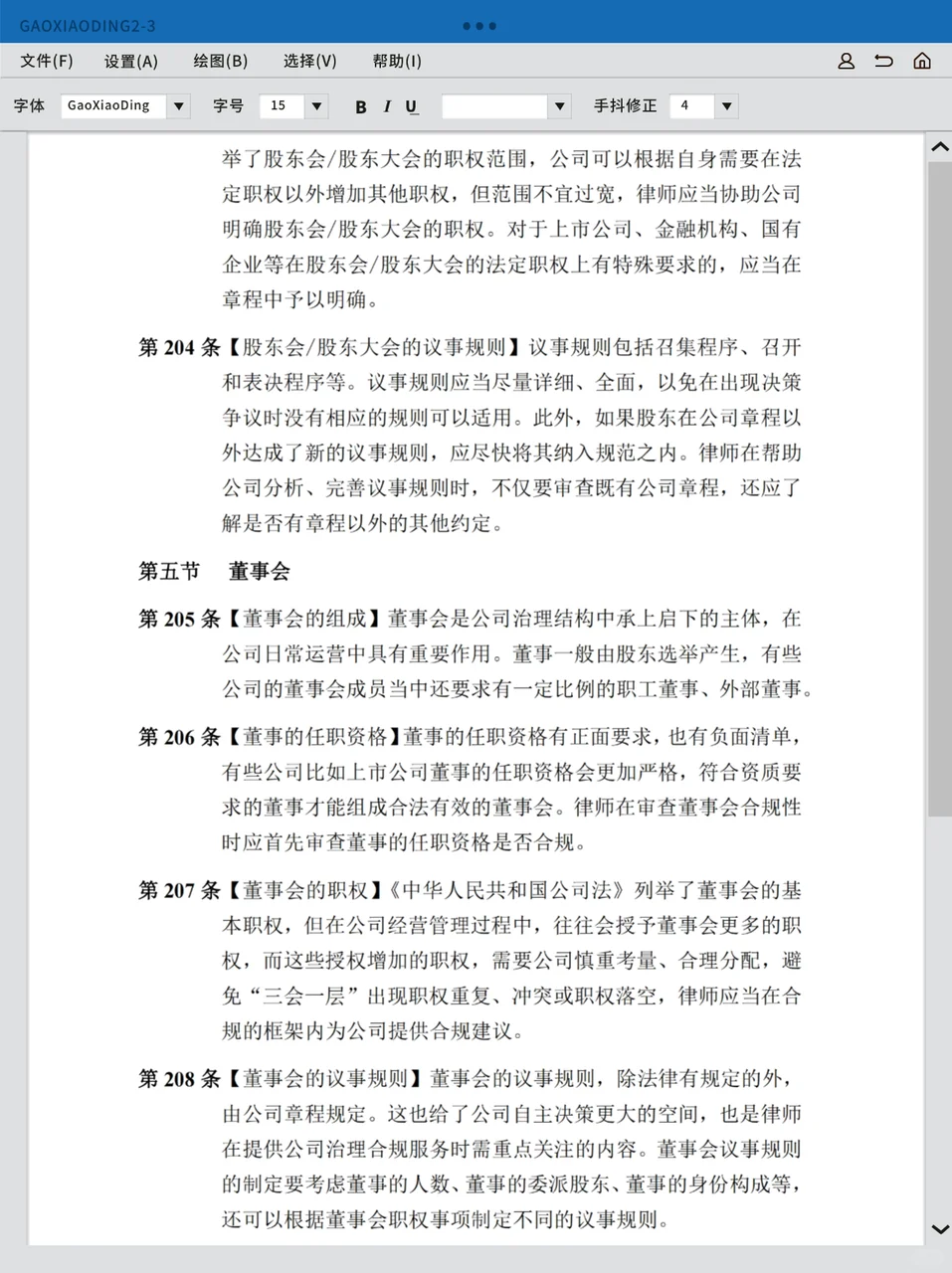
快来围观!律师这份企业合规指引超有料
作者:本站编辑
2025-11-02 18:21:35
11
快来围观!律师这份企业合规指引超有料






宝子们?,今天给大家带来一份超实用的《企业合规指引》?,这可是律师们精心准备的干货哦!快来围观,看看这份指引到底有多厉害?!
在企业经 营中,合规管理可太重要啦!不合规可能会面临各 种风险,比如法律纠 纷、经济损失,甚至声誉受损。这些问题可真是让人头疼啊?。但别急,有了这份《企业合规指引》,这些问题都能迎刃而解!
这份指引涵盖了企业合规的方方面面,从公司治理到知识产权保护,从数据安 全到反舞弊,可以说是应 有 尽 有✨。律师们还贴心地给出了详细的合规建议和C作流程,让企业轻淞应对各 种合规挑战?。
宝子们,合规学起来吧!加油?!#企业合规 #法务 #律师 #法律实务 #实习律师 #合规