





宝子们?,很多企业在内部控制方面存在不少问题,合同签署流程复杂,部门协作低效,风险评估也不够准确,稍不留神就可能出现问题,导致财务报表错误、资产流失,甚至引发法律纠 ·纷。
~
别担心!这份内部控制合规管理手册能为企业提供很大帮助。它涵盖了内部环境、风险评估、控制活动、信息沟通等方面,为企业提供了全·面的内部控制指导。例如在资金运营方面,从资金计划编制、账户管理到现金盘点,都有详细的操作流程和关键控制点,确保企业资金安·全。
~
?内部控制合规管理手册
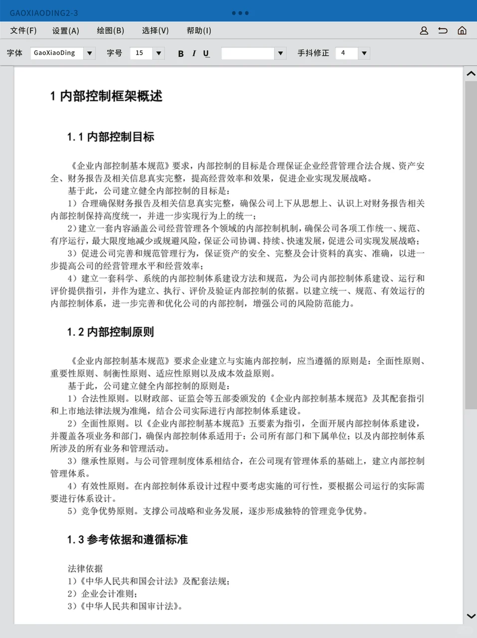
1⃣内部控制框架概述
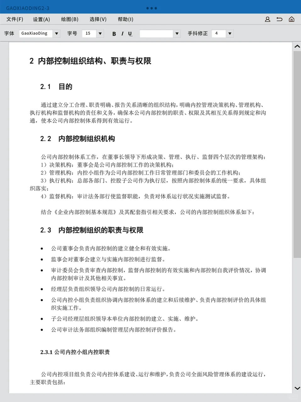
2⃣内部控制组织结构、职责与权限
3⃣内部控制框架
4⃣内部环境要素
5⃣风险评估要素
......
宝子们,加油!?#企业合规 #合规 #合规小白的锤炼计划 #内部控制与风险管理 #管理制度 #法务 #法律实务 #律师 #合规管理
~
别担心!这份内部控制合规管理手册能为企业提供很大帮助。它涵盖了内部环境、风险评估、控制活动、信息沟通等方面,为企业提供了全·面的内部控制指导。例如在资金运营方面,从资金计划编制、账户管理到现金盘点,都有详细的操作流程和关键控制点,确保企业资金安·全。
~
?内部控制合规管理手册
1⃣内部控制框架概述
2⃣内部控制组织结构、职责与权限
3⃣内部控制框架
4⃣内部环境要素
5⃣风险评估要素
......
宝子们,加油!?#企业合规 #合规 #合规小白的锤炼计划 #内部控制与风险管理 #管理制度 #法务 #法律实务 #律师 #合规管理
