






对于零基础小白来说,如何快速读懂了解一个陌生行业,写出一份靠谱有价值的行业分析报告呢?
简单地说,行业分析可以从六个步骤来着手:
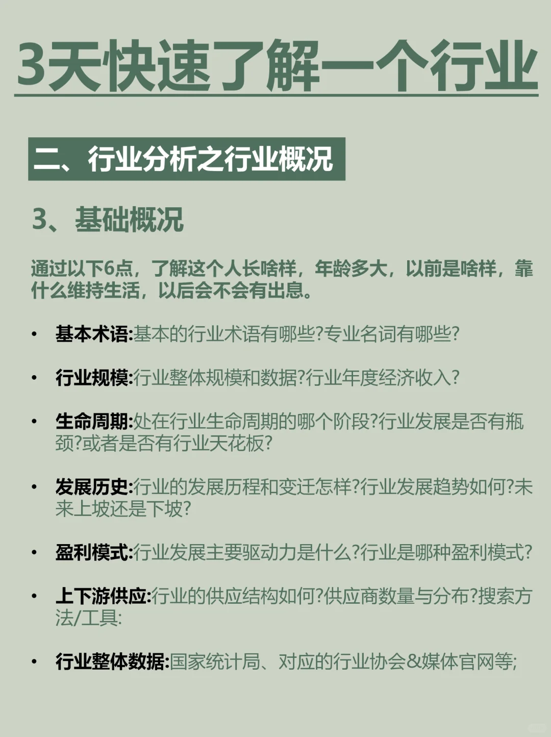
?行业概况:判断行业是否正处风口,位于生命周期哪个阶段,接下来走上坡路还是下坡路,现在进入是否还有红利。
?市场分析:市场大小直接决定盈利天花板。
?产品研究:产品是否具有发展潜力,会不会面临时代淘汰危机。
?竞争格局 :了解行业蛋糕是如何被割分的,评估自己(或心仪公司)能分到多少份额。
?监管政策:一切行业都跟着国家政策走。
?其他影响因素:指地区、文化、经济、生态、人口等因素。
?各步骤详细信息戳图了解,还有完整版思维导图!
✅全是干货和技巧,看完就能上手,赶紧get起来吧!
#行业分析 #行业报告 #数据分析 #竞品分析 #市场分析 #商业分析 #产品运营我在行 #职场干货 #干货
简单地说,行业分析可以从六个步骤来着手:
?行业概况:判断行业是否正处风口,位于生命周期哪个阶段,接下来走上坡路还是下坡路,现在进入是否还有红利。
?市场分析:市场大小直接决定盈利天花板。
?产品研究:产品是否具有发展潜力,会不会面临时代淘汰危机。
?竞争格局 :了解行业蛋糕是如何被割分的,评估自己(或心仪公司)能分到多少份额。
?监管政策:一切行业都跟着国家政策走。
?其他影响因素:指地区、文化、经济、生态、人口等因素。
?各步骤详细信息戳图了解,还有完整版思维导图!
✅全是干货和技巧,看完就能上手,赶紧get起来吧!
#行业分析 #行业报告 #数据分析 #竞品分析 #市场分析 #商业分析 #产品运营我在行 #职场干货 #干货
