国企合规|董事会授权经理层决策管理办法
作者:本站编辑
2025-11-02 18:00:12
8
国企合规|董事会授权经理层决策管理办法











?感谢大家,关注避坑不迷路???
?置顶帖帮同学们查询应聘的意向企业‼️
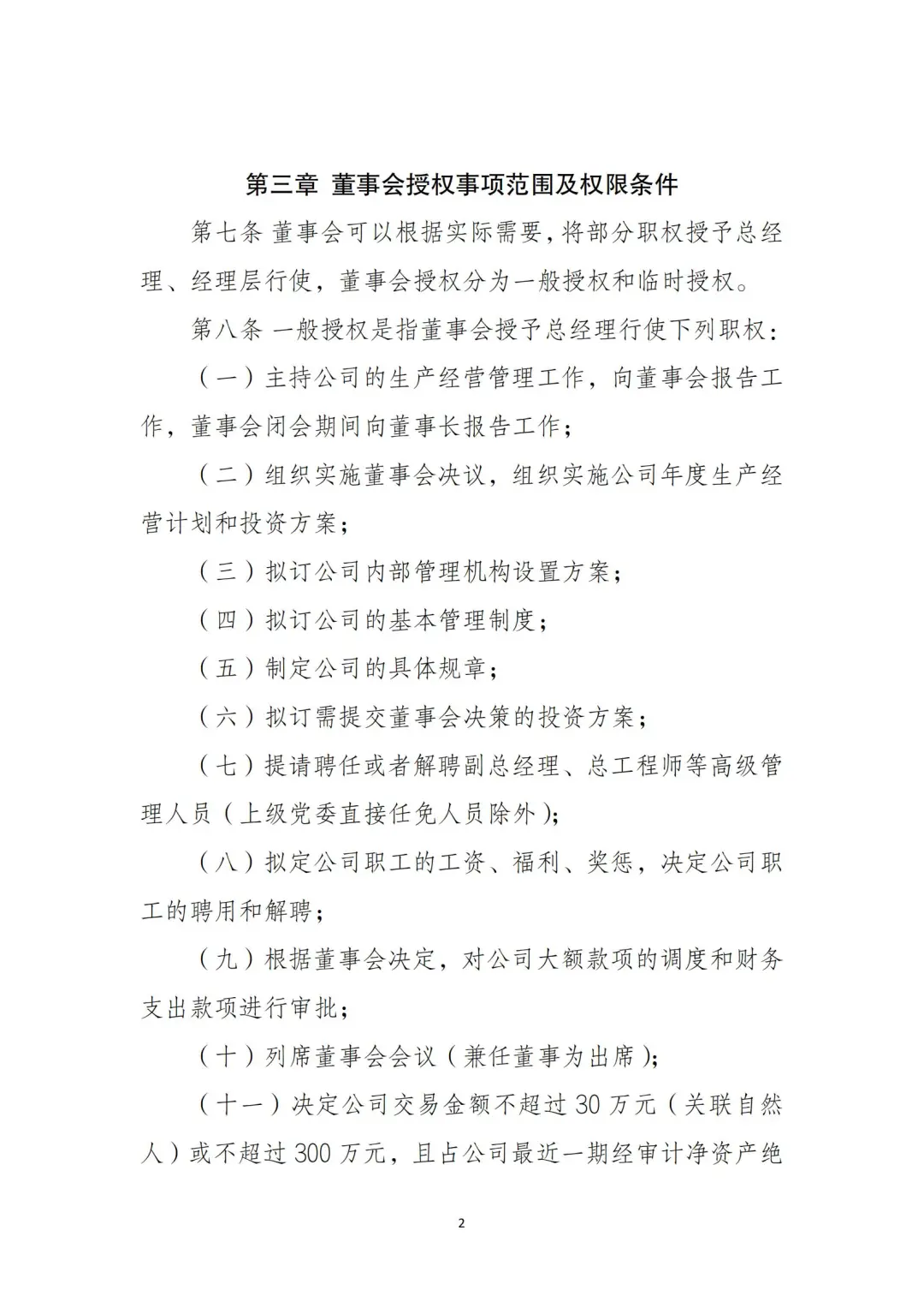
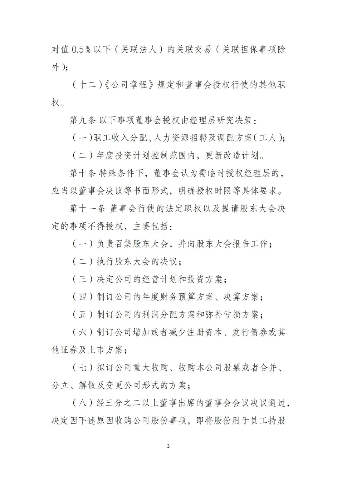
?今天分享董事会授权经理层的决策管理办法……
?资料有需求,内容感兴趣,可以进群或者评论区交流,相关内容可以点合集,或者首页可以进主页,右上角用关键字搜索?
———————————
?不打水印|真诚分享
?不搞套路|友好沟通
?不做节选|全文共享
———————————
#国企 #国有企业 #合规 #合规管理 #董事会授权经理层