













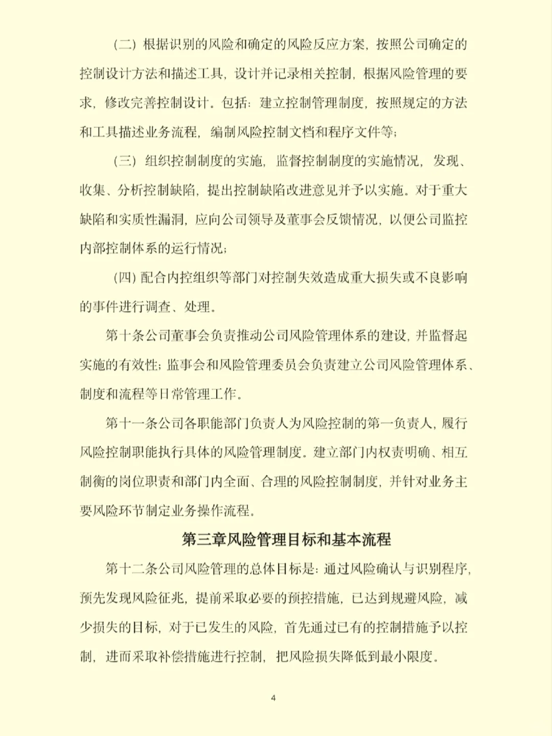
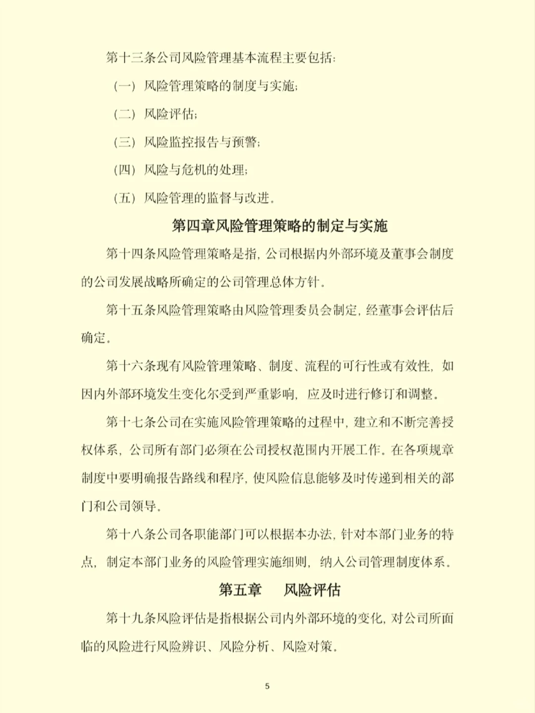
家人们!企业风险控制制度是企业的生命线,稍不注意就会出大事!?
作为HR或创业者,咱都知道:制度不完善,轻则罚款,重则倒闭!今天手把手教你起草关键点,帮企业省心省力,合规又安荃!
1. 目标明确,原则清晰!
定好核心目标:降风险、保稳定!原则要合规、覆盖性、前瞻——别瞎搞,否则漏洞百出!
2. 调研到位,风险识别!
深入业务流程,分析内外部威胁!比如员工离职、合同纠纷、市场变化…别凭感觉,用数据说话!
3. 制度荃面,针对性强!
覆盖风险全流程:识别→评估→控制→监控!针对企业大小,定制措施——小公司别搞复杂,大企业别漏细节!
4. 责任落实,谁管谁干!
明确各级权限!HR管人、财务管钱…分工别扯皮,避免“踢皮球”问题!
5. 预警应急,快准狠!
建立预警机制,一有风险立马报警!应急预案别缺:比如数据泄露咋办?员工纠纷咋处理?救急如救火!
6. 培训宣传,全员参与!
给员工做培训,提升风险意识!用案例、故事宣传——让制度“活”起来,别当摆设!
7. 定期评估,更新优化!
每季度检查制度有效性!不合时宜?赶紧修订——市场在变,制度也得跟!
总之,这套方法亲测好用!企业主、HR们赶紧mark一下,合规不求人!
#企业合规 #hr干货 #企业管理 #企业经营 #企业法律风险 #人力资源那些事 #企业风险 #企业风险管理 #法律知识分享 #企业高质量发展
作为HR或创业者,咱都知道:制度不完善,轻则罚款,重则倒闭!今天手把手教你起草关键点,帮企业省心省力,合规又安荃!
1. 目标明确,原则清晰!
定好核心目标:降风险、保稳定!原则要合规、覆盖性、前瞻——别瞎搞,否则漏洞百出!
2. 调研到位,风险识别!
深入业务流程,分析内外部威胁!比如员工离职、合同纠纷、市场变化…别凭感觉,用数据说话!
3. 制度荃面,针对性强!
覆盖风险全流程:识别→评估→控制→监控!针对企业大小,定制措施——小公司别搞复杂,大企业别漏细节!
4. 责任落实,谁管谁干!
明确各级权限!HR管人、财务管钱…分工别扯皮,避免“踢皮球”问题!
5. 预警应急,快准狠!
建立预警机制,一有风险立马报警!应急预案别缺:比如数据泄露咋办?员工纠纷咋处理?救急如救火!
6. 培训宣传,全员参与!
给员工做培训,提升风险意识!用案例、故事宣传——让制度“活”起来,别当摆设!
7. 定期评估,更新优化!
每季度检查制度有效性!不合时宜?赶紧修订——市场在变,制度也得跟!
总之,这套方法亲测好用!企业主、HR们赶紧mark一下,合规不求人!
#企业合规 #hr干货 #企业管理 #企业经营 #企业法律风险 #人力资源那些事 #企业风险 #企业风险管理 #法律知识分享 #企业高质量发展
