



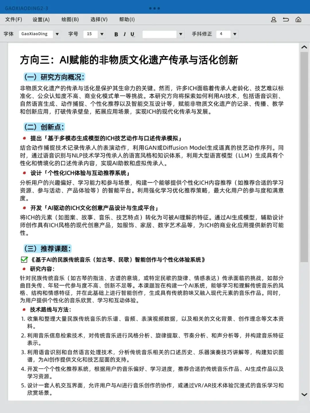
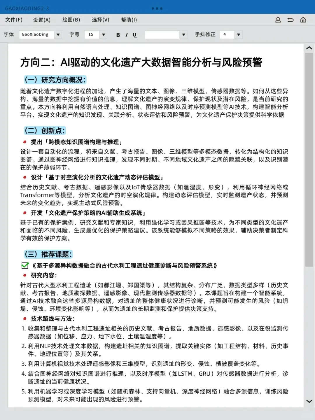
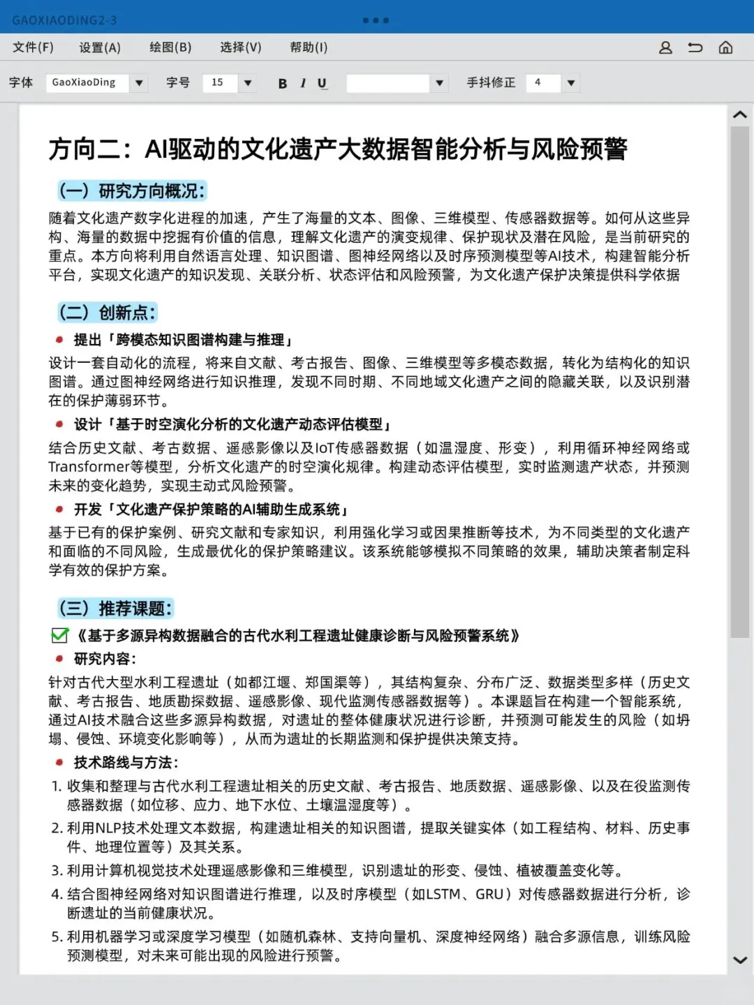
?人工智能(AI)的飞速发展,为文化遗产的保护与传承带来了前所未有的机遇。海量的多模态文化遗产数据(如高分辨率历史影像、三维激光扫描点云、全景影像、文化遗产本体的材料成分光谱数据、古籍文本的OCR识别与分析数据、非遗传承人的口述影像与声音数据、地理空间信息数据、以及相关的历史文献与研究报告)构成了多维度的研究基础。
.
通过应用人工智能的前沿技术,包括计算机视觉、自然语言处理、深度学习、迁移学习、生成对抗网络、图神经网络、以及知识图谱等,我们能够实现多个层面的科研突破:
1⃣《基于三维激光扫描与深度学习的古建筑结构损伤智能识别与风险评估》
2⃣《利用GAN技术与多光谱成像的古代壁画色彩退化预测与修复方案生成》
3⃣《基于自然语言处理与知识图谱的古籍文献信息抽取与关联研究》
4⃣《融合全景影像与三维重建的文化遗产场景沉浸式虚拟复原与交互体验》
5⃣《基于图神经网络的非遗技艺传承谱系挖掘与关键工艺节点分析》
6⃣《迁移学习在小样本、跨地域文化遗产图像识别与分类中的应用》
7⃣《基于注意力机制与时序数据的古代城市规划演变模式研究》
8⃣《利用联邦学习实现多机构文化遗产数据协同保护与隐私分析》
9⃣《基于可解释AI的文化遗产物质构成分析与劣化机制推断》
?《生成对抗网络在缺失或损坏的文化遗产三维模型修复与细节补充中的应用》
.
?对“文化遗产+人工智能”科研感兴趣的,可以d~
#文化遗产 #文物修复 #文化遗产保护 #人工智能 #深度学习 #机器学习 #科研 #选题 #研究生 #提供思路和创新点
.
通过应用人工智能的前沿技术,包括计算机视觉、自然语言处理、深度学习、迁移学习、生成对抗网络、图神经网络、以及知识图谱等,我们能够实现多个层面的科研突破:
1⃣《基于三维激光扫描与深度学习的古建筑结构损伤智能识别与风险评估》
2⃣《利用GAN技术与多光谱成像的古代壁画色彩退化预测与修复方案生成》
3⃣《基于自然语言处理与知识图谱的古籍文献信息抽取与关联研究》
4⃣《融合全景影像与三维重建的文化遗产场景沉浸式虚拟复原与交互体验》
5⃣《基于图神经网络的非遗技艺传承谱系挖掘与关键工艺节点分析》
6⃣《迁移学习在小样本、跨地域文化遗产图像识别与分类中的应用》
7⃣《基于注意力机制与时序数据的古代城市规划演变模式研究》
8⃣《利用联邦学习实现多机构文化遗产数据协同保护与隐私分析》
9⃣《基于可解释AI的文化遗产物质构成分析与劣化机制推断》
?《生成对抗网络在缺失或损坏的文化遗产三维模型修复与细节补充中的应用》
.
?对“文化遗产+人工智能”科研感兴趣的,可以d~
#文化遗产 #文物修复 #文化遗产保护 #人工智能 #深度学习 #机器学习 #科研 #选题 #研究生 #提供思路和创新点
