




华经产业研究院为助力企业、科研、投资机构等单位了解芦笋行业发展态势及未来趋势,特重磅推出《2026-2032年中国芦笋行业发展运行现状及投资机会洞察报告》,本报告由华经产业研究院研究团队对芦笋行业进行多年跟踪研究,使用桌面研究与定量调查、定性分析相结合的方式,全面解读芦笋行业市场,深度挖掘行业潜在商机;科学运用研究模型,多维度对行业投资风险进行评估后精心研究编制。
中国是世界芦笋生产大国,面积和产量均位居世界第一,经过近30年的发展,中国芦笋产业已发展成为具有竞争优势的新兴产业,在全球芦笋贸易中占有举足轻重的地位,目前全国芦笋种植遍及福建、山东、山西、江苏、安徽、广东、湖南、云南等区域。据统计,截至2024年我国芦笋行业产量为737.19万吨,表观需求量为737.16万吨。
我国是全球芦笋种植面积最大的生产国和出口国,生产的芦笋品质优良,具有很高的出口潜力。芦笋的出口市场需求量大,价格也相对较高,是我国加工出口贸易最大的单一蔬菜品种。据统计,2024年我国芦笋行业出口量为257.76吨,同比下降11.12%。
芦笋种植与加工既有高效农业的特征,又具有生态与健康产业的属性,已被广泛应用于农业、食品加工、医药保健、生态治理等多个领域。随着人们对芦笋食用及药用价值的认知加深,未来芦笋行业将会向产业化、规模化、品牌化发展。近年来我国芦笋行业市场规模整体呈增长态势,市场规模从2018年的557.49亿元增长至924.4亿元,复合增长率为8.8%。
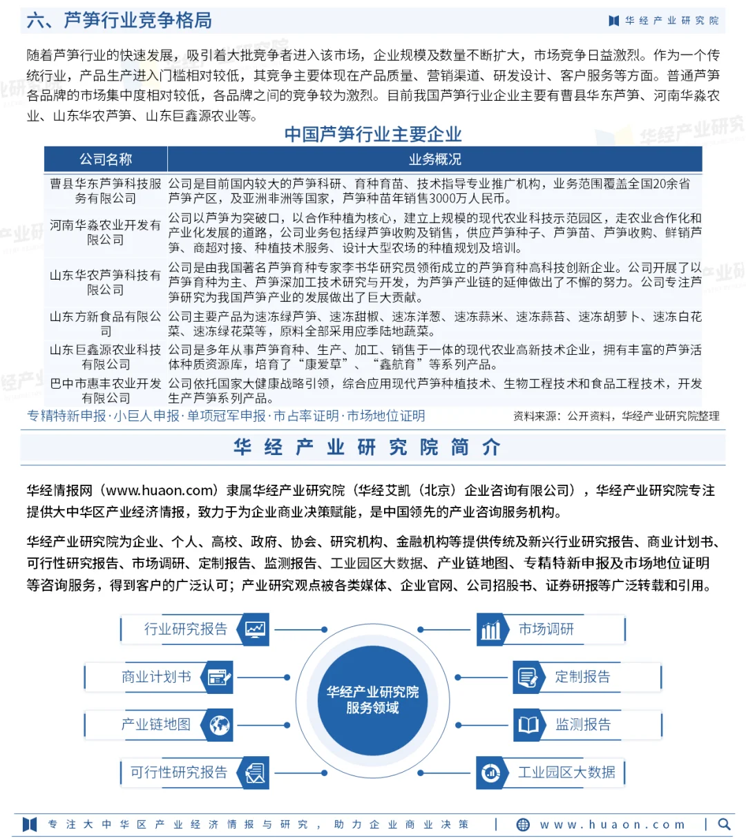
随着芦笋行业的快速发展,吸引着大批竞争者进入该市场,企业规模及数量不断扩大,市场竞争日益激烈。作为一个传统行业,产品生产进入门槛相对较低,其竞争主要体现在产品质量、营销渠道、研发设计、客户服务等方面。普通芦笋各品牌的市场集中度相对较低,各品牌之间的竞争较为激烈。目前我国芦笋行业企业主要有曹县华东芦笋、河南华淼农业、山东华农芦笋、山东巨鑫源农业等。
#芦笋 #行业分析报告 #咨询 #市场分析报告 #投资
中国是世界芦笋生产大国,面积和产量均位居世界第一,经过近30年的发展,中国芦笋产业已发展成为具有竞争优势的新兴产业,在全球芦笋贸易中占有举足轻重的地位,目前全国芦笋种植遍及福建、山东、山西、江苏、安徽、广东、湖南、云南等区域。据统计,截至2024年我国芦笋行业产量为737.19万吨,表观需求量为737.16万吨。
我国是全球芦笋种植面积最大的生产国和出口国,生产的芦笋品质优良,具有很高的出口潜力。芦笋的出口市场需求量大,价格也相对较高,是我国加工出口贸易最大的单一蔬菜品种。据统计,2024年我国芦笋行业出口量为257.76吨,同比下降11.12%。
芦笋种植与加工既有高效农业的特征,又具有生态与健康产业的属性,已被广泛应用于农业、食品加工、医药保健、生态治理等多个领域。随着人们对芦笋食用及药用价值的认知加深,未来芦笋行业将会向产业化、规模化、品牌化发展。近年来我国芦笋行业市场规模整体呈增长态势,市场规模从2018年的557.49亿元增长至924.4亿元,复合增长率为8.8%。
随着芦笋行业的快速发展,吸引着大批竞争者进入该市场,企业规模及数量不断扩大,市场竞争日益激烈。作为一个传统行业,产品生产进入门槛相对较低,其竞争主要体现在产品质量、营销渠道、研发设计、客户服务等方面。普通芦笋各品牌的市场集中度相对较低,各品牌之间的竞争较为激烈。目前我国芦笋行业企业主要有曹县华东芦笋、河南华淼农业、山东华农芦笋、山东巨鑫源农业等。
#芦笋 #行业分析报告 #咨询 #市场分析报告 #投资
