
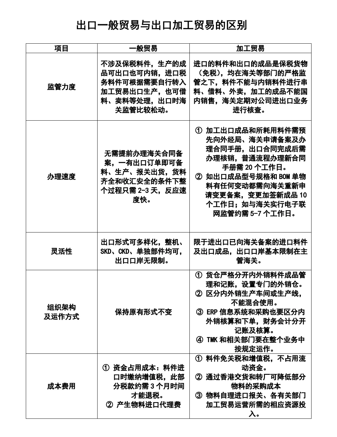
出口一般贸易与加工贸易有何区别?
作者:本站编辑
2025-11-02 07:08:16
9
- 下一篇: 外贸人必看:3个细节辨包装纸供应商是否专业
- 上一篇: 别找了!供应商们看这里集合?
相关内容 查看全部
-
诚寻CNC细分领域
2026-04-05 20:21 -
外贸人必看:搞定
2026-04-05 20:20 -
麻了!东莞又一家3
2026-04-05 17:45 -
抖音爆火的汽配外
2026-04-05 10:33 -
好物 | 外贸工厂
2026-04-05 01:35 -
余淼杰 | 当工厂
2026-04-04 23:59 -
做外贸最扎心的一
2026-04-04 20:54 -
【47年JYSK疯狂开
2026-04-04 16:56 -
一个月借助ChatGP
2026-04-04 16:55 -
PE绳PP绳源头工厂
2026-04-04 10:47
