




华经产业研究院为助力企业、科研、投资机构等单位了解数字创意行业发展态势及未来趋势,特重磅推出《2025-2031年中国数字创意行业发展监测及投资策略研究报告》,本报告由华经产业研究院研究团队对数字创意行业进行多年跟踪研究,使用桌面研究与定量调查、定性分析相结合的方式,全面解读数字创意行业市场,深度挖掘行业潜在商机;科学运用研究模型,多维度对行业投资风险进行评估后精心研究编制。
数字创意产业是以科技和文化艺术为输入、以经济价值和文化影响为输出、驾驭数字技术的创意内容业和创意制造业。根据国家统计局公布的《战略新兴产业分类(2018)》,数字创意产业是我国重点发展的战略新兴产业,细分包括数字创意技术设备制造、数字文化创意活动、设计服务、数字创意与融合服务四大部分,其对应的国民经济行业覆盖较为广阔,包括电影、动漫、游戏、电视、广播和应用软件开发等一系列相关产业。
我国正在大力培育和发展数字创意产业,已将其纳入国家战略性新兴产业目录。数字创意产业成为我国产业发展的战略性方向之一。据统计,2019至2024年,我国数字创意产业规模以上企业营业收入从1.9万亿元增至5.9万亿元。
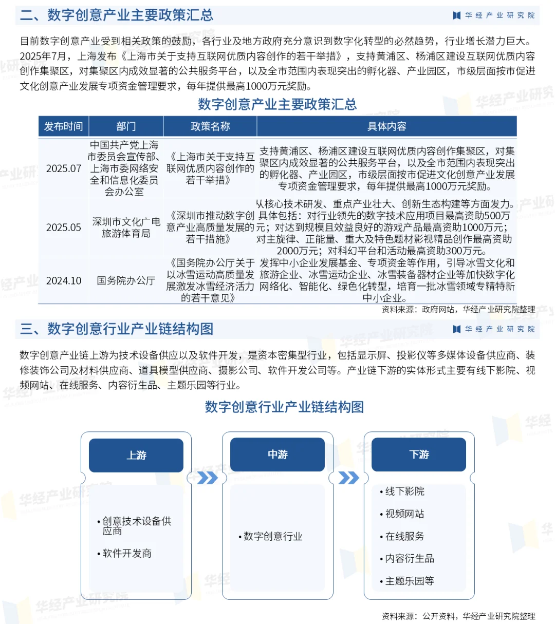
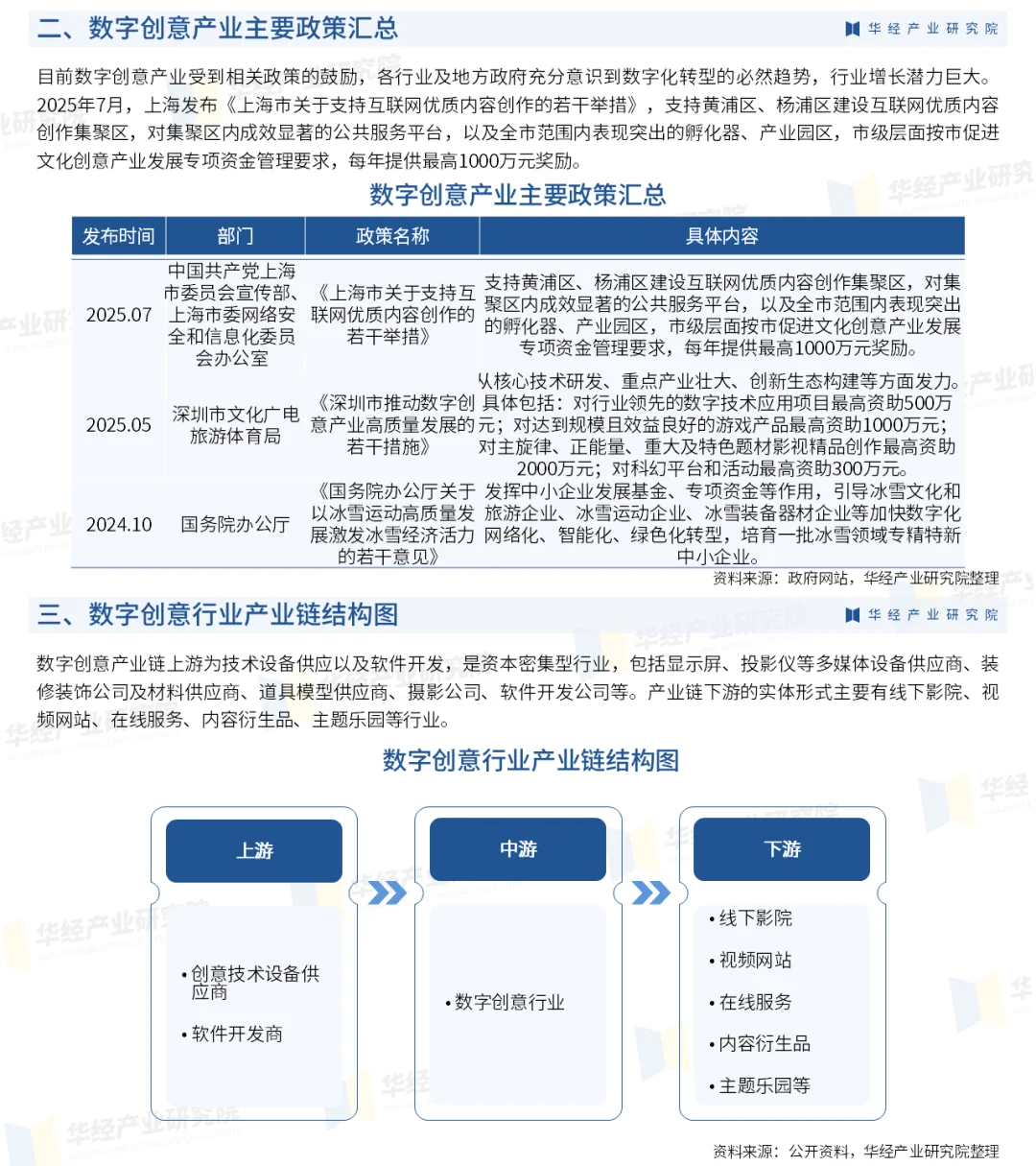
数字创意产业链上游为技术设备供应以及软件开发,是资本密集型行业,包括显示屏、投影仪等多媒体设备供应商、装修装饰公司及材料供应商、道具模型供应商、摄影公司、软件开发公司等。产业链下游的实体形式主要有线下影院、视频网站、在线服务、内容衍生品、主题乐园等行业。
广州凡拓数字创意科技股份有限公司成立于2002年,自成立以来陆续开展静态数字创意服务、动态数字创意服务以及数字展示工程一体化服务,公司业务规模以及技术实力持续提升,陆续承接了上海世博会等大型项目的数字创意服务,成为数字展示行业领先企业。2024年公司主要经营业务出现较大变动,导致营业收入和净利润大幅下滑。具体来说,受市场环境变化影响,公司的客户需求减弱,项目实施交付周期延长,导致营业收入同比下降36.6%。2025年上半年实现营业收入约3.2亿元,同比增加53.8%。
#数字创意 #行业分析报告 #咨询 #市场分析报告 #投资
数字创意产业是以科技和文化艺术为输入、以经济价值和文化影响为输出、驾驭数字技术的创意内容业和创意制造业。根据国家统计局公布的《战略新兴产业分类(2018)》,数字创意产业是我国重点发展的战略新兴产业,细分包括数字创意技术设备制造、数字文化创意活动、设计服务、数字创意与融合服务四大部分,其对应的国民经济行业覆盖较为广阔,包括电影、动漫、游戏、电视、广播和应用软件开发等一系列相关产业。
我国正在大力培育和发展数字创意产业,已将其纳入国家战略性新兴产业目录。数字创意产业成为我国产业发展的战略性方向之一。据统计,2019至2024年,我国数字创意产业规模以上企业营业收入从1.9万亿元增至5.9万亿元。
数字创意产业链上游为技术设备供应以及软件开发,是资本密集型行业,包括显示屏、投影仪等多媒体设备供应商、装修装饰公司及材料供应商、道具模型供应商、摄影公司、软件开发公司等。产业链下游的实体形式主要有线下影院、视频网站、在线服务、内容衍生品、主题乐园等行业。
广州凡拓数字创意科技股份有限公司成立于2002年,自成立以来陆续开展静态数字创意服务、动态数字创意服务以及数字展示工程一体化服务,公司业务规模以及技术实力持续提升,陆续承接了上海世博会等大型项目的数字创意服务,成为数字展示行业领先企业。2024年公司主要经营业务出现较大变动,导致营业收入和净利润大幅下滑。具体来说,受市场环境变化影响,公司的客户需求减弱,项目实施交付周期延长,导致营业收入同比下降36.6%。2025年上半年实现营业收入约3.2亿元,同比增加53.8%。
#数字创意 #行业分析报告 #咨询 #市场分析报告 #投资
