发布信息
登陆/注册
搜索
搜索
导航
首页
产品供应
产品求购
企业库
酒业展会
行业资讯
认证会员
站内搜索
企业报道
当前位置:
首页
企业报道
正文
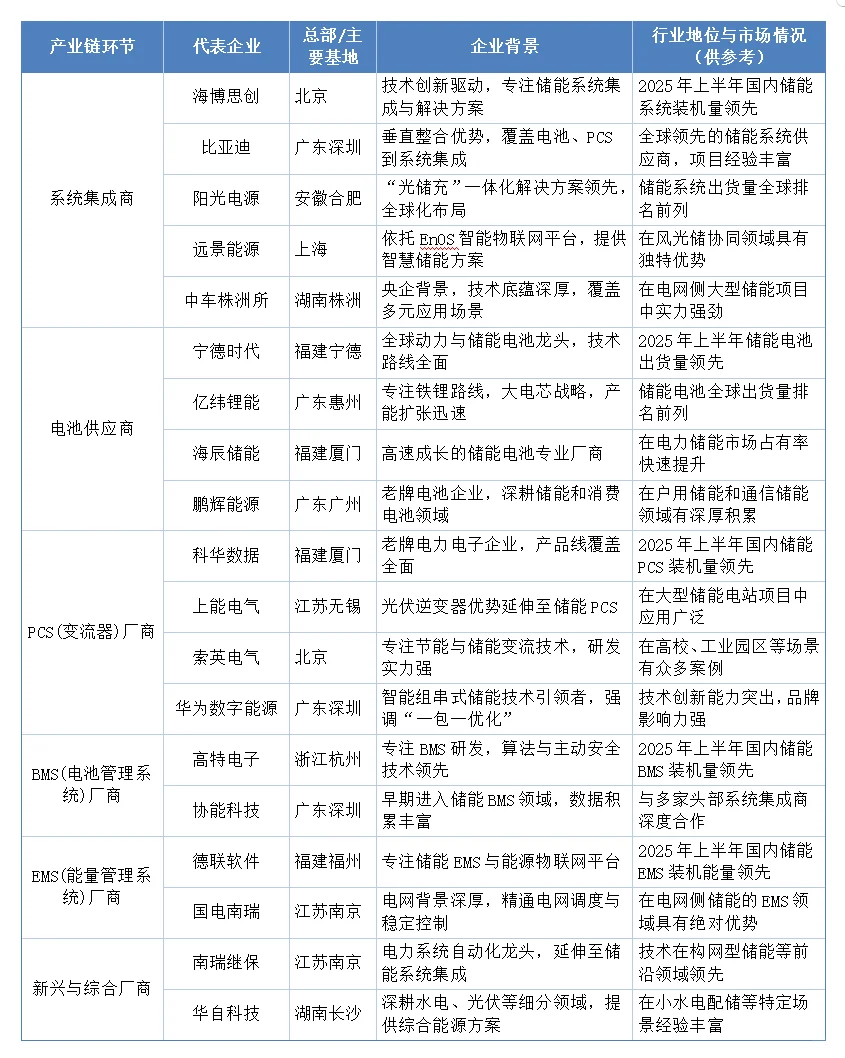
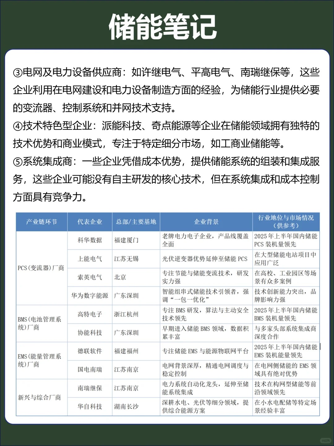
‼️储能企业分析,看这一篇就够了
作者:本站编辑
2025-11-01 21:46:37
6
‼️储能企业分析,看这一篇就够了
#储能
#新能源
#转行学习资料
#能源
#行业研究
#绿色能源转型
#光伏
#光伏行业发展
#行业分析
下一篇:
2025年10月31日热点新闻分享~
上一篇:
企业赢在未来的关键
相关内容
查看全部
票据池融资能帮企
2026-03-27 19:18
企业贷款类型及融
2026-03-27 19:16
【通知公告】关于
2026-03-27 19:12
创业担保贷款精准
2026-03-27 19:08
专栏丨投资融资租
2026-03-27 19:07
这里有份中小企业
2026-03-27 18:59
警告!刚拿到对公
2026-03-27 18:59
企业良性融资场景
2026-03-27 18:01
合肥一家独角兽企
2026-03-27 17:58
【征集通知】助力
2026-03-27 17:56