发布信息
登陆/注册
搜索
搜索
导航
首页
产品供应
产品求购
企业库
酒业展会
行业资讯
认证会员
站内搜索
企业报道
当前位置:
首页
企业报道
正文
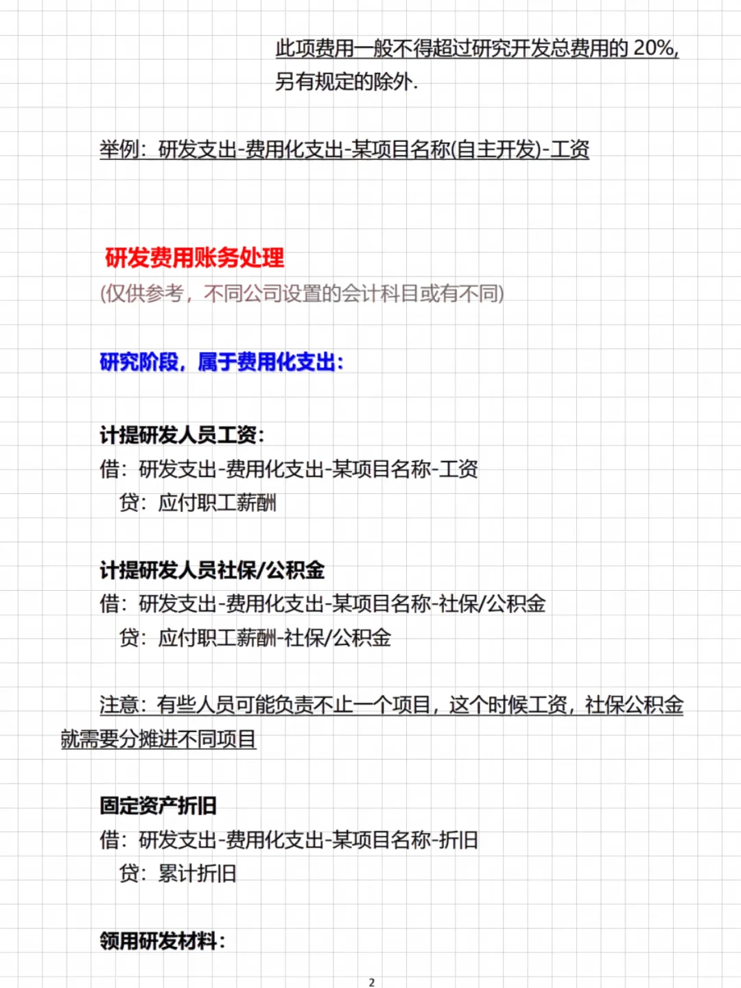
高新技术企业账务处理
作者:本站编辑
2025-11-01 18:30:43
11
高新技术企业账务处理
#会计
#会计实操
#高新技术企业
#研发费用账务处理
下一篇:
专业帽绣工厂,一个也接
上一篇:
找厂家合作!
相关内容
查看全部
大企业融资,为啥
2026-03-23 17:01
何打通中小微企业
2026-03-23 17:00
南通中小微企业贷
2026-03-23 16:59
深房抵押个人融资
2026-03-23 16:58
小微企业融资难?
2026-03-23 15:51
小微企业融资难?
2026-03-23 14:50
超2亿!一IVD相关
2026-03-23 14:48
企业资质升级决定
2026-03-23 14:47
2026武汉科创企业
2026-03-23 13:05
【重磅利好】AI重
2026-03-23 13:04