



高新技术企业认定这一“黄金招牌”的评选标准,即将在2025年迎来自2016年后的首次重大修订!
截至2024年,全国高新技术企业数量已达46.3万家,是2016年的4.5倍。然而光环之下暗流涌动:某地区99%的高通过率、暴露出认定标准对技术真实性、评审尺度和成果转化率的审核漏洞。说白了就是现在要“提质量、树标准、挤水分”
2025年7月,工信部在全国工业和信息化主管部门座谈会上正式宣布启动《高新技术企业认定管理办法》修订,这将是自2016年后的首次重大调整,预计2026年正式落地实施
此次修订并非无的放矢。在工信部下半年的工作部署中,“健全优质企业梯度培育体系”被列为核心任务。修订高新技术企业认定管理办法、探索“免申即享”机制等举措,精准指向当前企业科技创新培育过程中的诸多痛点,旨在为企业发展营造更优质的政策环境。
政策修订背景:十年狂奔后的“挤水分”行动 高新技术企业数量激增的背后,隐藏着不容忽视的结构性问题。2024年至2025年3月期间,全国被撤销高新资格的企业达4532家,是2022年的6倍多。
乱象的根源在于现行标准已难以适配创新生态的巨变:
知识产权注水:企业为凑数申请大量与主营业务无关的“垃圾专利”
研发数据造假:将市场调研、日常维护等费用强行归入研发支出
领域界定滞后:人工智能、量子计算等前沿领域未获充分体现
更严峻的是监管机制滞后。某地化工企业通过购买12项实用新型专利突击达标,但其核心技术仍停留在传统工艺;某软件公司研发费用中竟包含客户招待费。这些漏洞导致政策红利被稀释,真正投入研发的企业反而难以获得足够支持。
此次修订的核心逻辑已从“广覆盖”转向“精筛选”,国家要把真金白银给真正搞创新的企业。
颠覆性变革:五大重构方向深度解析 (一)技术领域“动态洗牌”,前沿科技“强势入列”
新增六大战略领域:量子信息、生物制造、人形机器人、低空经济、深海技术、未来网络正式纳入支持范围
建立淘汰机制:对部分传统行业等技术发出“黄牌警告”,要求3年内完成升级;连续3年无突破的企业直接红牌出局 数字化转型强制项:要求企业建立研发项目管理系统,实现全流程数字化管理
(二)知识产权“质效双控”,突击买专利?行不通了!
#高新技术企业认定 #知识产权 #小巨人申报 #珠海市企业项目申报 #项目申报 #企业服务 #专利申请 #企业发展战略 #企业高质量发展 #创新型人才
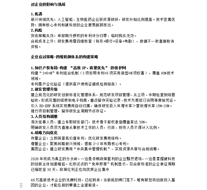
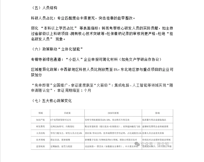
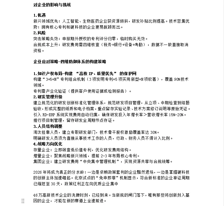
(字数超了详情见图二、三、四)
截至2024年,全国高新技术企业数量已达46.3万家,是2016年的4.5倍。然而光环之下暗流涌动:某地区99%的高通过率、暴露出认定标准对技术真实性、评审尺度和成果转化率的审核漏洞。说白了就是现在要“提质量、树标准、挤水分”
2025年7月,工信部在全国工业和信息化主管部门座谈会上正式宣布启动《高新技术企业认定管理办法》修订,这将是自2016年后的首次重大调整,预计2026年正式落地实施
此次修订并非无的放矢。在工信部下半年的工作部署中,“健全优质企业梯度培育体系”被列为核心任务。修订高新技术企业认定管理办法、探索“免申即享”机制等举措,精准指向当前企业科技创新培育过程中的诸多痛点,旨在为企业发展营造更优质的政策环境。
政策修订背景:十年狂奔后的“挤水分”行动 高新技术企业数量激增的背后,隐藏着不容忽视的结构性问题。2024年至2025年3月期间,全国被撤销高新资格的企业达4532家,是2022年的6倍多。
乱象的根源在于现行标准已难以适配创新生态的巨变:
知识产权注水:企业为凑数申请大量与主营业务无关的“垃圾专利”
研发数据造假:将市场调研、日常维护等费用强行归入研发支出
领域界定滞后:人工智能、量子计算等前沿领域未获充分体现
更严峻的是监管机制滞后。某地化工企业通过购买12项实用新型专利突击达标,但其核心技术仍停留在传统工艺;某软件公司研发费用中竟包含客户招待费。这些漏洞导致政策红利被稀释,真正投入研发的企业反而难以获得足够支持。
此次修订的核心逻辑已从“广覆盖”转向“精筛选”,国家要把真金白银给真正搞创新的企业。
颠覆性变革:五大重构方向深度解析 (一)技术领域“动态洗牌”,前沿科技“强势入列”
新增六大战略领域:量子信息、生物制造、人形机器人、低空经济、深海技术、未来网络正式纳入支持范围
建立淘汰机制:对部分传统行业等技术发出“黄牌警告”,要求3年内完成升级;连续3年无突破的企业直接红牌出局 数字化转型强制项:要求企业建立研发项目管理系统,实现全流程数字化管理
(二)知识产权“质效双控”,突击买专利?行不通了!
#高新技术企业认定 #知识产权 #小巨人申报 #珠海市企业项目申报 #项目申报 #企业服务 #专利申请 #企业发展战略 #企业高质量发展 #创新型人才
(字数超了详情见图二、三、四)
