
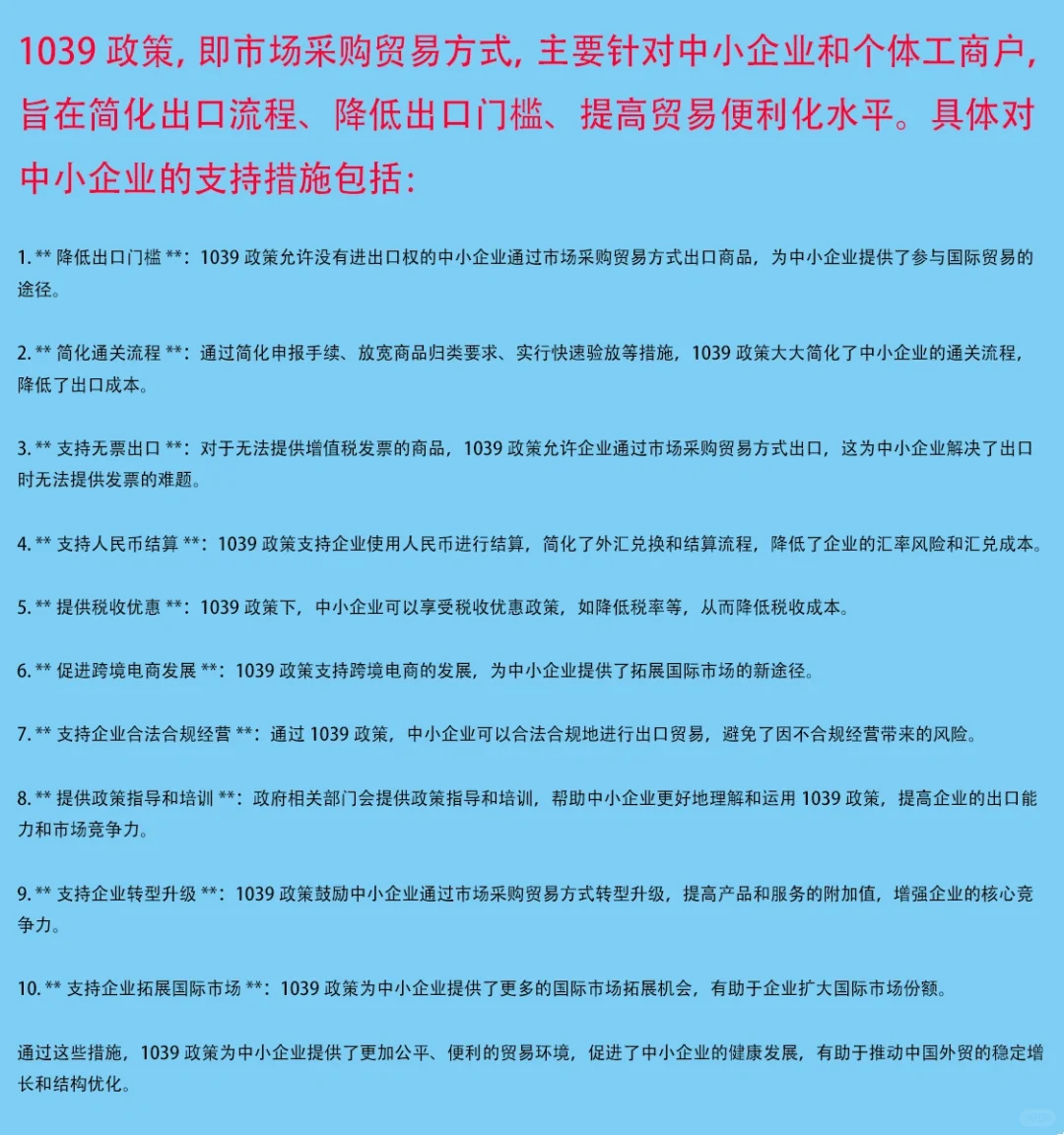
1039 政策,即市场采购贸易方式,主要针对中小企业和个体工商户旨在简化出口流程、降低出口门槛、提高贸易便利化水平。具体对中小企业的支持措施包括
1.** 降低出口门槛**:1039 政策允许没有进出口权的中小企业通过市场采购贸易方式出口商品,为中小企业提供了参与国际贸易的途径。
2.** 简化通关流程**:通过简化申报手续、放宽商品归类要求、实行快速验放等措施,1039 政策大大简化了中小企业的通关流程降低了出口成本。
3.** 支持无票出口 **:对于无法提供增值税发票的商品,1039 政策允许企业通过市场采购贸易方式出口,这为中小企业解决了出口时无法提供发票的难题。
4.** 支持人民币结算 **:1039 政策支持企业使用人民币进行结算,简化了外汇兑换和结算流程,降低了企业的汇率风险和汇兑成本
5.** 提供税收优惠 **:1039 政策下,中小企业可以享受税收优惠政策,如降低税率等,从而降低税收成本,
6.** 促进跨境电商发展 **:1039 政策支持跨境电商的发展,为中小企业提供了拓展国际市场的新途径,
7.**支持企业合法合规经营 **:通过 1039 政策,中小企业可以合法合规地进行出口贸易,避免了因不合规经营带来的风险,
8.** 提供政策指导和培训 **:政府相关部门会提供政策指导和培训,帮助中小企业更好地理解和运用 1039 政策,提高企业的出口能力和市场竞争力。
9.** 支持企业转型升级 **:1039 政策鼓励中小企业通过市场采购贸易方式转型升级,提高产品和服务的附加值,增强企业的核心竞争力。
10.**支持企业拓展国际市场 **:1039 政策为中小企业提供了更多的国际市场拓展机会,有助于企业扩大国际市场份额。通过这些措施,1039 政策为中小企业提供了更加公平、便利的贸易环境,促进了中小企业的健康发展,有助于推动中国外贸的稳定增长和结构优化#1039市场采购贸易
1.** 降低出口门槛**:1039 政策允许没有进出口权的中小企业通过市场采购贸易方式出口商品,为中小企业提供了参与国际贸易的途径。
2.** 简化通关流程**:通过简化申报手续、放宽商品归类要求、实行快速验放等措施,1039 政策大大简化了中小企业的通关流程降低了出口成本。
3.** 支持无票出口 **:对于无法提供增值税发票的商品,1039 政策允许企业通过市场采购贸易方式出口,这为中小企业解决了出口时无法提供发票的难题。
4.** 支持人民币结算 **:1039 政策支持企业使用人民币进行结算,简化了外汇兑换和结算流程,降低了企业的汇率风险和汇兑成本
5.** 提供税收优惠 **:1039 政策下,中小企业可以享受税收优惠政策,如降低税率等,从而降低税收成本,
6.** 促进跨境电商发展 **:1039 政策支持跨境电商的发展,为中小企业提供了拓展国际市场的新途径,
7.**支持企业合法合规经营 **:通过 1039 政策,中小企业可以合法合规地进行出口贸易,避免了因不合规经营带来的风险,
8.** 提供政策指导和培训 **:政府相关部门会提供政策指导和培训,帮助中小企业更好地理解和运用 1039 政策,提高企业的出口能力和市场竞争力。
9.** 支持企业转型升级 **:1039 政策鼓励中小企业通过市场采购贸易方式转型升级,提高产品和服务的附加值,增强企业的核心竞争力。
10.**支持企业拓展国际市场 **:1039 政策为中小企业提供了更多的国际市场拓展机会,有助于企业扩大国际市场份额。通过这些措施,1039 政策为中小企业提供了更加公平、便利的贸易环境,促进了中小企业的健康发展,有助于推动中国外贸的稳定增长和结构优化#1039市场采购贸易
