发布信息
登陆/注册
搜索
搜索
导航
首页
产品供应
产品求购
企业库
酒业展会
行业资讯
认证会员
站内搜索
企业报道
当前位置:
首页
企业报道
正文
研发费不用去问别人了!?
作者:本站编辑
2025-11-01 17:12:26
12
研发费不用去问别人了!?
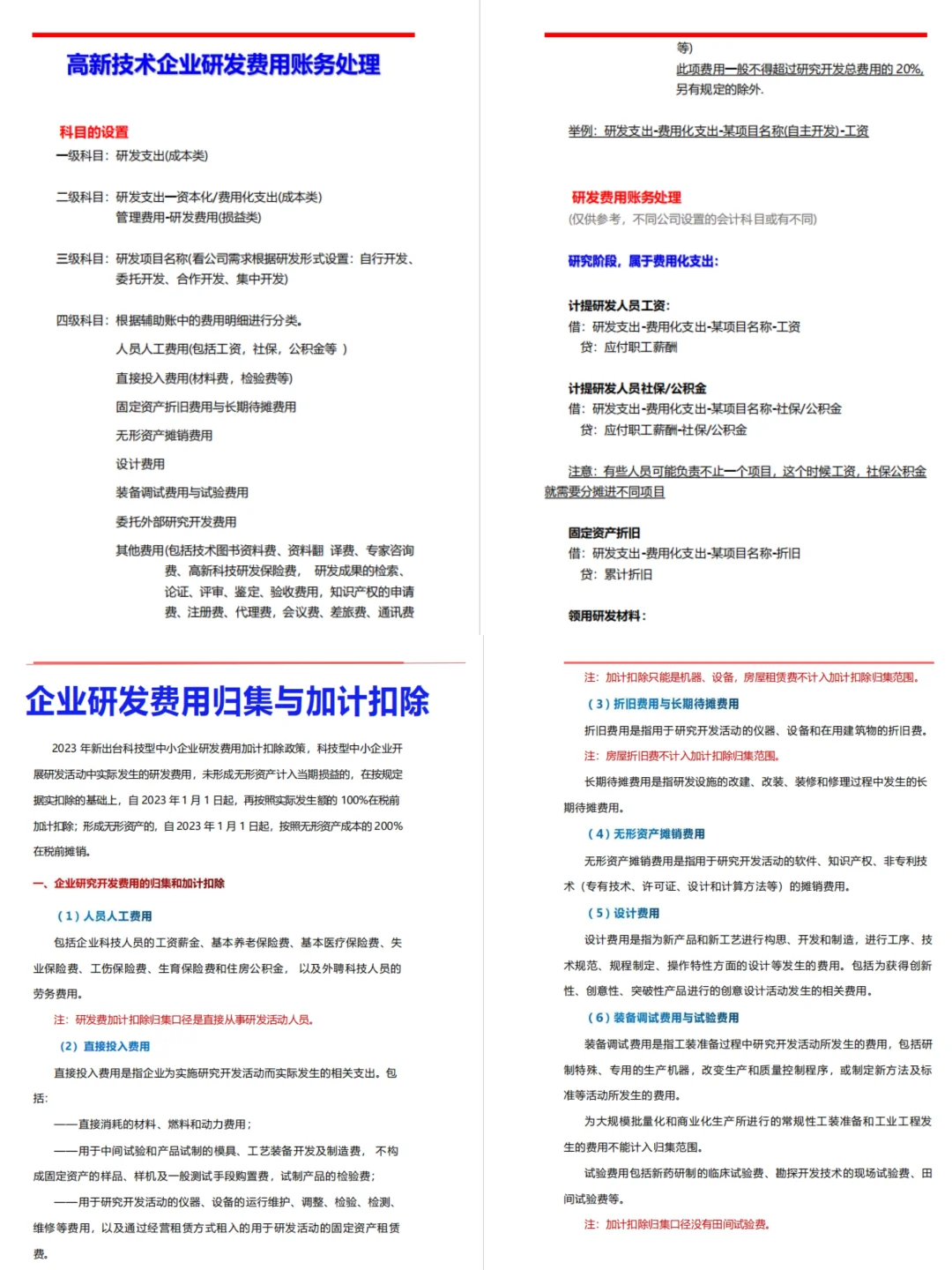
在高新技术企业当中,研发费用是一项难点,今天理了一份研发费用账务处理和加计扣除操作指引以及研发费用辅助账,再也不用去问别人了!
#财务
#会计
#高新科技企业
#研发费用
#会计实操
#财务干货
#财务报表
下一篇:
新出台的黄金税收政策如何理解?
上一篇:
海南自贸港原辅料“零关税”政策
相关内容
查看全部
睛荐好文|五年实
2026-03-20 20:55
LPR 连稳 10 个月
2026-03-20 20:54
为什么很多企业一
2026-03-20 20:52
《金融租赁公司融
2026-03-20 20:52
明示企业贷款综合
2026-03-20 20:48
文旅经济发展部、
2026-03-20 20:08
2026年企业融资规
2026-03-20 20:01
企业融资规划师:
2026-03-20 19:53
2026企业融资指南
2026-03-20 19:51
企业融资必备:银
2026-03-20 19:49