


最近好多宝子咨询海南注册公司政策,今天重点唠唠加工增值 30% 货物内销免关税政策,这可是海南自贸港的 “王炸” 福利!
简单来说,在海南自贸港,鼓励类产业企业生产的货物,要是不含进口料件,或者含进口料件但加工增值超过 30%(含),经 “二线” 进入内地,能免征进口关税,进口环节增值税、消费税照章征收。
举个例子,企业进口大豆在海南加工成豆制品,若加工后产品增值超 30%,卖到内地时,进口关税这一大笔就省了,直接降低成本,提升产品竞争力。
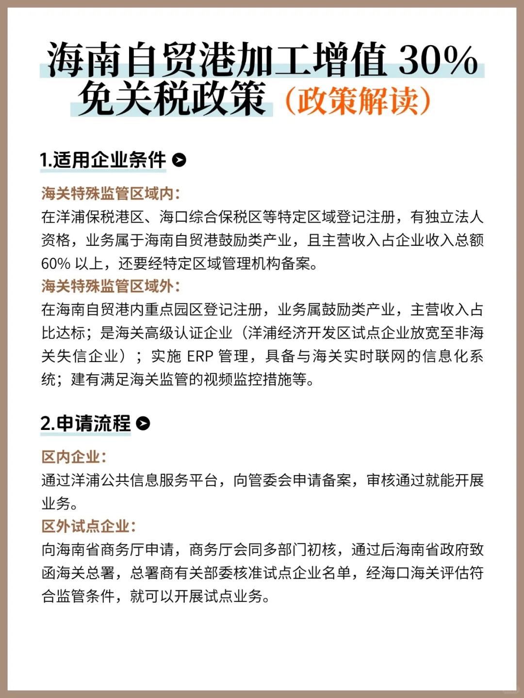
适用企业条件
海关特殊监管区域内:在洋浦保税港区、海口综合保税区等特定区域登记注册,有独立法人资格,业务属于海南自贸港鼓励类产业,且主营收入占企业收入总额 60% 以上,还要经特定区域管理机构备案。
海关特殊监管区域外:在海南自贸港内重点园区登记注册,业务属鼓励类产业,主营收入占比达标;是海关高级认证企业(洋浦经济开发区试点企业放宽至非海关失信企业);实施 ERP 管理,具备与海关实时联网的信息化系统;建有满足海关监管的视频监控措施等。
申请流程
区内企业:通过洋浦公共信息服务平台,向管委会申请备案,审核通过就能开展业务。
区外试点企业:向海南省商务厅申请,商务厅会同多部门初核,通过后海南省政府致函海关总署,总署商有关部委核准试点企业名单,经海口海关评估符合监管条件,就可以开展试点业务。
政策优势
降低成本:直接免进口关税,像齐鲁制药,适用政策后关税成本降了几十万元。
扩大市场:降低成本后产品价格更有优势,能更好打开内地市场。
产业集聚:吸引更多企业来海南开展加工业务,形成产业集聚效应。
目前,加工增值免关税政策已扩大至海南自贸港全域试点,除海关失信企业外,基本实现对省内企业全覆盖。政策实施以来,享惠货值超 67 亿元,免征关税约 5.4 亿元,红利持续释放!
#海南注册公司 #创业注册公司 #注册公司 #投资公司注册 #公司注册 #公司注册流程 #代理记账 #营业执照 #公司税务 #企业所得税
简单来说,在海南自贸港,鼓励类产业企业生产的货物,要是不含进口料件,或者含进口料件但加工增值超过 30%(含),经 “二线” 进入内地,能免征进口关税,进口环节增值税、消费税照章征收。
举个例子,企业进口大豆在海南加工成豆制品,若加工后产品增值超 30%,卖到内地时,进口关税这一大笔就省了,直接降低成本,提升产品竞争力。
适用企业条件
海关特殊监管区域内:在洋浦保税港区、海口综合保税区等特定区域登记注册,有独立法人资格,业务属于海南自贸港鼓励类产业,且主营收入占企业收入总额 60% 以上,还要经特定区域管理机构备案。
海关特殊监管区域外:在海南自贸港内重点园区登记注册,业务属鼓励类产业,主营收入占比达标;是海关高级认证企业(洋浦经济开发区试点企业放宽至非海关失信企业);实施 ERP 管理,具备与海关实时联网的信息化系统;建有满足海关监管的视频监控措施等。
申请流程
区内企业:通过洋浦公共信息服务平台,向管委会申请备案,审核通过就能开展业务。
区外试点企业:向海南省商务厅申请,商务厅会同多部门初核,通过后海南省政府致函海关总署,总署商有关部委核准试点企业名单,经海口海关评估符合监管条件,就可以开展试点业务。
政策优势
降低成本:直接免进口关税,像齐鲁制药,适用政策后关税成本降了几十万元。
扩大市场:降低成本后产品价格更有优势,能更好打开内地市场。
产业集聚:吸引更多企业来海南开展加工业务,形成产业集聚效应。
目前,加工增值免关税政策已扩大至海南自贸港全域试点,除海关失信企业外,基本实现对省内企业全覆盖。政策实施以来,享惠货值超 67 亿元,免征关税约 5.4 亿元,红利持续释放!
#海南注册公司 #创业注册公司 #注册公司 #投资公司注册 #公司注册 #公司注册流程 #代理记账 #营业执照 #公司税务 #企业所得税
