发布信息
登陆/注册
搜索
搜索
导航
首页
产品供应
产品求购
企业库
酒业展会
行业资讯
认证会员
站内搜索
贸易加工
当前位置:
首页
贸易加工
正文
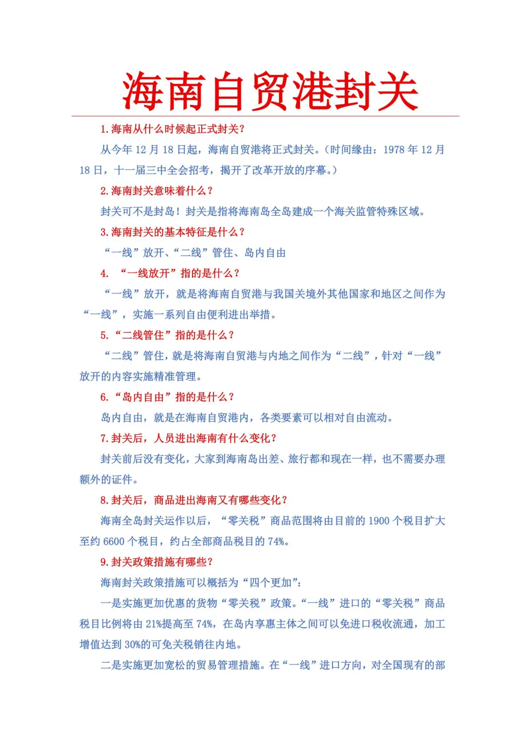
海南自贸港封关快问快答
作者:本站编辑
2025-11-01 17:02:55
9
海南自贸港封关快问快答
#时政热点
#政治理论
下一篇:
什么是贸易增量?小心吃上铁窗饭!
上一篇:
市场采购贸易通道
相关内容
查看全部
90% 户外外贸工厂
2026-03-20 16:59
外贸中常见的工厂
2026-03-20 16:57
广州美包供应链诚
2026-03-20 15:06
外贸订单和物流动
2026-03-20 13:02
外贸工厂B2B出海,
2026-03-20 13:01
美国10大零售商20
2026-03-20 12:18
外贸经典款 #灯饰
2026-03-19 14:42
工厂老板做外贸还
2026-03-19 12:31
工厂做外贸,千万
2026-03-19 02:57
BSCI验厂全攻略:
2026-03-18 22:41