发布信息
登陆/注册
搜索
搜索
导航
首页
产品供应
产品求购
企业库
酒业展会
行业资讯
认证会员
站内搜索
家装建材
当前位置:
首页
家装建材
正文
绿色低碳标准化实施方案
作者:本站编辑
2025-10-31 21:12:21
0
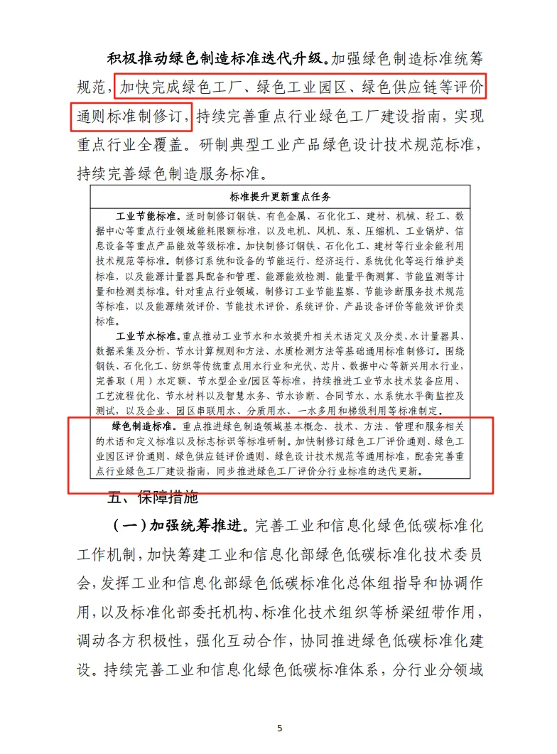
绿色低碳标准化实施方案
工业和信息化绿色低碳标准重点研究方向
2025年-2027年
绿色工厂
绿色工业园区
绿色供应链
绿色设计
零碳工厂
零碳工业园区
数字化碳管理
碳足迹管理
能耗能效
余热利用
氢能应用
无废工业园区
工业固废
新型固废
工业节水
#制造业
#绿色低碳
#双碳
#碳中和碳达峰
#绿色低碳转型
#新质生产力绿色发展
下一篇:
?「立白绿色生活节」减碳天团C位出道
上一篇:
文明互鉴交流?一带一路下的留学使命
相关内容
查看全部
外贸英文 环保科
2025-10-31 21:16
上海亨斯迈A85P44
2025-10-31 21:15
绿色简约清新 易
2025-10-31 21:14
2025 绿色工厂申
2025-10-31 21:13
?「立白绿色生活
2025-10-31 21:12
安徽淮北绿色工厂
2025-10-31 21:11
为何大多环保产品
2025-10-31 21:10
绿色工厂申报只剩
2025-10-31 21:09
三证齐全,合规经
2025-10-31 21:08
绿色建筑材料:定
2025-10-31 21:07