

















一、【申报基础门槛】
✅ 合规性底线:
3年内无重大安全/环保/质量事故
未被列入失信黑名单
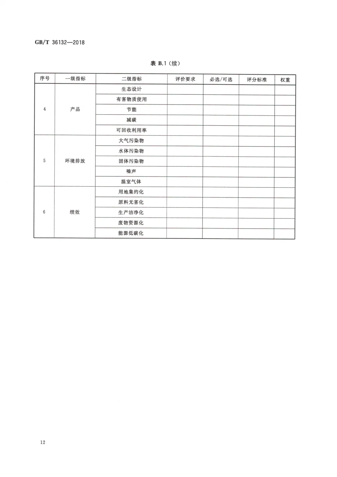
用地集约化(容积率≥0.6)
生产洁净化(单位产品固废产生量≤行业基准值)
✅ 硬核指标:
? 能耗强度:单位产品综合能耗≤行业基准值20%
? 碳排放强度:单位产品碳排放量连续3年下降
? 绿色物料使用率≥30%(重点行业≥50%)
二、【八大评价维度】
1️⃣ 基础设施:厂房立体绿化率≥20%
2️⃣ 管理体系:需通过ISO14001环境管理体系认证
3️⃣ 能源资源投入:光伏/风电等清洁能源使用占比
4️⃣ 产品生态设计:全生命周期LCA报告
5️⃣ 环境排放:VOCs治理设施安装率100%
6️⃣ 资源综合利用:工业用水重复率≥73%
7️⃣ 数字化赋能:重点用能设备在线监测覆盖率≥80%
8️⃣ 绿色绩效:年节能技改投入≥营收的1.5%
三、【申报材料清单】
? 企业自评价报告(附第三方机构评分表)
? 重点用能设备能效检测报告
? 碳排放核查报告(需备案机构出具)
? 绿色采购管理制度及执行记录
? 智能监控系统数据截图(需覆盖6个月周期)
四、【避坑指南】
❗ 提前规划:年度碳排放数据需连续3年达标
❗ 技改留痕:设备更新需留存发票+验收报告
❗ 数据校准:能耗监测系统要对接政府监管平台
❗ 场景打造:建设可视化绿色展厅(评审加分项)
✅ 合规性底线:
3年内无重大安全/环保/质量事故
未被列入失信黑名单
用地集约化(容积率≥0.6)
生产洁净化(单位产品固废产生量≤行业基准值)
✅ 硬核指标:
? 能耗强度:单位产品综合能耗≤行业基准值20%
? 碳排放强度:单位产品碳排放量连续3年下降
? 绿色物料使用率≥30%(重点行业≥50%)
二、【八大评价维度】
1️⃣ 基础设施:厂房立体绿化率≥20%
2️⃣ 管理体系:需通过ISO14001环境管理体系认证
3️⃣ 能源资源投入:光伏/风电等清洁能源使用占比
4️⃣ 产品生态设计:全生命周期LCA报告
5️⃣ 环境排放:VOCs治理设施安装率100%
6️⃣ 资源综合利用:工业用水重复率≥73%
7️⃣ 数字化赋能:重点用能设备在线监测覆盖率≥80%
8️⃣ 绿色绩效:年节能技改投入≥营收的1.5%
三、【申报材料清单】
? 企业自评价报告(附第三方机构评分表)
? 重点用能设备能效检测报告
? 碳排放核查报告(需备案机构出具)
? 绿色采购管理制度及执行记录
? 智能监控系统数据截图(需覆盖6个月周期)
四、【避坑指南】
❗ 提前规划:年度碳排放数据需连续3年达标
❗ 技改留痕:设备更新需留存发票+验收报告
❗ 数据校准:能耗监测系统要对接政府监管平台
❗ 场景打造:建设可视化绿色展厅(评审加分项)
