
















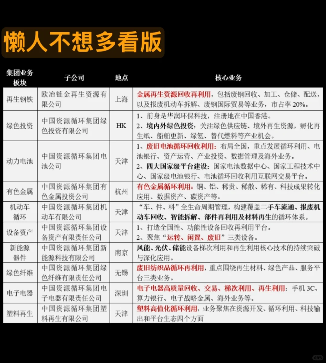
综合官网信息来看,中国资源循环集团业务板块可以分为“2+6+N”,分别暂设10大专业子公司。
✅“2”:目前比较成熟的业务板块是再生钢铁和再生纤维,这两个是直接整合的原股东公司的现有子公司和业务,相对比较体系化。
✅“6+N”:其他板块大多是新设子公司,基本处于快速拓展阶段~
1. 欧冶链金再生资源有限公司
欧冶链金是原中国宝武集团子公司,前身是马鞍山马钢废钢有限责任公司,自2024年10月划入中国资源循环集团,本身已颇具规模,属于该集团的子企业“排头兵”。
2.中国资源循环集团绿色投资有限公司
前身为华润环保科技有限公司,原为华润集团旗下从事环保科技业务及环保领域投资的全资子公司。自2025年4月,更名为中国资环绿色投资。
3.中国资源循环集团电池公司
✅地点:天津空港经济区
✅主业:废旧电池循环回收利用,国家级平台建设。
4.中国资源循环集团有色金属投资公司
✅地点:浙江杭州
✅主业:有色金属资源循环利用。
5.中国资源循环集团机动车有限公司
✅地点:天津滨海新区
✅主业:汽车全产业链绿色转型
6.中国资源循环集团设备资产有限责任公司
✅地点:天津空港经济区
✅主业:各类设备循环利用
7.中国资源循环集团新能源科技有限公司
✅地点:江苏南京
✅主业:风能、光伏、储能设备循环利用及清洁供热
8.中国资源循环集团绿色纤维有限责任公司
✅地点:江苏无锡
✅主业:废旧纺织品循环再利用,重点围绕再生材料、绿色产品、服务平台三类业务。
9.中国资源循环集团电子电器有限责任公司
✅地点:深圳
✅主业:电子电器高质量回收、交易、梯次利用、再生利用,包括手机3C、算力银行、电子战略金属、海外业务等。
10.中国资源循环集团塑料再生有限公司
✅地点:天津滨海新区
✅主业:塑料高值化循环利用。
10个子公司大多都是新成立,多数正在拓展业务,后续估计会放出很多招聘机会,#滨海新区[poi_v2]# 如果感兴趣可以多多了解~
特别是对想回天津工作的朋友们,目测算是性价比较高的机会!?
✅“2”:目前比较成熟的业务板块是再生钢铁和再生纤维,这两个是直接整合的原股东公司的现有子公司和业务,相对比较体系化。
✅“6+N”:其他板块大多是新设子公司,基本处于快速拓展阶段~
1. 欧冶链金再生资源有限公司
欧冶链金是原中国宝武集团子公司,前身是马鞍山马钢废钢有限责任公司,自2024年10月划入中国资源循环集团,本身已颇具规模,属于该集团的子企业“排头兵”。
2.中国资源循环集团绿色投资有限公司
前身为华润环保科技有限公司,原为华润集团旗下从事环保科技业务及环保领域投资的全资子公司。自2025年4月,更名为中国资环绿色投资。
3.中国资源循环集团电池公司
✅地点:天津空港经济区
✅主业:废旧电池循环回收利用,国家级平台建设。
4.中国资源循环集团有色金属投资公司
✅地点:浙江杭州
✅主业:有色金属资源循环利用。
5.中国资源循环集团机动车有限公司
✅地点:天津滨海新区
✅主业:汽车全产业链绿色转型
6.中国资源循环集团设备资产有限责任公司
✅地点:天津空港经济区
✅主业:各类设备循环利用
7.中国资源循环集团新能源科技有限公司
✅地点:江苏南京
✅主业:风能、光伏、储能设备循环利用及清洁供热
8.中国资源循环集团绿色纤维有限责任公司
✅地点:江苏无锡
✅主业:废旧纺织品循环再利用,重点围绕再生材料、绿色产品、服务平台三类业务。
9.中国资源循环集团电子电器有限责任公司
✅地点:深圳
✅主业:电子电器高质量回收、交易、梯次利用、再生利用,包括手机3C、算力银行、电子战略金属、海外业务等。
10.中国资源循环集团塑料再生有限公司
✅地点:天津滨海新区
✅主业:塑料高值化循环利用。
10个子公司大多都是新成立,多数正在拓展业务,后续估计会放出很多招聘机会,#滨海新区[poi_v2]# 如果感兴趣可以多多了解~
特别是对想回天津工作的朋友们,目测算是性价比较高的机会!?
