




#不懂就问有问必答 #笔记灵感
通俗理解:
绿色工厂是指实现了用地集约化、原料无害化、生产洁净化、废物资源化、能源低碳化的工厂。
好处:
1. 可提高绿色示范企业形象、知名度和影响力;
2.有助于提升企业对绿色制造的管理水平,实现绿色和可持续发展;
3.入选国家绿色工厂并获得绿色工厂牌照,可作为企业环保的保护伞,享受环保免检,不限产,不限电等好处;
4.可作为企业绿色集成改造升级的基础,享受后期更大的实惠;
5.享受国家相应的政策支持和省级、市级、区级奖励资金,企业最终可得到奖励资金可达几百万元。
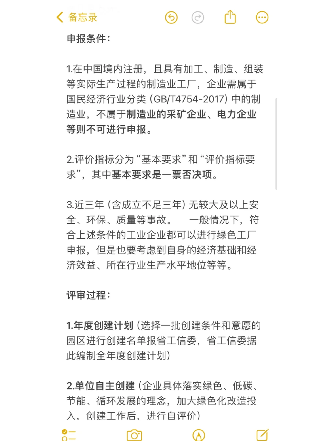
申报条件:
1.在中国境内注册,且具有加工、制造、组装等实际生产过程的制造业工厂,企业需属于国民经济行业分类(GB/T4754-2017)中的制造业,不属于制造业的采矿企业、电力企业等则不可进行申报。
2.评价指标分为“基本要求”和“评价指标要求”,其中基本要求是一票否决项。
3.近三年(含成立不足三年)无较大及以上安全、环保、质量等事故。 一般情况下,符合上述条件的工业企业都可以进行绿色工厂申报,但是也要考虑到自身的经济基础和经济效益、所在行业生产水平地位等等。
评审过程:
1.年度创建计划(选择一批创建条件和意愿的园区进行创建名单报省工信委,省工信委据此编制全年度创建计划)
2.单位自主创建(企业具体落实绿色、低碳、节能、循环发展的理念,加大绿色化改造投入,创建工作后,进行自评价)
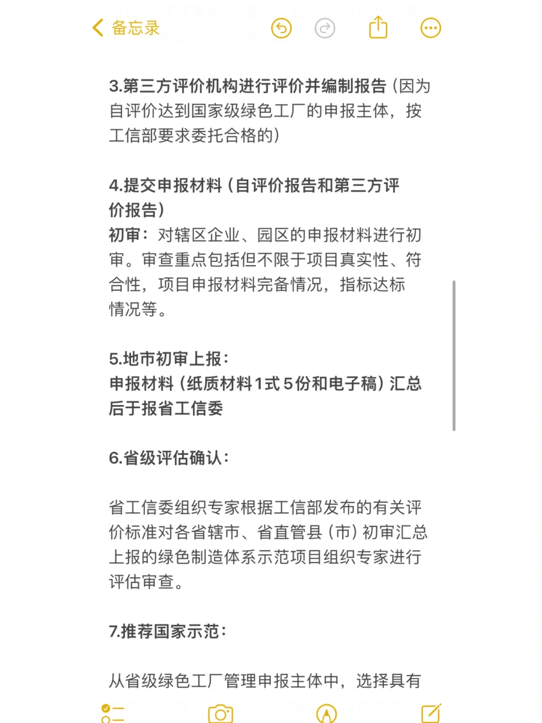
3.第三方评价机构进行评价并编制报告(因为自评价达到国家级绿色工厂的申报主体,按工信部要求委托合格的)
#浪漫生活的记录者 #笔记灵感 #绿色工厂 #低碳 #碳中和 #碳中和碳达峰 #低碳环保 #双碳 #绿色出行低碳环保 #碳交易
通俗理解:
绿色工厂是指实现了用地集约化、原料无害化、生产洁净化、废物资源化、能源低碳化的工厂。
好处:
1. 可提高绿色示范企业形象、知名度和影响力;
2.有助于提升企业对绿色制造的管理水平,实现绿色和可持续发展;
3.入选国家绿色工厂并获得绿色工厂牌照,可作为企业环保的保护伞,享受环保免检,不限产,不限电等好处;
4.可作为企业绿色集成改造升级的基础,享受后期更大的实惠;
5.享受国家相应的政策支持和省级、市级、区级奖励资金,企业最终可得到奖励资金可达几百万元。
申报条件:
1.在中国境内注册,且具有加工、制造、组装等实际生产过程的制造业工厂,企业需属于国民经济行业分类(GB/T4754-2017)中的制造业,不属于制造业的采矿企业、电力企业等则不可进行申报。
2.评价指标分为“基本要求”和“评价指标要求”,其中基本要求是一票否决项。
3.近三年(含成立不足三年)无较大及以上安全、环保、质量等事故。 一般情况下,符合上述条件的工业企业都可以进行绿色工厂申报,但是也要考虑到自身的经济基础和经济效益、所在行业生产水平地位等等。
评审过程:
1.年度创建计划(选择一批创建条件和意愿的园区进行创建名单报省工信委,省工信委据此编制全年度创建计划)
2.单位自主创建(企业具体落实绿色、低碳、节能、循环发展的理念,加大绿色化改造投入,创建工作后,进行自评价)
3.第三方评价机构进行评价并编制报告(因为自评价达到国家级绿色工厂的申报主体,按工信部要求委托合格的)
#浪漫生活的记录者 #笔记灵感 #绿色工厂 #低碳 #碳中和 #碳中和碳达峰 #低碳环保 #双碳 #绿色出行低碳环保 #碳交易
