发布信息
登陆/注册
搜索
搜索
导航
首页
产品供应
产品求购
企业库
酒业展会
行业资讯
认证会员
站内搜索
行业企业
当前位置:
首页
行业企业
正文
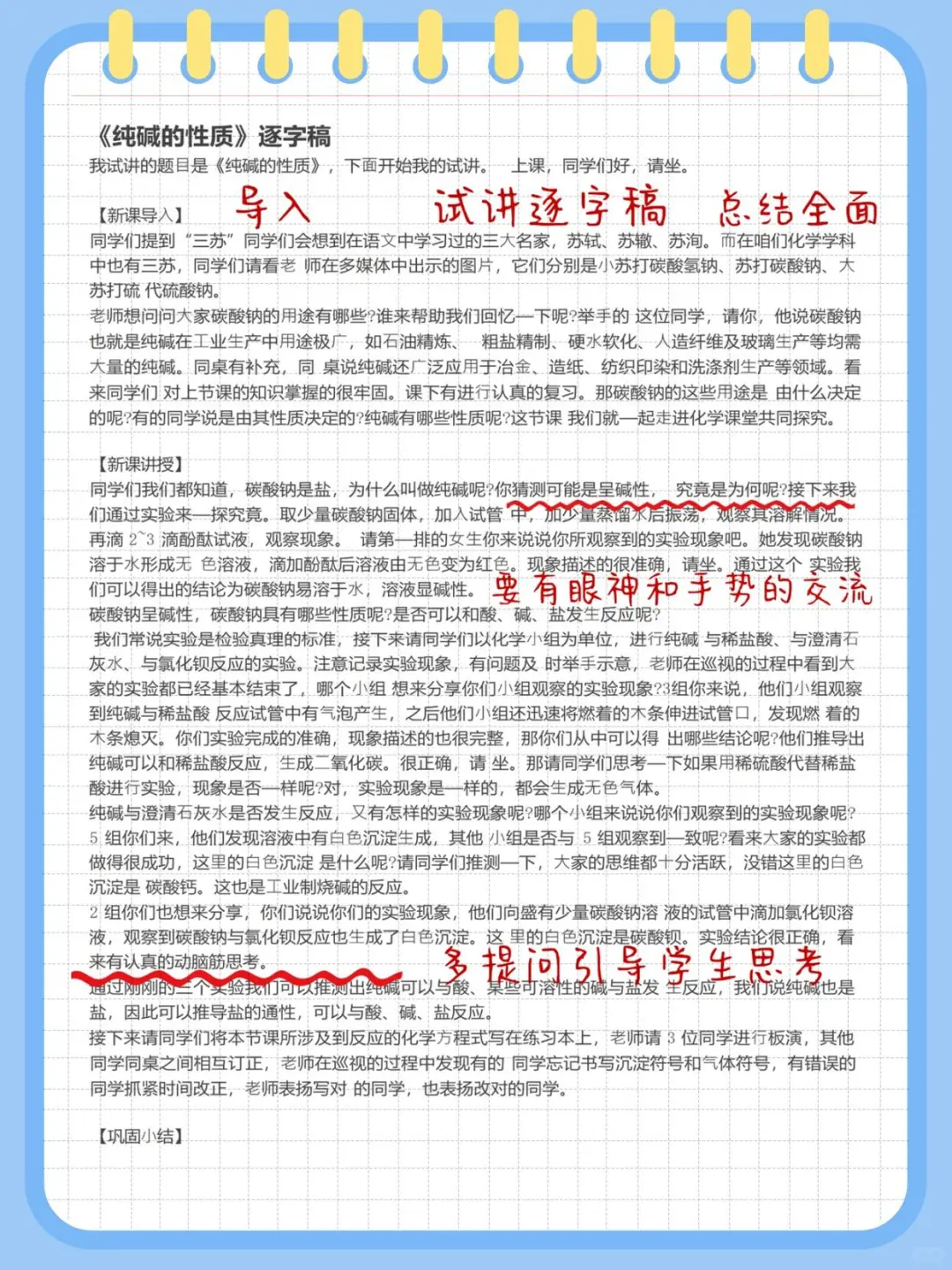
25下初中化学教资面试,试讲逐字稿179篇!
作者:本站编辑
2025-10-31 02:06:32
0
25下初中化学教资面试,试讲逐字稿179篇!
#初中化学教资面试
#初中化学逐字稿
#初中化学教资面试结构化
#教资面试
#教资面试试讲
#25下教资面试
#初中化学教资
#初中化学教资面试真题
#初中化学教资面试逐字稿
#教资面试初中化学
下一篇:
九年级化学新教材 手写笔记
上一篇:
如何选择香薰种类
相关内容
查看全部
最佳营养膳食每天
2025-10-31 02:45
这就是晚上的福利
2025-10-31 02:45
? | 《营养圣经》
2025-10-31 02:44
呼和浩特市赛罕区
2025-10-31 02:44
针对国人的膳食指
2025-10-31 02:43
无法掌握的事情太
2025-10-31 02:42
运营事物通知-202
2025-10-31 02:42
沈阳桶装水到底该
2025-10-31 02:42
2025最强液断神器
2025-10-31 02:41
?好好照顾自己,
2025-10-31 02:41