
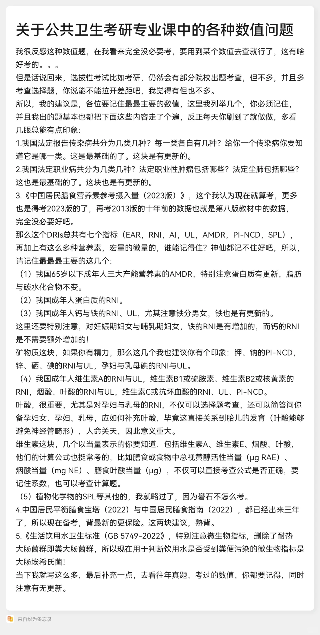
仅用于公共卫生考研专业课《353卫生综合》等与预防医学专业课《流行病学》、《卫生统计学》、《营养与食品卫生学》、《职业卫生与职业医学》、《环境卫生学》等期末考试复习!
#公共卫生与预防医学 #公共卫生考研 #353卫生综合 #流行病学 #卫生统计学 #营养与食品卫生学 #职业卫生与职业医学 #环境卫生学 #毒理学基础 #社会医学
突然想起来还有统计学里面的界值,这个我相信你做了看了这么多题应该没问题了。
流行病学中也有少数数值的问题,我觉得重要的也都基本出过题了。
其他的有必要的,也欢迎各位补充,我暂时写这么多。
一条备考原则:你的目标院校考过的,你就必须牢记。
#公共卫生与预防医学 #公共卫生考研 #353卫生综合 #流行病学 #卫生统计学 #营养与食品卫生学 #职业卫生与职业医学 #环境卫生学 #毒理学基础 #社会医学
突然想起来还有统计学里面的界值,这个我相信你做了看了这么多题应该没问题了。
流行病学中也有少数数值的问题,我觉得重要的也都基本出过题了。
其他的有必要的,也欢迎各位补充,我暂时写这么多。
一条备考原则:你的目标院校考过的,你就必须牢记。
