


宝子们!大家运动完是不是狂炫饮料?但市面上有些\"运动饮料\"可能不达标!今天带你看穿强制性国家标准GB 15266-2009《运动饮料》的硬核知识点?
?【兴奋剂红线警告!】
偷偷告诉你:真·运动饮料绝对不能含WADA禁药成分!(运动员喝了要出大事的那种)包装上找找有没有\"通过兴奋剂检测\"标志才靠谱!
?【颜值&内涵都要在线】
• 颜色必须自然透亮(死亡芭比粉直接pass!)
• 入口不能有怪味(像喝游泳池水?快扔!)
• 拒绝任何\"加料\"(看到悬浮物赶紧拍照举报!)
⚖️【黄金配比公式】
真·运动饮料必须满足:
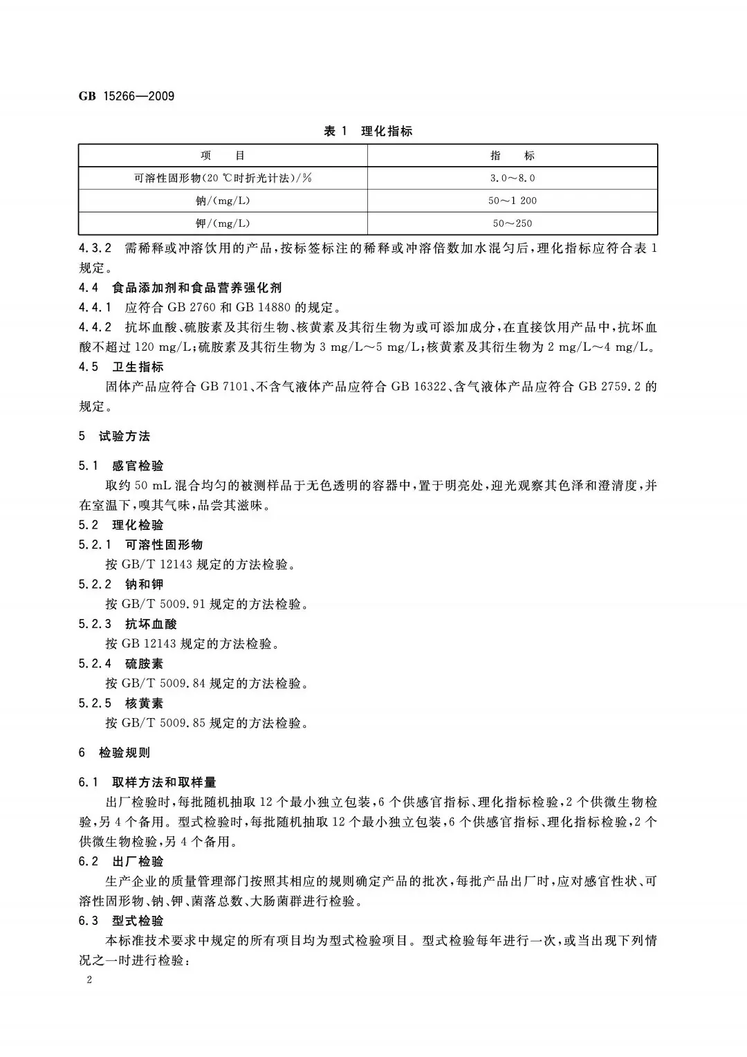
✅ 浓稠度:3%-8%
✅ 钠含量≈1.5瓶矿泉水的盐量,为50~1200mg/L(别怕!运动流汗要补钠)
✅ 钾含量≈半根香蕉,为50~250mg/L(防抽筋神器)
?【维生素添加潜规则】
• VC不能超120mg/L(约等于1.5颗柠檬)
• VB1要精准到3-5mg/L(少1mg都算不及格)
• VB2必须2-4mg/L(黄到发光可能是超标警告!)
⚠️【避雷必看】
买前翻瓶身看执行标准!认准这个代码:
• GB 15266
?互动:测测你的本命饮料达标吗?评论区见!
#运动与营养 #运动饮料 #国家标准
?【兴奋剂红线警告!】
偷偷告诉你:真·运动饮料绝对不能含WADA禁药成分!(运动员喝了要出大事的那种)包装上找找有没有\"通过兴奋剂检测\"标志才靠谱!
?【颜值&内涵都要在线】
• 颜色必须自然透亮(死亡芭比粉直接pass!)
• 入口不能有怪味(像喝游泳池水?快扔!)
• 拒绝任何\"加料\"(看到悬浮物赶紧拍照举报!)
⚖️【黄金配比公式】
真·运动饮料必须满足:
✅ 浓稠度:3%-8%
✅ 钠含量≈1.5瓶矿泉水的盐量,为50~1200mg/L(别怕!运动流汗要补钠)
✅ 钾含量≈半根香蕉,为50~250mg/L(防抽筋神器)
?【维生素添加潜规则】
• VC不能超120mg/L(约等于1.5颗柠檬)
• VB1要精准到3-5mg/L(少1mg都算不及格)
• VB2必须2-4mg/L(黄到发光可能是超标警告!)
⚠️【避雷必看】
买前翻瓶身看执行标准!认准这个代码:
• GB 15266
?互动:测测你的本命饮料达标吗?评论区见!
#运动与营养 #运动饮料 #国家标准
