发布信息
登陆/注册
搜索
搜索
导航
首页
产品供应
产品求购
企业库
酒业展会
行业资讯
认证会员
站内搜索
行业企业
当前位置:
首页
行业企业
正文
3分钟看懂行业:酒店行业
作者:本站编辑
2025-10-28 14:58:02
14
3分钟看懂行业:酒店行业
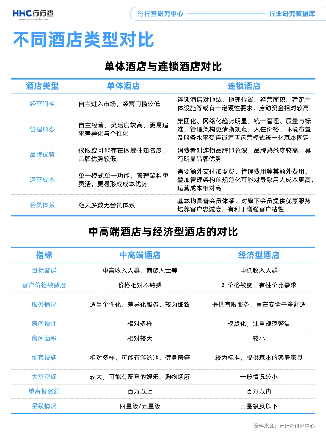
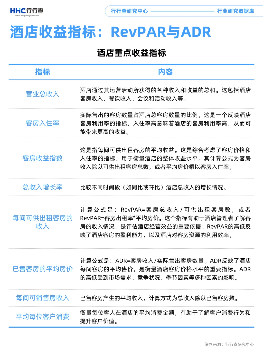
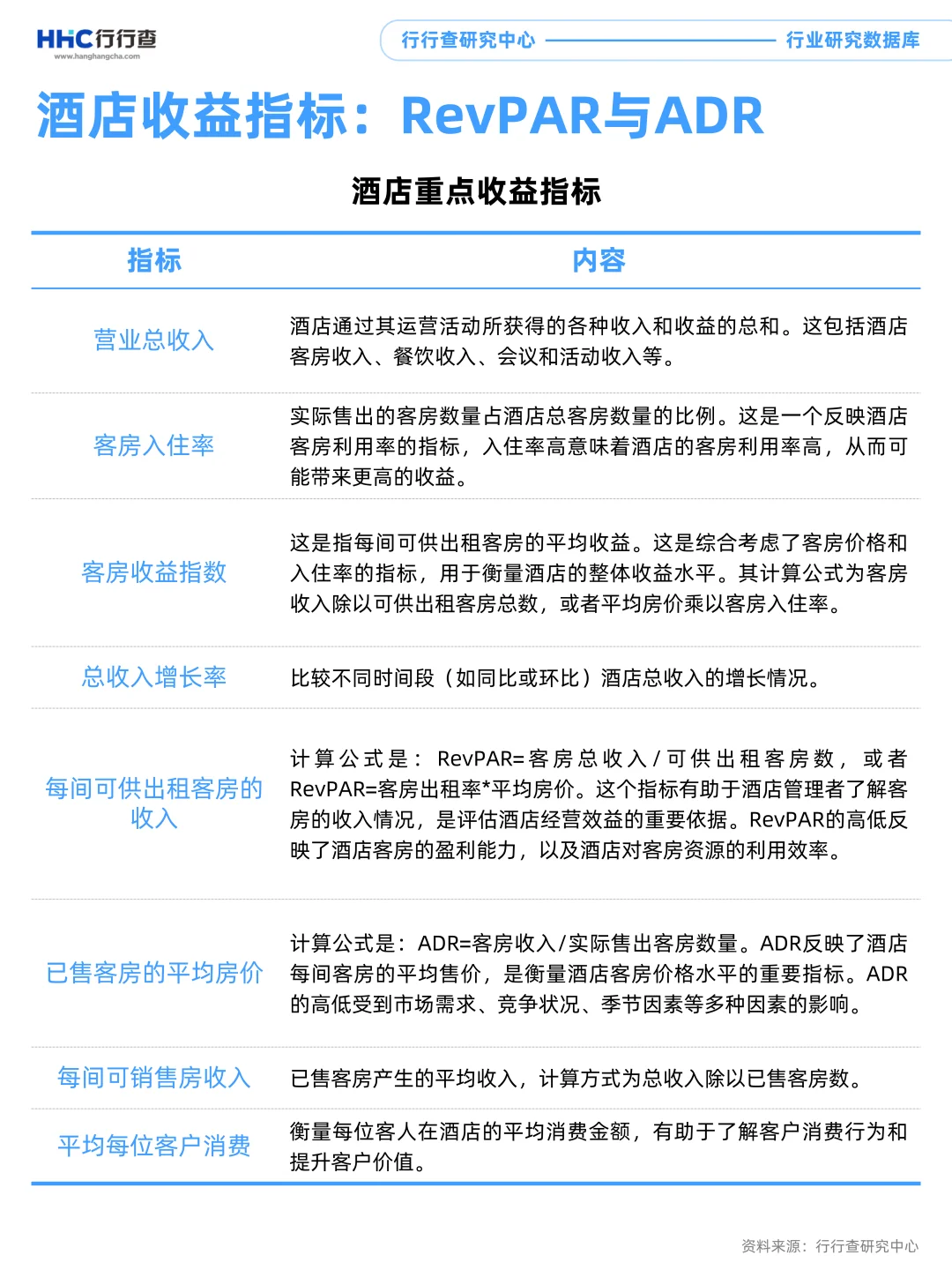
酒店 指提供安全、舒适,令利用者得到短期的休息或睡眠的空间的商业机构,即给宾客提供歇宿和饮食的场所。
它是以建筑物为凭证,通过出售客房、餐饮及综合服务设施向客人提供服务,从而获得经济收益的组织。
#行业
#财经
#行业研究
#商业
#酒店
#五星级酒店
#直营
#加盟
下一篇:
如题不是起号
上一篇:
爆!国内酒店行业巨变? 卷服务不卷价格
相关内容
查看全部
政府采购系列丨政
2026-05-08 22:18
2026年全球及中国
2026-05-08 22:17
企业深耕行业多年
2026-05-08 22:15
《2026“低空飞行
2026-05-08 22:08
大宗供应链行业龙
2026-05-08 22:02
泸州市酒类行业协
2026-05-08 21:58
参观农夫山泉生产
2026-05-08 21:51
学生作品——发酵
2026-05-08 21:50
禁毒宣传进企业共
2026-05-08 21:49
智能吊挂生产线
2026-05-08 21:49