发布信息
登陆/注册
搜索
搜索
导航
首页
产品供应
产品求购
企业库
酒业展会
行业资讯
认证会员
站内搜索
行业企业
当前位置:
首页
行业企业
正文
小红书白酒类目培训资料
作者:本站编辑
2025-10-27 06:45:01
7
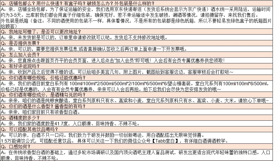
小红书白酒类目培训资料
专业客服上岗前都会准备好店铺资料,熟悉好店铺产品,时刻准备给客户最好的体验感
#白酒知识
#白酒文化
#客服
#电商
#白酒店铺
#白酒客服
#客服外包
#客服日常
下一篇:
酒水类小程序商城制作
上一篇:
网购白酒防坑指南|资深酒鬼含泪总结
相关内容
查看全部
2026年茅台首次负
2025-12-13 05:24
酱香年份老酒套路
2025-12-13 05:23
抖音酒水如何上架
2025-12-13 05:21
易周红酒 诚聘:
2025-12-13 05:20
下一个风口就是私
2025-12-13 05:19
高盛研报,茅台经
2025-12-13 05:17
西班牙里奥哈百年
2025-12-13 05:16
天津有太多资源可
2025-12-13 05:14
茅台批发价跌破14
2025-12-13 05:13
第四届 FOOD&WINE
2025-12-13 05:11