发布信息
登陆/注册
搜索
搜索
导航
首页
产品供应
产品求购
企业库
酒业展会
行业资讯
认证会员
站内搜索
行业企业
当前位置:
首页
行业企业
正文
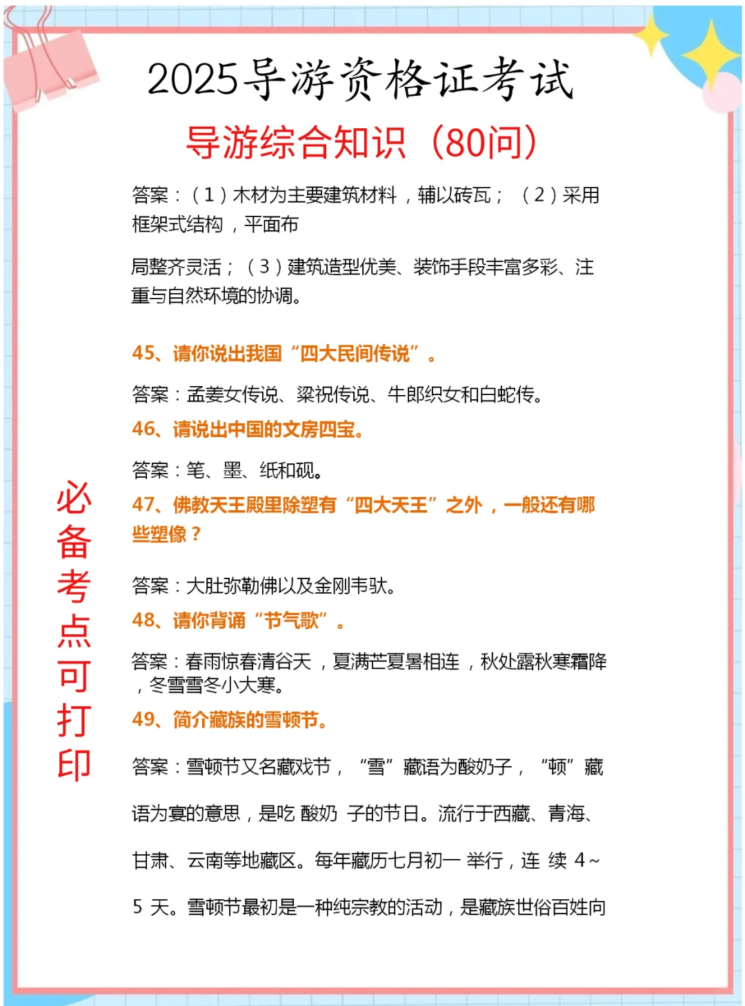
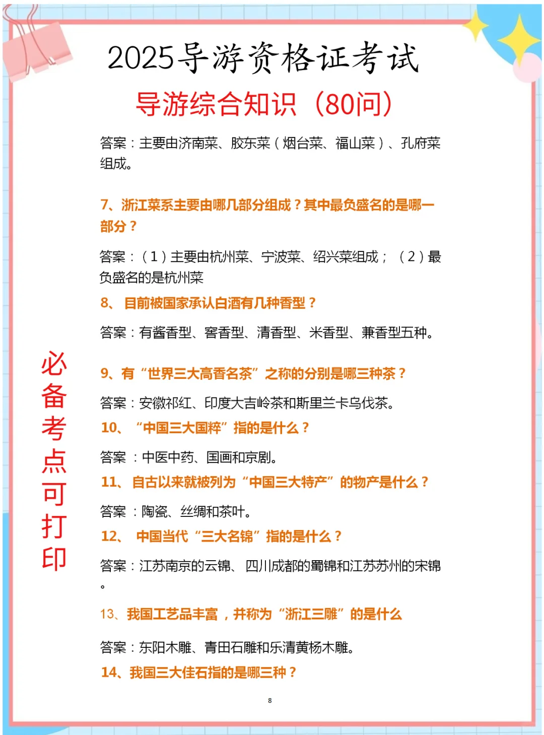
25导游证考试,导游综合知识80问汇总已出!
作者:本站编辑
2025-10-23 02:28:21
7
25导游证考试,导游综合知识80问汇总已出!
#导游资格证备考
#导游资格证
#导游证
#导游资格证考试
#导游资格证笔试
#导游资格证资料
#导游资格证题库
#导游资格证真题
#导游资格证考试题库
下一篇:
导游资格证面试200条背这些就够了
上一篇:
白酒五大香型
相关内容
查看全部
【申报/闵行】关
2026-04-12 13:39
白酒行业正陷入“
2026-04-12 13:23
白酒行业正陷入“
2026-04-12 13:22
【行业资讯】四川
2026-04-12 13:17
外资企业 30 强 +
2026-04-12 13:05
企业旗舰|王辉:以
2026-04-12 12:49
分化加剧!2025年
2026-04-12 12:43
2026年各行业税负
2026-04-12 12:39
2026原料药行业深
2026-04-12 12:36
行业地震:SSL证书
2026-04-12 12:33