



先搞清楚这50度是“真性近视”还是“假性近视”?
真性近视:是眼球结构发生了改变(比如眼轴变长),属于不可逆的器质性变化,需要科学干预。
假性近视:不是真的近视,而是长时间近距离用眼(比如刷题、看平板)导致睫状肌紧张痉挛,视力暂时下降。这种情况不需要配镜,通过休息、远眺、减少用眼等方式,视力能慢慢恢复。如果盲目配镜,反而可能让眼睛适应镜片,变成真性近视。
划重点:真假近视靠普通验光是测不出来的!必须到专业眼科医疗机构做散瞳验光——通过药物放松睫状肌,排除痉挛影响,才能得到真实的度数。家长别担心,散瞳对眼睛只有短暂的轻微刺激(比如暂时怕光、看近模糊),一般6-8小时瞳孔能恢复正常没有副作用是儿童验光的“金标准”。
50度真性近视,到底配不配镜?
如果散瞳后确诊是真性近视50度,家长也别急着决定,先观察孩子的日常表现:(看图片2)
暑假是近视管理黄金期,做好这三件事比纠结配镜更重要
1. 把孩子“推”到户外去每天保证2小时以上户外活动(最好是上午10点前、下午4点后),自然光照射能刺激视网膜分泌多巴胺,抑制眼轴增长
2. 给用眼习惯装“双保险”遵循「20-20-20」规则:每学习20分钟,休息20秒,远眺20英尺以放松眼睛
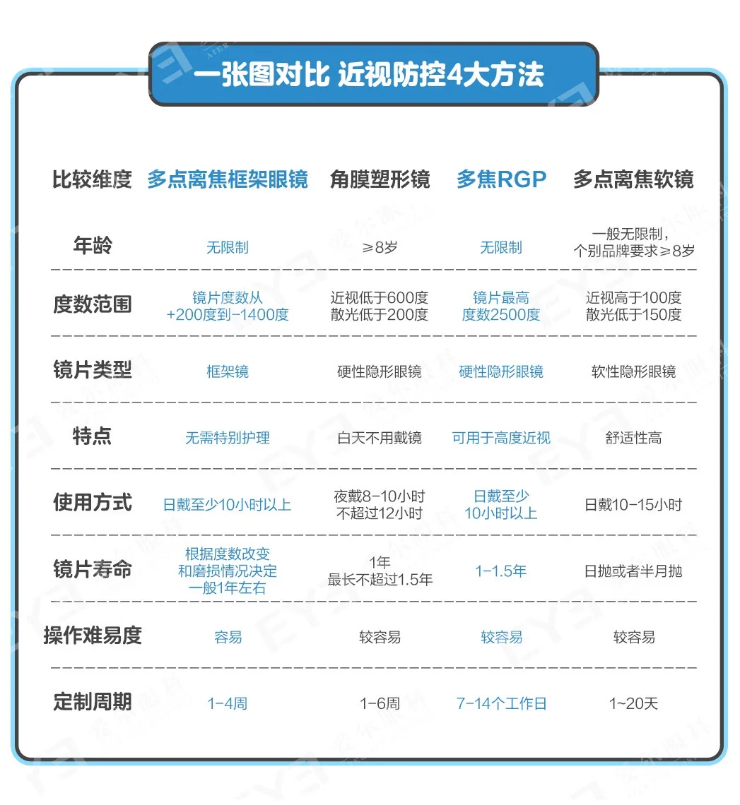
3. 建立“屈光发育档案”,盯紧“眼轴”变化建议暑假期间带孩子去专业的眼科医疗机构,建立屈光发育档案。每3个月做一次视力检查,重点监测“眼轴长度”(真性近视的核心指标):正常情况下,孩子眼轴每年增长不超过 0.2mm;如果增长过快,如近视度数每年上涨超50度(尤其12岁以下),家长们可在医生的专业指导下选择:角膜塑形镜(OK镜);多焦点软性角膜接触镜;近视防控框架眼镜等。除了以上3种防控手段,还有多焦RGP等,接下来一张图带您对比这几种主要近视防控手段的特点(图片4)
家长最容易踩的3个误区
误区1:度数配低一点更好?错度数不足会让眼睛为了看清东西过度调节,反而更疲劳,加速近视度数增长。孩子配镜必须“足矫”——最低的度数达到个人可以达到的最佳视力让眼睛在轻松的状态下视物。#儿童视力下降 #近视防控 #儿童视力检查 #儿童离焦镜片 #近视防控 #昆明配眼镜推荐 #昆明配眼镜刷医保 #昆明配眼镜哪家最好 #昆明配眼镜#专业验光配镜
真性近视:是眼球结构发生了改变(比如眼轴变长),属于不可逆的器质性变化,需要科学干预。
假性近视:不是真的近视,而是长时间近距离用眼(比如刷题、看平板)导致睫状肌紧张痉挛,视力暂时下降。这种情况不需要配镜,通过休息、远眺、减少用眼等方式,视力能慢慢恢复。如果盲目配镜,反而可能让眼睛适应镜片,变成真性近视。
划重点:真假近视靠普通验光是测不出来的!必须到专业眼科医疗机构做散瞳验光——通过药物放松睫状肌,排除痉挛影响,才能得到真实的度数。家长别担心,散瞳对眼睛只有短暂的轻微刺激(比如暂时怕光、看近模糊),一般6-8小时瞳孔能恢复正常没有副作用是儿童验光的“金标准”。
50度真性近视,到底配不配镜?
如果散瞳后确诊是真性近视50度,家长也别急着决定,先观察孩子的日常表现:(看图片2)
暑假是近视管理黄金期,做好这三件事比纠结配镜更重要
1. 把孩子“推”到户外去每天保证2小时以上户外活动(最好是上午10点前、下午4点后),自然光照射能刺激视网膜分泌多巴胺,抑制眼轴增长
2. 给用眼习惯装“双保险”遵循「20-20-20」规则:每学习20分钟,休息20秒,远眺20英尺以放松眼睛
3. 建立“屈光发育档案”,盯紧“眼轴”变化建议暑假期间带孩子去专业的眼科医疗机构,建立屈光发育档案。每3个月做一次视力检查,重点监测“眼轴长度”(真性近视的核心指标):正常情况下,孩子眼轴每年增长不超过 0.2mm;如果增长过快,如近视度数每年上涨超50度(尤其12岁以下),家长们可在医生的专业指导下选择:角膜塑形镜(OK镜);多焦点软性角膜接触镜;近视防控框架眼镜等。除了以上3种防控手段,还有多焦RGP等,接下来一张图带您对比这几种主要近视防控手段的特点(图片4)
家长最容易踩的3个误区
误区1:度数配低一点更好?错度数不足会让眼睛为了看清东西过度调节,反而更疲劳,加速近视度数增长。孩子配镜必须“足矫”——最低的度数达到个人可以达到的最佳视力让眼睛在轻松的状态下视物。#儿童视力下降 #近视防控 #儿童视力检查 #儿童离焦镜片 #近视防控 #昆明配眼镜推荐 #昆明配眼镜刷医保 #昆明配眼镜哪家最好 #昆明配眼镜#专业验光配镜
