发布信息
登陆/注册
搜索
搜索
导航
首页
产品供应
产品求购
企业库
酒业展会
行业资讯
认证会员
站内搜索
行业企业
当前位置:
首页
行业企业
正文
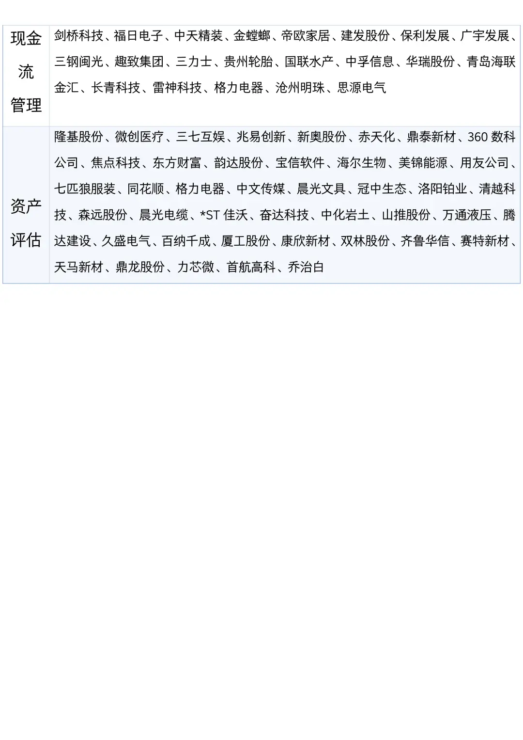
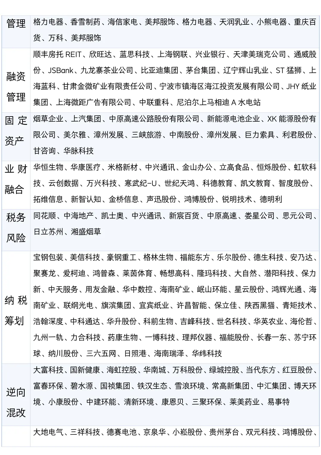
会计专业可以参考的上市公司案例
作者:本站编辑
2025-10-17 15:39:19
4
会计专业可以参考的上市公司案例
#会计论文选题
#财务分析
#会计专业
#案例公司
#写论文
#选题技巧
#选题思路
#论文写作
#干货分享
#会计公司
下一篇:
清香白酒酒体设计--原酒分级的认知提升A
上一篇:
已有企业补税百万,你的行业在列吗
相关内容
查看全部
【安防人才招聘】
2026-04-02 12:25
行业动态|第二期
2026-04-02 12:23
中国城市供水行业
2026-04-02 12:21
生产线上的抚州|
2026-04-02 12:20
昆明酒类行业协会
2026-04-02 12:14
国内金属3D打印行
2026-04-02 11:38
2026年中国钢渣处
2026-04-02 11:07
行业资讯 | 数字
2026-04-02 11:04
2026科技行业政策
2026-04-02 11:03
【企业动态】我司
2026-04-02 11:03