








一周过去啦,大盘从3882→3897(+0.37%),整体净值从53.2w→54.33w(+2.12%),85仓。盘面震荡,年内收益继续创新高,挺好
收益:主要来自于澄星股份(+21.12%)、特变电工(+10.28%)、景津装备(+1.5%)
回撤:主要来自于迈瑞医疗(-1.5%)
PS:临时加5w,投核聚变,快进快出(不纳入净值记录,阶段总资金59.33w)
操作
(1)本周:建仓西部超导与联创光电,减仓沪深300ETF
(2)下周计划(10.13-10.17):
1)明确:清仓澄星股份,建仓红利ETF
2)考虑:适时建仓白酒LOF;调仓伊利股份至美的
思考1️⃣:保持重仓,相信!!在4000点的位置上保持满仓操作,一方面在于相信手里票子的质地和估值,大部分为核心资产,估值仍处于合理状态;另一方面更是相信,前进的道路上我们正不断主动出击,某八旬黄毛的推特小作文回过头看什么都不是
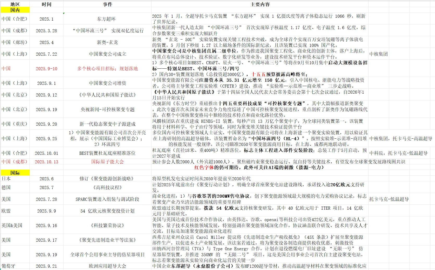
思考2️⃣:可控核聚变仍有催化空间,持股待涨。针对近期核聚变领域的重大突破,假如能不断衔接,板块就要来一波大行情,如果后面没有那就要被套。由此我梳理了核聚变Q4的催化事件(图7),并在9号第一波资金的选出的龙头股中筛选得到核心股(合锻智能、西部超导与安泰科技),短线博弈。筛选标准为:1)核心龙头(产业链发展绕不开)2)封板质量 3)基本面与估值
思考3️⃣:风格切换,科创转红利。四季度的市场风格将进一步由科创转向红利等核心资产,一方面我已经多次提到科创板的估值问题,过度泡沫不利于产业发展,这不是GLC愿意看到的;另一方面现实中科技相关ETF不断呈现净赎回态势、科创公司两融折算率降到0……机构的自营在净流出、监管已经开始限制杠杆资金的流入,还有人想冲进去找刺激吗?
均值回归,是股市的必然。我认为这已可以视作一轮行情到顶的信号,假设市场风格能如期切换,也更有利于股市长期走牛。
风险提示:投资需谨慎,本文不构成任何投资建议!#我的炒股日记 #股票 #股市 #行情 #我的理财日记 #投资 #理财 #研究生 #211 #上海财经大学
收益:主要来自于澄星股份(+21.12%)、特变电工(+10.28%)、景津装备(+1.5%)
回撤:主要来自于迈瑞医疗(-1.5%)
PS:临时加5w,投核聚变,快进快出(不纳入净值记录,阶段总资金59.33w)
操作
(1)本周:建仓西部超导与联创光电,减仓沪深300ETF
(2)下周计划(10.13-10.17):
1)明确:清仓澄星股份,建仓红利ETF
2)考虑:适时建仓白酒LOF;调仓伊利股份至美的
思考1️⃣:保持重仓,相信!!在4000点的位置上保持满仓操作,一方面在于相信手里票子的质地和估值,大部分为核心资产,估值仍处于合理状态;另一方面更是相信,前进的道路上我们正不断主动出击,某八旬黄毛的推特小作文回过头看什么都不是
思考2️⃣:可控核聚变仍有催化空间,持股待涨。针对近期核聚变领域的重大突破,假如能不断衔接,板块就要来一波大行情,如果后面没有那就要被套。由此我梳理了核聚变Q4的催化事件(图7),并在9号第一波资金的选出的龙头股中筛选得到核心股(合锻智能、西部超导与安泰科技),短线博弈。筛选标准为:1)核心龙头(产业链发展绕不开)2)封板质量 3)基本面与估值
思考3️⃣:风格切换,科创转红利。四季度的市场风格将进一步由科创转向红利等核心资产,一方面我已经多次提到科创板的估值问题,过度泡沫不利于产业发展,这不是GLC愿意看到的;另一方面现实中科技相关ETF不断呈现净赎回态势、科创公司两融折算率降到0……机构的自营在净流出、监管已经开始限制杠杆资金的流入,还有人想冲进去找刺激吗?
均值回归,是股市的必然。我认为这已可以视作一轮行情到顶的信号,假设市场风格能如期切换,也更有利于股市长期走牛。
风险提示:投资需谨慎,本文不构成任何投资建议!#我的炒股日记 #股票 #股市 #行情 #我的理财日记 #投资 #理财 #研究生 #211 #上海财经大学
