舍得酒业不断复星化?9名董事中仅蒲吉洲1人是老员工,高管更替下如何守住“老酒”
作者:本站编辑
2023-02-08 23:15:40
100
节后的首个交易日,伴随着股价的大涨,舍得酒业的领导层人选也终于尘埃落定。
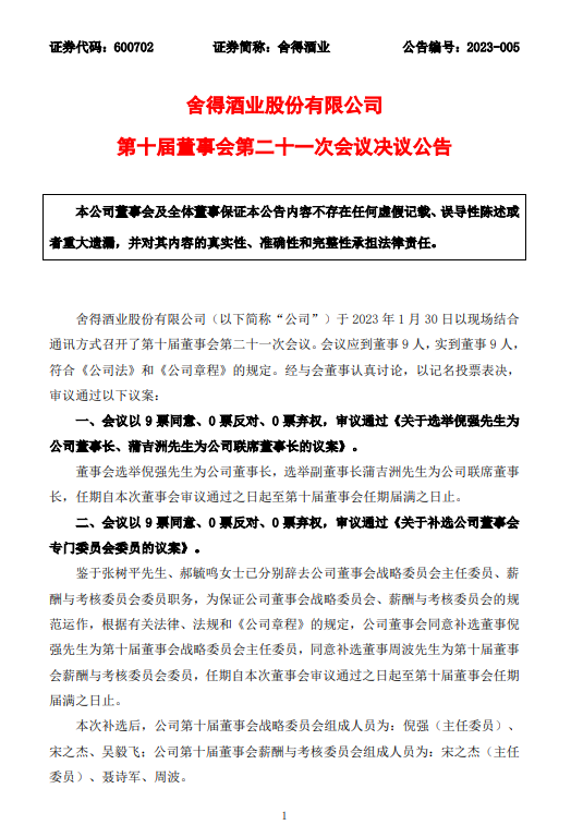
1月30日晚间,舍得酒业发布第十届董事会第二十一次会议决议公告。披露公司董事会审议通过《关于选举倪强为公司董事长、蒲吉洲为公司联席董事长的议案》:董事会选举倪强先生为公司董事长,选举副董事长蒲吉洲先生为公司联席董事长,任期自本次董事会审议通过之日起至第十届董事会任期届满之日止。
此时据舍得酒业原董事长张树平辞职,刚好过去一个月。2022年的12月28日,63岁舍得酒业董事长张树平因个人原因辞职。
管理层尘埃落定
新老搭档求稳定
至此,舍得酒业核心管理团队逐步确立与稳定。倪强担任董事长、蒲吉洲担任联席董事长的这一举措,被业内认为是上市公司为保持战略稳健和核心管理团队稳定的重要措施。而二人的联手,也意味着此前公司各项战略的延续和未来复星生态资源的嫁接。
现年46岁的倪强,履历横跨地产、商业、文化等产业,且在复星、豫园股份任职多年并担任要职,对复星生态极为熟悉。历任复地(集团)股份有限公司公共事务部总经理、总裁助理、副总裁、高级副总裁;豫园股份副总裁、执行总裁,兼任上海豫园商业发展集团董事长、东家文创集团董事长;复星蜂巢副董事长。2022年3月起担任豫园股份总裁(轮值)。而从基层技术岗位走向核心领导岗位的蒲吉洲,则是推动舍得酒业持续发展的重要人物之一,也是舍得酒业“老酒战略”的主要设计者和操盘手。
1970年出生的蒲吉洲,历任舍得酒业股份有限公司质管部部长,一分厂厂长,办公室主任,吉林沱牌农产品开发公司总经理,沱牌热电公司经理,舍得酒业股份有限公司副总经理。2020年9月,蒲吉洲出任舍得酒业副董事长、总裁,在其带领舍得酒业高管团队的三年期间,舍得酒业平稳度过2020年资金占用风波,同时营收和市值实现跨越式增长,舍得酒业行业排名大幅跃升。这位对舍得极为熟悉的“老将”,不仅通过多维度的品牌IP建设和推新藏品系列持续将“老酒战略”升华落地,还加速布局全国化、多渠道发力,让舍得酒业发生了蜕变,2021年跃升50亿平台,2022年继续以“确定的增长应对客观环境的不确定性影响”,前三季度即实现46亿营收,成为行业增长明星。据上海证券报,对于倪强和蒲吉洲这对新“搭档”,业界普遍持乐观态度。“倪强具备丰富的现代企业管理经验,在复星、豫园任职多年且担任明星业务核心高管,蒲吉洲扎根舍得酒业深耕白酒行业30余年,熟稔白酒行业发展规律和公司运营各个层面,这样的二人组合堪称完美。”有行业专家表示。在其看来,这样的结合一方面对舍得酒业各项战略稳定延续、保持发展动能具有重大积极意义,另一方面也为舍得酒业嫁接复星生态资源、完善公司现代管理机制、实现平台型组织进化打下坚持基础。
复星入主两年
舍得大步向前
自2021年复星正式入主舍得酒业以来,舍得酒业在业绩和管理方面均不断取得新突破。有白酒行业专家认为,从过往履历能看出,倪强一直负责复星、豫园的明星业务板块,运营业绩突出、管理经验丰富、业务能力极强。倪强所拥有现代企业管理经验及跨产业运营视野,将助力舍得酒业在发展过程中管理水平再上新台阶,并且在嫁接复星生态资源、赋能舍得酒业发展方面更是有巨大的优势。
在白酒品牌内卷的2023年央视春节联欢晚会上,舍得酒业以“2023年中央广播电视总台【玉兔呈祥 春节甄选】合作品牌”的身份出现。据了解,仅在央视春晚开播前十分钟的19个品牌广告中,就有贵州茅台、五粮液、古井贡酒、洋河股份、舍得酒业和山西汾酒等8个白酒品牌现身。
值得一提的是,在复星全球化视野与丰富生态资源的助力下,舍得酒业加快出海,在德国、日本、美国等地多个迎春活动上亮相。如1月20日,由复星、豫园股份、汉堡豫园主办的“汉堡豫园2023年农历新年招待会”中,舍得酒作为新年招待会指定用酒,代表中国白酒亮相晚宴现场,复星国际董事长郭广昌通过视频祝贺活动成功举办,并向现场各位来宾推介舍得酒。“复星一直致力于推动中国产品与传统文化走向世界。中国白酒与酒文化源远流长,特别是中国人年夜饭的餐桌都离不开一杯白酒,希望大家喜欢舍得酒的绵浓和醇香口感,也希望未来能将舍得酒带到全世界。”郭广昌说。2021年,是复星正式入主的第一个完整财务年度,舍得酒业业绩也确实实现了高速增长。2020年公司营收还只有27.04亿元,而2021年公司营收已49.7亿元,同比增长83.8%,归母净利润12.5亿元,同增114.3%。主要得益于公司老酒战略逐步被市场接受,舍得和沱牌品牌均实现量价齐升,带动收入业绩快速增长。不过,2022年以来,舍得酒业未能延续2021年的高增长态势,截止前三季度,营收与净利润增速趋势放缓。2022年第三季度,舍得中高档酒实现收入13.5 亿元,同比增长40.6%,但以沱牌为代表的低档酒却仅实现收入1.5 亿元,同比降低8.8%,占比10.0%,在高基数下增速放缓。
舍得酒业股价方面的表现也较为震荡。复星入主后,2021年舍得酒业股价曾一度猛涨至266.01元/股的高位,但此后便震荡下跌,今年以来也延续下跌趋势。而在临时股东大会和董事会召开的1月30日开盘,舍得酒业股价迎来涨停,并带动白酒板块迎来了节后首个交易日开门红。在业内人士看来,复星赋能下,舍得频繁亮相国际舞台,既实现了在高规格、国际化活动上展现老酒的品质魅力,也是舍得向海外高端圈层渗透的关键之举,有助于品牌在海外口碑传播与市场拓展,进一步提升舍得品牌的在海外市场的知名度与美誉度。不过有媒体也注意到,目前舍得酒业含独立董事在内的9名董事中,5人有着复星系的工作经历,包括董事长倪强、董事黄震、吴毅飞、周波和邹超。再除去3名独立董事,只有蒲吉洲一人是舍得老员工。而新任董事长倪强,也无酒企工作经验。在这样的状况下,不断“复星化”的舍得酒业,会丢掉自己的传统吗?
“六朵金花”倒数
舍得如何求进
今年的1月13日,2022胡润中国500强发布。酒业内参发现,共有四家白酒企业上榜。其中,郎酒以720亿元价值排名166位,剑南春、舍得酒业均以480亿元价值排名267位、迎驾贡酒以405亿元价值排名328位。其中,舍得酒业排名下跌了22位,企业价值也大跌了21.3%。
此前,四川省也发布了推动四川白酒产业高质量发展的若干措施,做大做强优势企业。坚定不移支持五粮液、泸州老窖、剑南春、郎酒、舍得、水井坊“六朵金花”企业做大做强,建立个性化精准服务工作机制,加强要素资源整合,支持企业做大规模、做强主业、做优品牌。据公开资料,截止2022年前三季度,五粮液营收一骑绝尘达557亿,泸州老窖营收达175亿。而郎酒副董事长汪博炜称郎酒2022年销售已超200亿。此外,据德阳市工商联公布,剑南春集团2022年实现营收154.2亿元。而前三季度舍得酒业营收仅高于水井坊的37.71亿,以46.17亿的成绩位列六朵金花倒数第二。有投资者指出,“老酒战略”以来,舍得业绩虽取得了突飞猛进式增长,但质疑声也不绝于耳,基本指向都是其“12万余吨优质基酒不实”“老酒品质不好”“老酒造假”等方面。而在应对舆论这方面,舍得并没有强有力的反驳能够“服众”。中信建投在研报中指出,舍得酒业是川酒六朵金花之一,全国范围内均有一定知名度。但舍得省外空白市场较多,市场消费基础较弱,同价位竞争激烈,可能会影响省外市场的拓展。而华福证券的研究报告也表示,次高端行业竞争激烈超预期、渠道扩张不及预期、老酒市场发展低于预期、业绩不达预期等,将对舍得酒业的发展造成一定风险。据舍得酒业第三季度财报,截至2022年第三季度末,舍得酒业共有经销商2312家,新增经销商552家,退出经销商492家,环比上半年净减少144家,主要系公司加强经销商评估对经销商进行优化。

每日财报分析,2020年以前,舍得的经销商优化率在10%左右,与行业普遍情况差不多。但2020年及之后,优化率突飞猛进,一度接近30%,直到2022年也看不出刹车的趋势。追溯背后,一方面每年有新的经销商大量进入舍得销售体系,另一方面经销商内部“清洗”又十分激进,然而这样持续下去很可能产生诸多“副作用”。老酒战略的饱受质疑、经销商变动比例过大、高管更替带来的不确定性等问题,让投资者对于舍得酒业的发展,充满了担忧。毕竟,舍得酒业上一次的高管变动,直接让其戴上了“ST”的帽子。


