






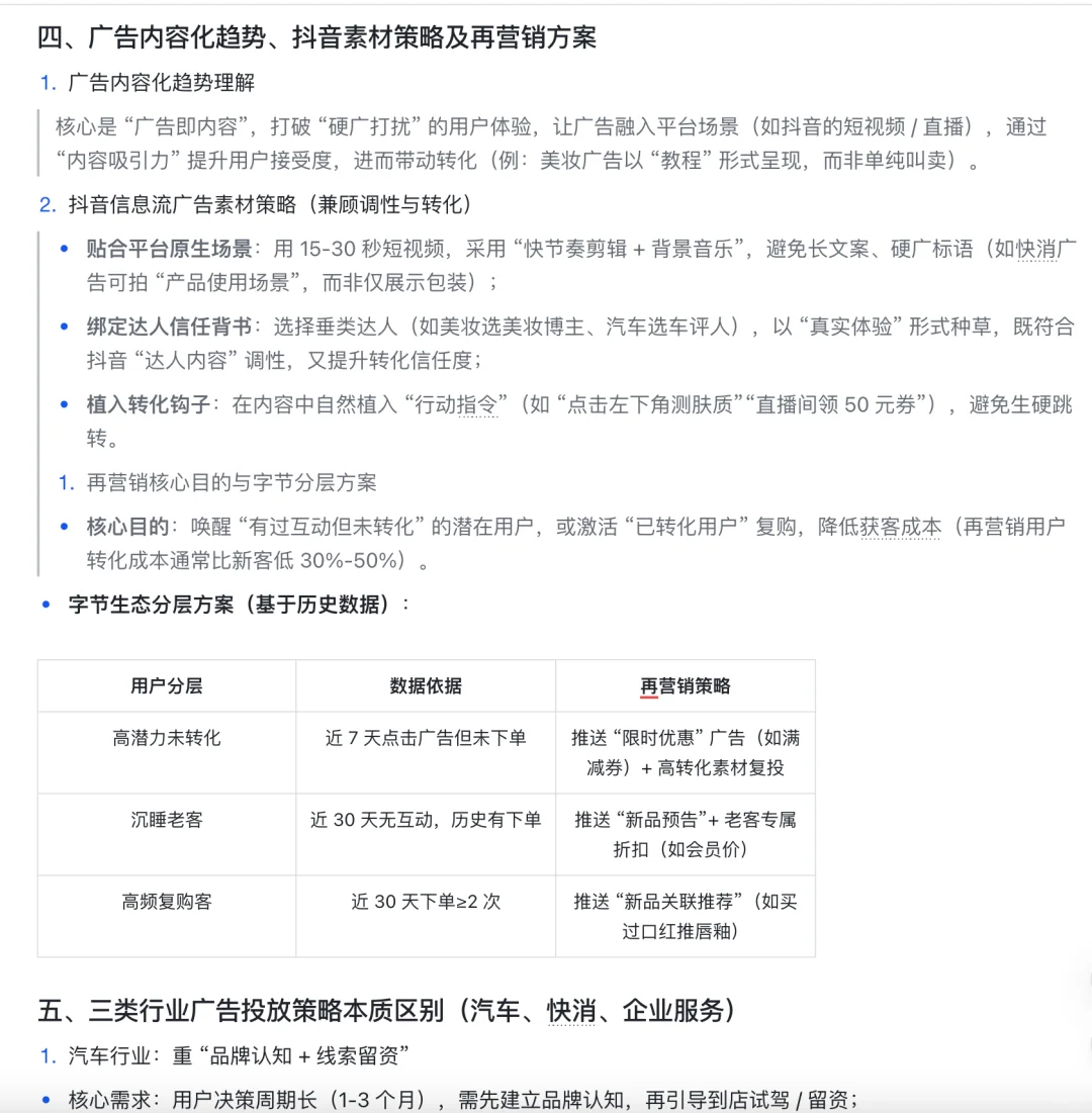
最近辅导了很多字节广告行业运营的同学,今天分享一些真题,大家点赞关注不迷路~\n1. 核心价值(基于字节商业化生态)\n字节商业化生态以 “内容场景 + 用户规模 + 数据技术” 为核心,覆盖抖音、今日头条、西瓜视频等多端流量,巨量引擎作为核心广告平台,核心价值体现在三方面:\n全场景流量整合:打通短视频、直播、资讯、搜索等场景,实现 “用户在哪,广告就到哪”,比如抖音的娱乐场景、头条的资讯场景可协同覆盖用户碎片化时间;\n数据驱动精准匹配:依托字节用户行为数据(如观看偏好、互动动作、消费意向),构建多维度用户画像,实现 “人找广告” 到 “广告找人” 的转变;\n品效协同闭环:从 “内容种草”(短视频 / 直播)到 “效果转化”(巨量千川 / 搜索广告),再到 “用户沉淀”(企业号 / 私域),覆盖 “认知 - 兴趣 - 决策 - 复购” 全链路。\n关于我的面试辅导,会帮大家梳理优化自我介绍,丰富往期的项目和经历,然后帮你沉淀内容相关的方法论。然后会帮你去解决一些开放性的问题,以及岗位的高频的真题。\n有需要面试辅导or简历修改可以直接私信我~#简历修改 #字节跳动 #干货 #面试辅导 #广告行业运营 #求职辅导 #面经 #干货分享
