








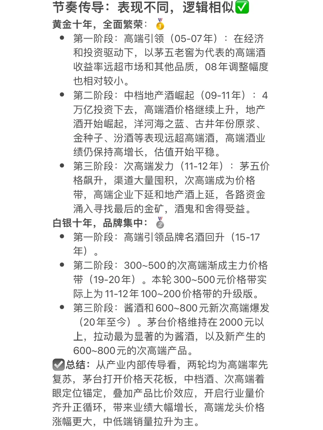
白酒行业品类属性优越✅\n·历史悠久文化绑定深厚,优于舶来品或新品\n类,潜在消费习惯无需培养。\n·从流行到上瘾,充满诗意的精神载体,需求层次多样。\n·后天营销与场景捆邬:社交属性与“盈利工具”属性,优于其他奢侈品与高档消费品。\n·品类优勢:不以成本而以消费心理定价,向上无天花板;兼备消费品与奢侈品属性,高价与高频;需求层次多样,承压力强。\n·高盈利+高周转=高ROE,极强的盈利能力给了企业充分腾挪空间,生存能力超强。\n \n白酒产业变化背后的本质,是社会生产力水平的变化以及国民消费习惯、消费趋势的变化。↗️\n·第一轮:痛点在于生产力不足,产能为王,清香受益,汾酒称雄 。\n·第二轮:痛点在于打通终端,渠道为王,浓香受益,五粮液洋河快速扩张。\n·第三轮:痛点在于场景占位,品牌为王,名酒势起,未来集中度将持续提升。\n \n价格是品牌力的第一标签,相应规模代表话语权和号召力,市值排序即是品牌力的排序。
