发布信息
登陆/注册
搜索
搜索
导航
首页
产品供应
产品求购
企业库
酒业展会
行业资讯
认证会员
站内搜索
行业企业
当前位置:
首页
行业企业
正文
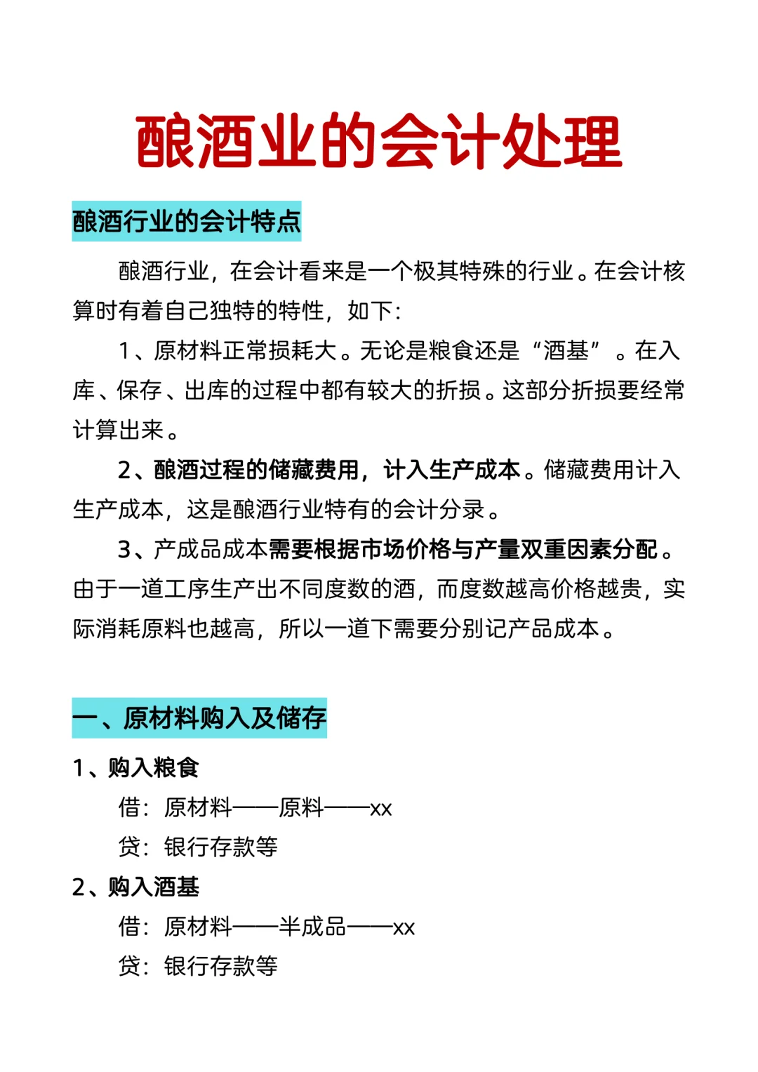
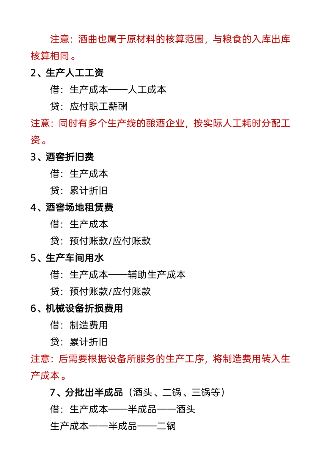
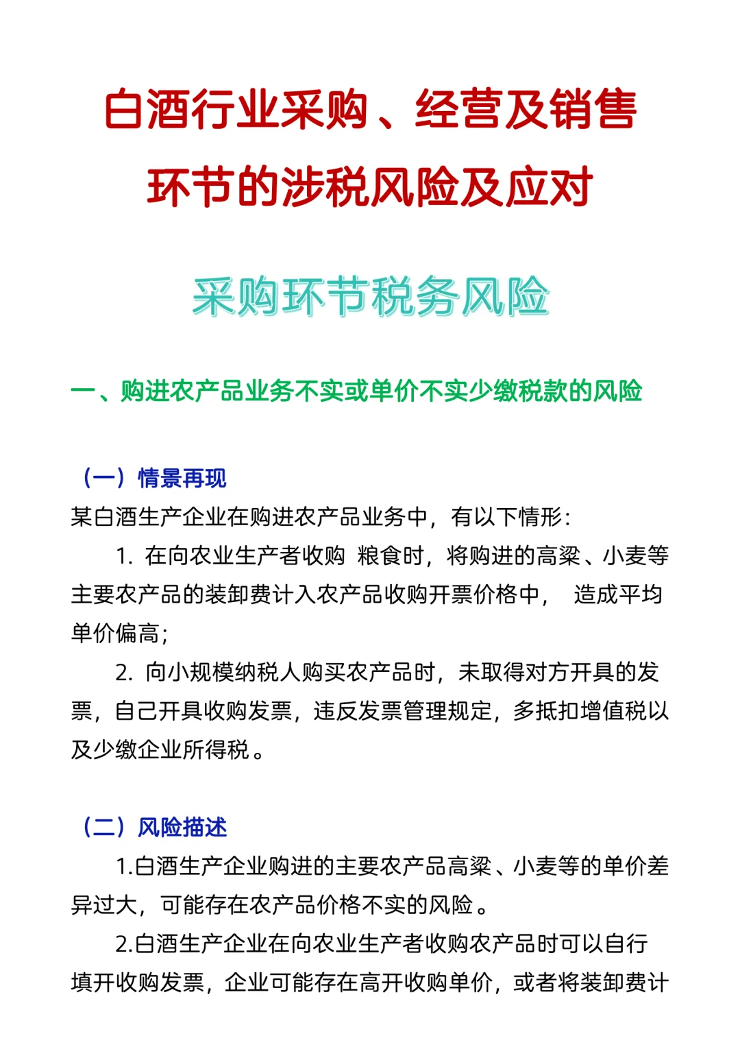
白酒、酿酒业账务处理及涉税风险
作者:本站编辑
2025-08-28 17:39:00
5
白酒、酿酒业账务处理及涉税风险
酿酒业账务处理➕白酒行业采购,经营及销售环节的涉税风险及应对\n
#财务
#会计
#酿酒业
#白酒行业
#财务
#白酒行业账务处理
#财务干货
#会计实操
#零基础学会计
#会计分录
下一篇:
白酒采购群,进
上一篇:
互联网的深度融合:一场正在发生的行业革命
相关内容
查看全部
白酒品牌知多少
2025-11-04 03:03
一图让男友秒懂白
2025-11-04 03:03
白酒鄙视链,快来
2025-11-04 02:59
寒露|?秋夜凝寒
2025-11-04 02:59
一图让女生秒懂白
2025-11-04 02:59
中国34个省级行政
2025-11-04 02:55
白酒什么牌子好?
2025-11-04 02:55
中国10大名酒,你
2025-11-04 02:55
2024年白酒大盘点
2025-11-04 02:50
我国白酒品牌排行
2025-11-04 02:50