

















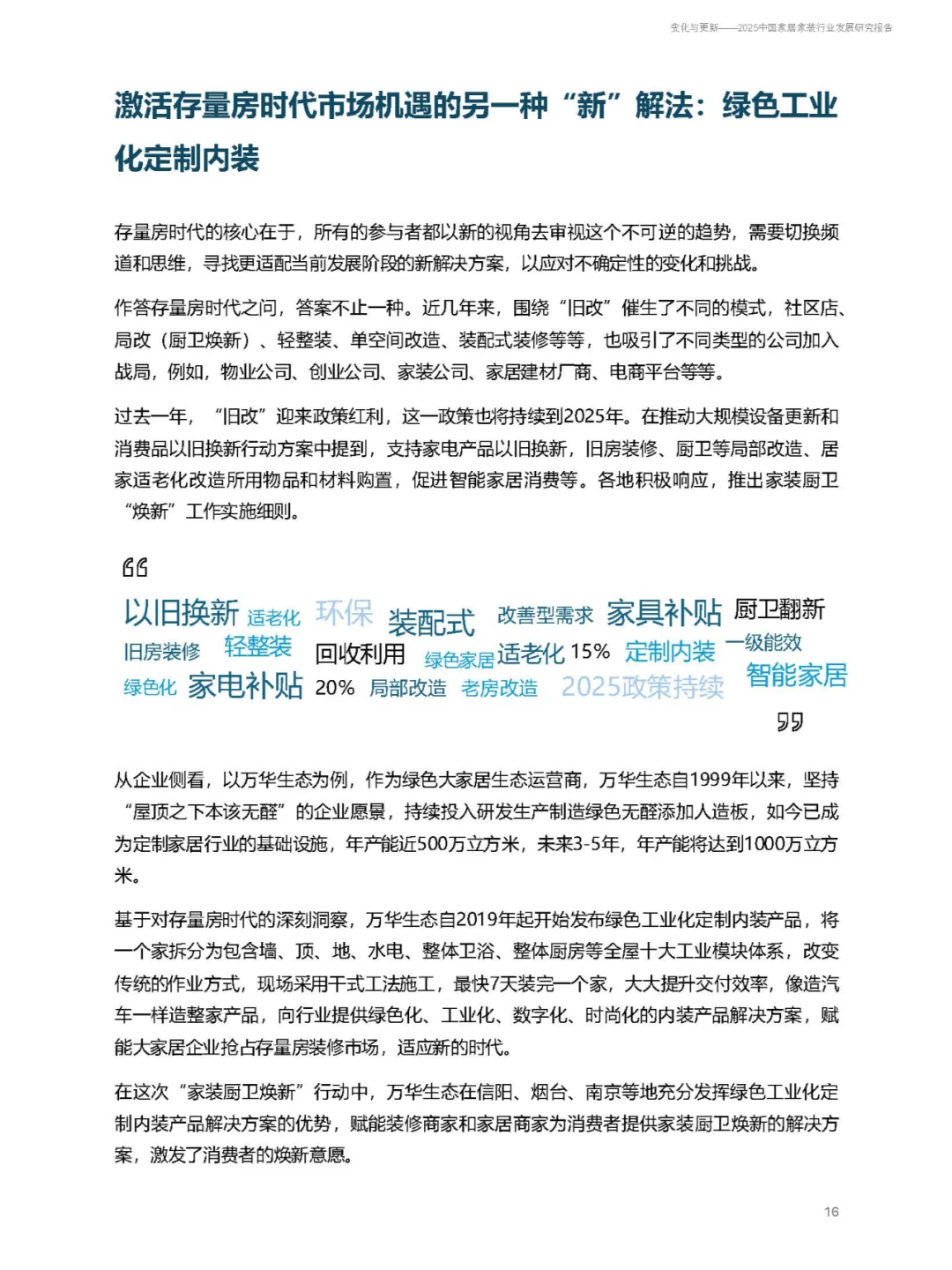
⭕️本报告围绕中国家居家装行业展开多方面研究,深入剖析行业现状、变革趋势与未来走向,为企业和从业者提供全面洞察与决策参考。\n1️⃣存量时代:市场格局重塑与企业转型压力:房地产市场低迷,新建住宅销售、开工面积下滑,行业进入 “三低一高” 新常态,促使企业战略转型。建材企业受冲击大,需调整渠道服务 B 端;家居企业零售转型,门店数量稳定但有汰换,头部企业份额增加,中小企业深耕本地。家装行业竞争无序,企业应聚焦核心、做精做专,如贝壳家装业务强化内功、爱空间凭口碑立足,同时关注绿色工业化定制内装等新解法。\n2️⃣战略转型:深度调整与长期挑战:经营困境下家居企业转型紧迫,定制与成品企业营收利润下降、利润率波动,行业整合缓慢但份额向强者集中,全品类融合成趋势。企业转型是复杂系统工程,2024 - 2028 年为关键期,顾家家居是典型样本,通过多阶段战略调整实现增长与模式转变,为行业提供经验借鉴。\n3️⃣出海增量:海外市场拓展机遇与路径:境外业务成为家居企业增长支撑,A 股 上市企业中境外收入企业表现佳且规模增长预期良好。企业出海历经多阶段,从代工到多模式发展、并购投资与电商崛起,当前海外并购、建厂、开店是主流。\n4️⃣适老经济:人口老龄化催生新需求与市场:人口老龄化加剧,居家适老化改造成为养老服务关键。我国适老化改造经历理念、试点到广泛实践阶段,政策支持下市场规模达 3 万亿,但存在认知误区。目前辅助产品主导市场,装修公司逐步参与,如今朝装饰一体化服务形成特色体系,未来发展潜力大但需持续探索完善。\n5️⃣渠道进化:多元化与精细化变革趋势:家居建材企业为破增长瓶颈变革渠道,构建立体网络。传统经销仍重要但权重微降,企业拓展新兴渠道,线上线下融合并差异化营销。线下门店形态多样,线上平台集中、线下分散,新平台利弊兼具,企业应深耕渠道、提升运营效率,适应市场变化与消费升级。\n6️⃣技术先机:数字化智能化驱动产业升级:行业低迷与用工难题倒逼企业数字化转型,虽面临人才资金挑战,但领军企业降本增效、突破业绩,中小企业意愿增强。AIGC 赋能设计,数字化贯穿全流程,智能家居在政策与技术推动下规模增长、场景拓展,建筑机器人研发应用升温,助力行业智能化高质量发展。\n#家居 #家居行业 #家居行业报告 #行业报告 #行业研究 #行业分析
