发布信息
登陆/注册
搜索
搜索
导航
首页
产品供应
产品求购
企业库
酒业展会
行业资讯
认证会员
站内搜索
行业企业
当前位置:
首页
行业企业
正文
太好了,研发费用不用去问别人了!
作者:本站编辑
2025-08-28 10:57:18
10
太好了,研发费用不用去问别人了!
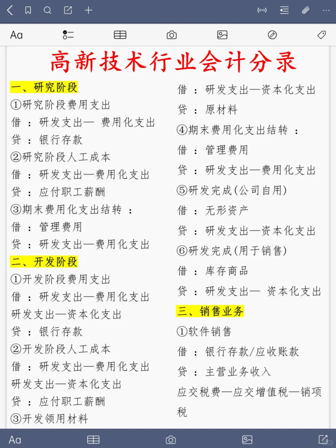
在高新技术企业当中,研发费用是一项难点,抽空整理了一份研发费用账务处理和加计扣除操作指引以及研发费用辅助账,再也不用去问别人了!
#财务
#会计
#高新科技企业
#研发费用
#会计实操
#财务干货
下一篇:
2025,大胆去做跨境啊!
上一篇:
2025连“猪”都能飞的6个行业
相关内容
查看全部
财税行业数字化破
2026-04-29 17:42
酱菜腌制清洗生产
2026-04-29 17:27
硬核!在广东高速
2026-04-29 17:25
成套净菜清洗加工
2026-04-29 17:21
【深化“三抓三促
2026-04-29 17:19
全自动开箱-装箱-
2026-04-29 17:19
8英寸MPCVD金刚石
2026-04-29 17:17
还在为生产线“卡
2026-04-29 17:15
山西再生资源基地
2026-04-29 17:14
一批瓷砖生产线,
2026-04-29 17:13