

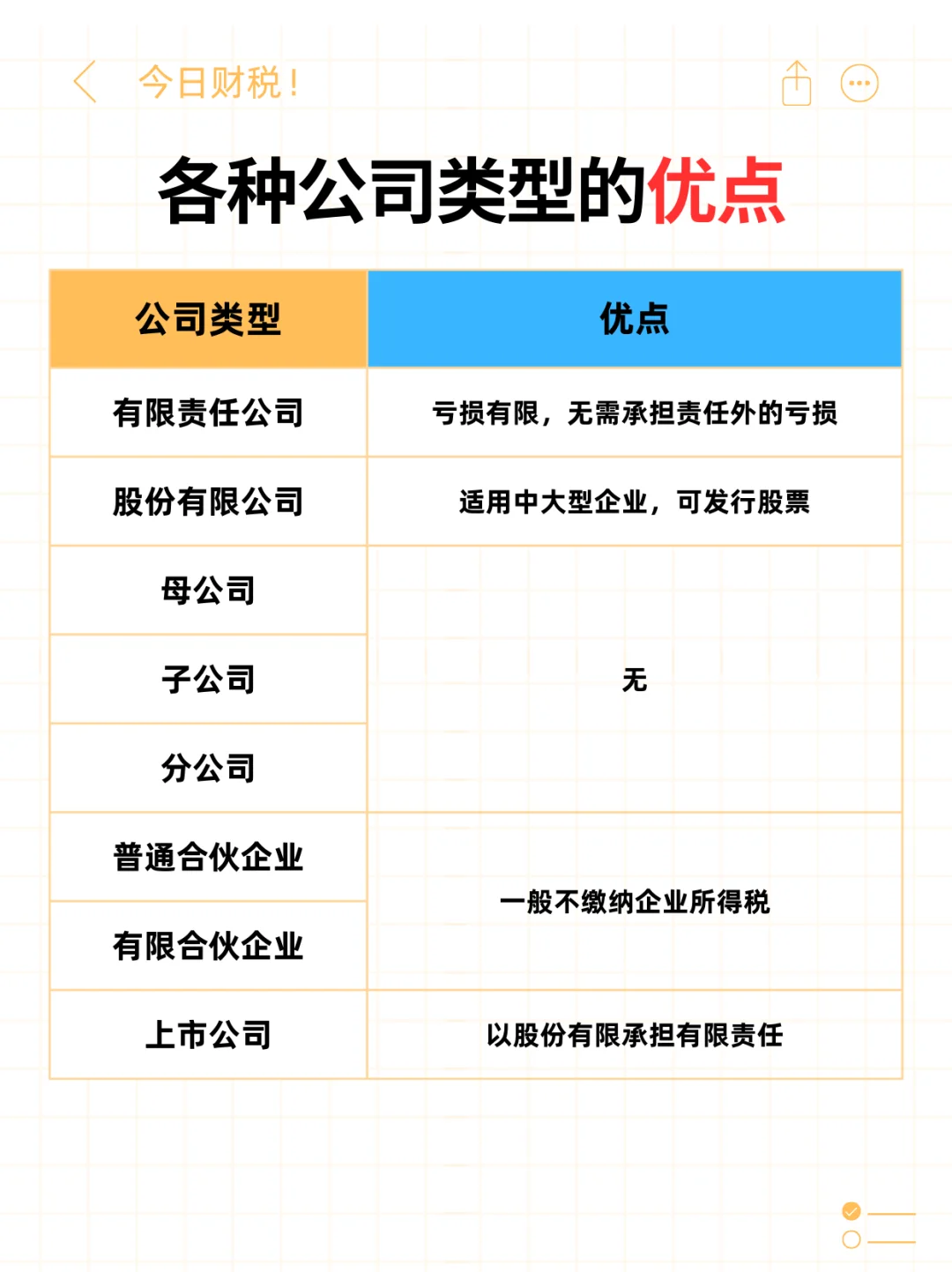
公司类型有以下这些\n✅有限责任公司:这种公司类型的特点是股东的个人财产与公司财产分离,降低了股东的风险。\n \n✅股份有限公司:股份有限公司可以通过公开发行股票来筹集资金,具有较强的融资能力,适合大规模企业。\n \n✅个人独资企业:由一个自然人投资,财产为投资人个人所有,投资人以其个人财产对企业债务承担无限责任的经营实体。\n \n✅普通合伙企业:普通合伙企业由普通合伙人组成,合伙人对合伙企业债务承担无限连带责任;\n \n✅有限合伙企业:有限合伙企业由普通合伙人和有限合伙人组成,普通合伙人对合伙企业债务承担无限连带责任,有限合伙人以其认缴的出资额为限对合伙企业债务承担责任。\n—\n(大白话版本可看笔记图!)\n#企业服务 #公司经营范围 #企业 #合伙创业 #注册公司 #一人公司的股东 #财税知识分享
